立即注册找回密码

QQ登录

只需一步,快速开始

微信登录

微信扫一扫,快速登录

搜索
小桔灯网 门户 资讯中心 医界动态 查看内容

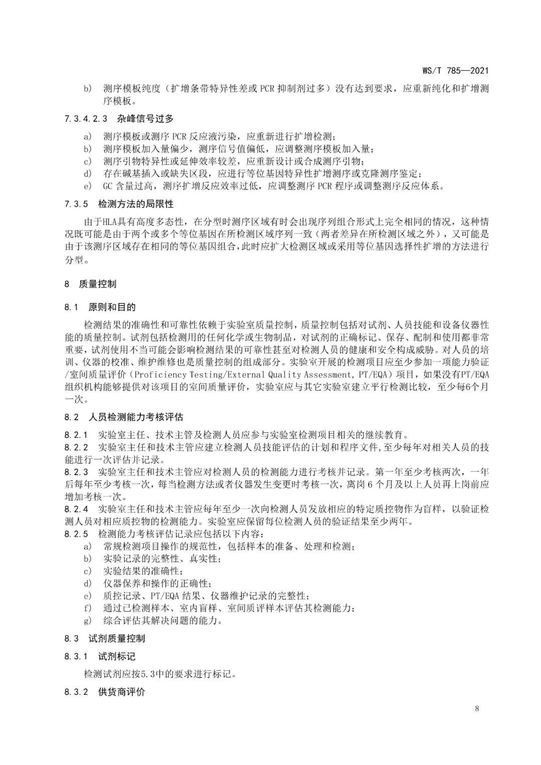
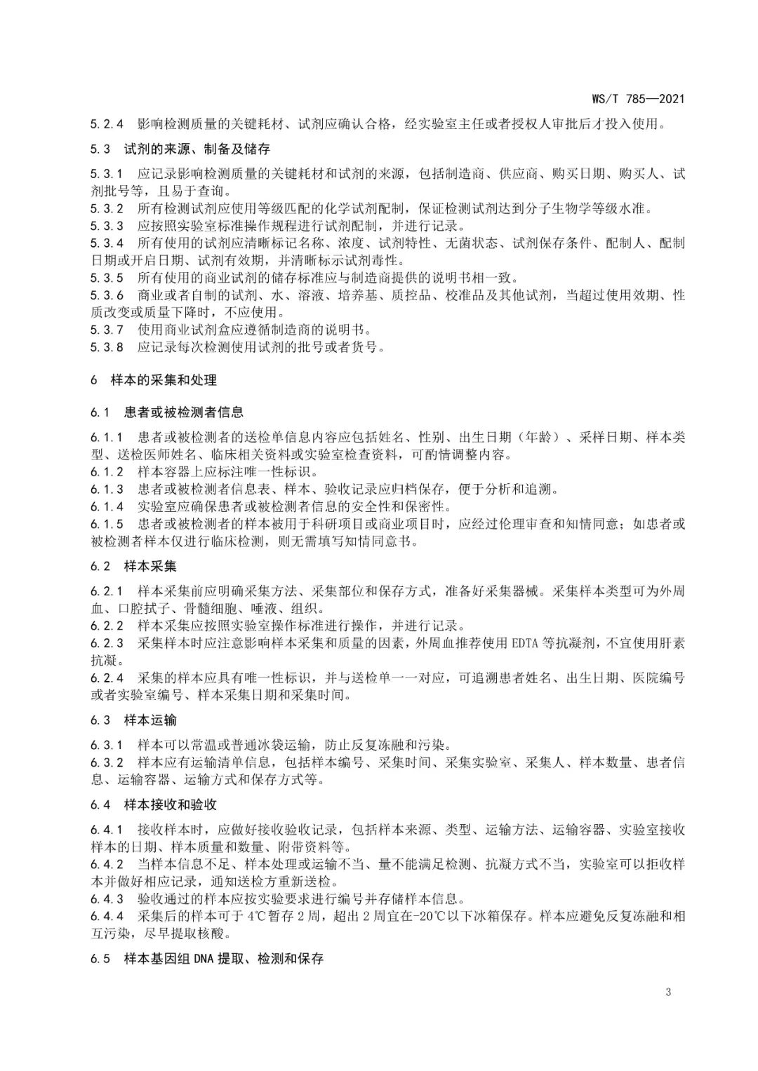
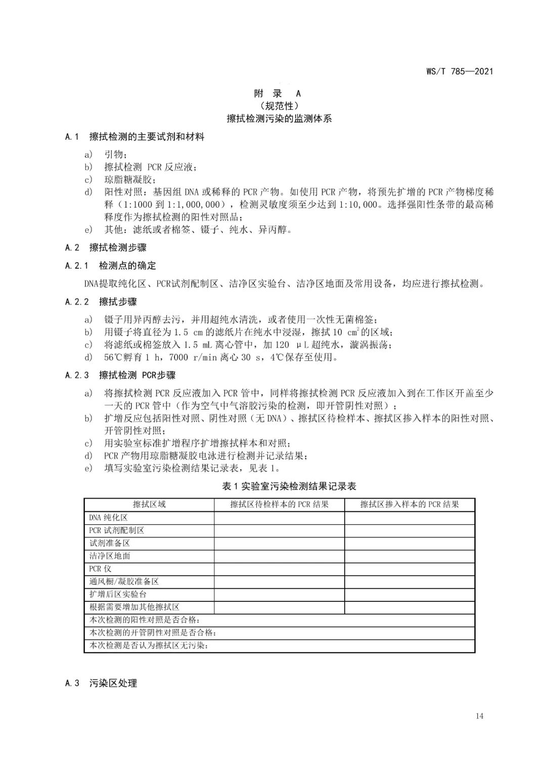
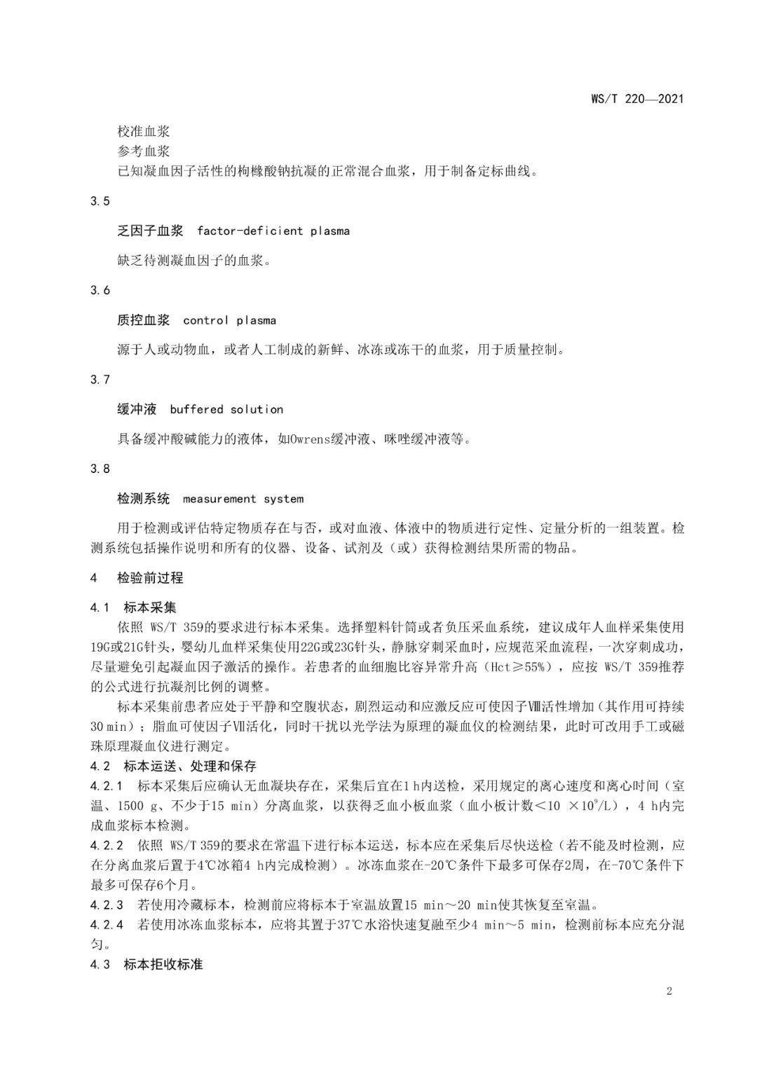
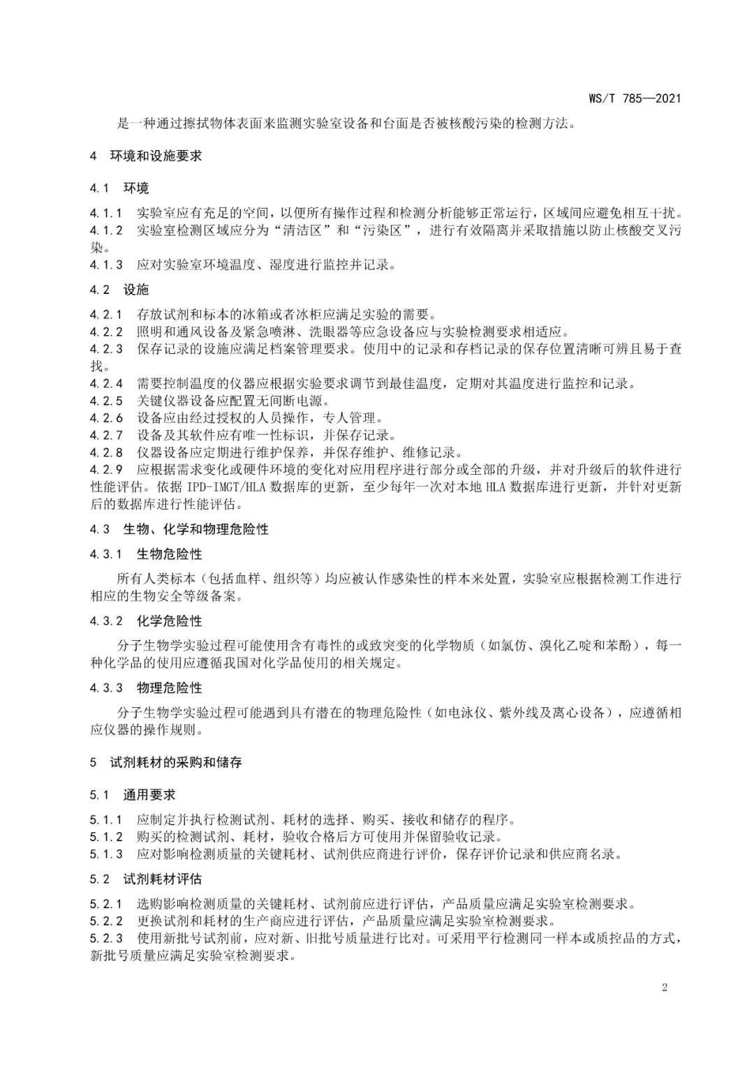
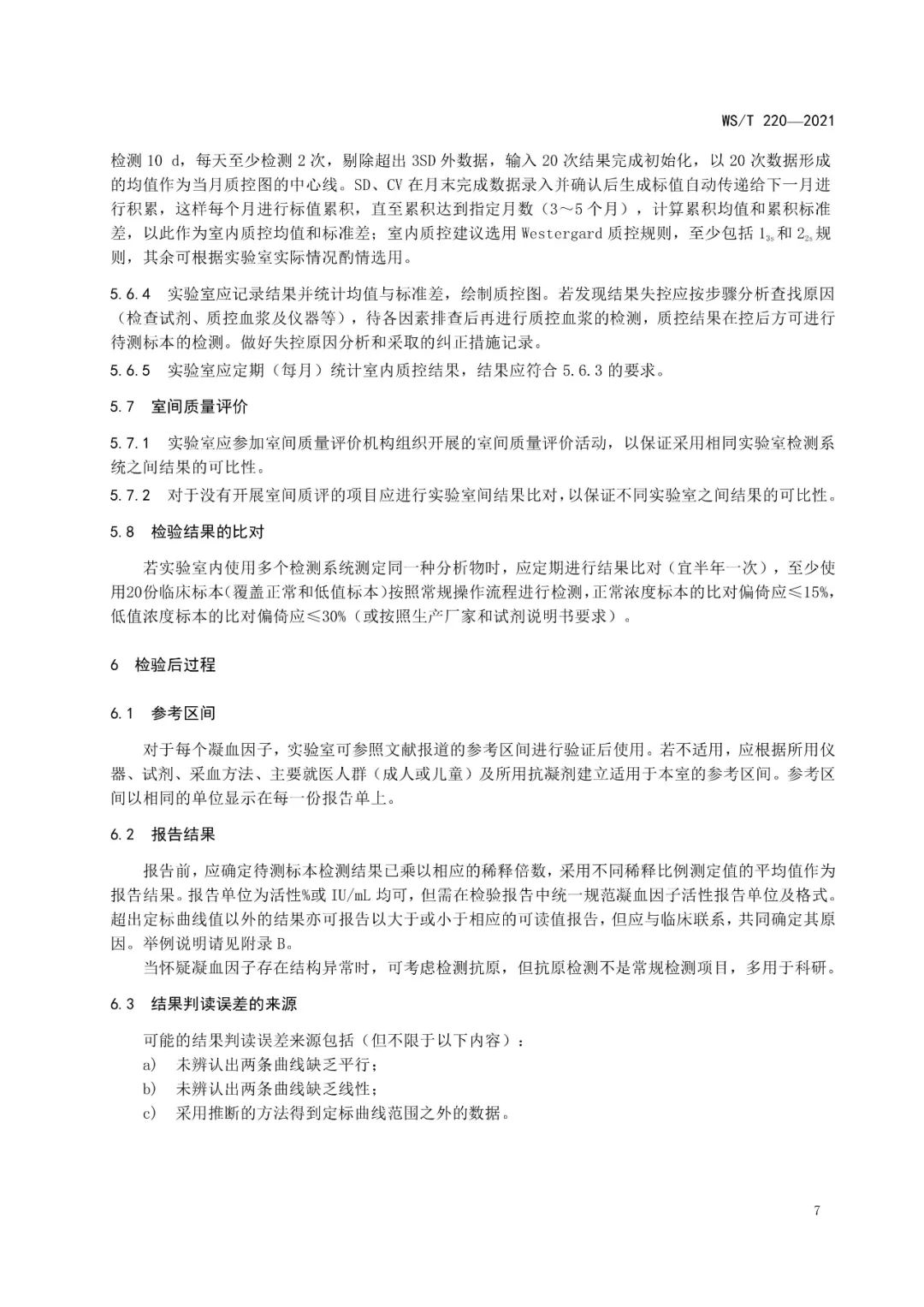
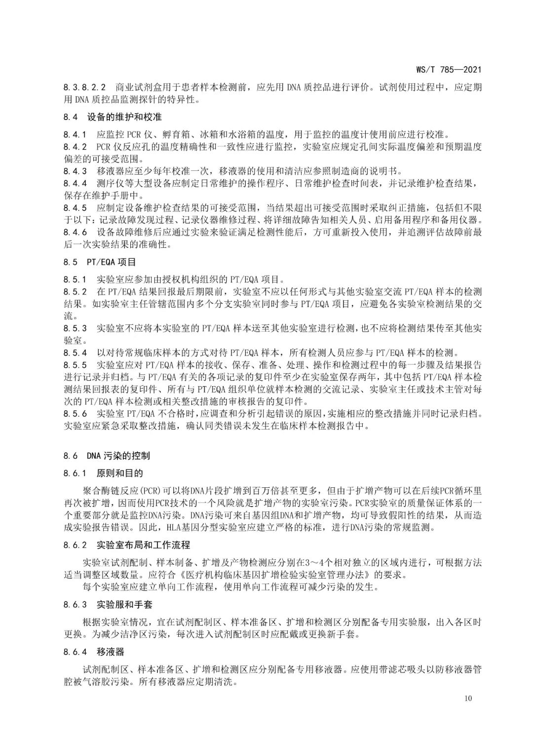
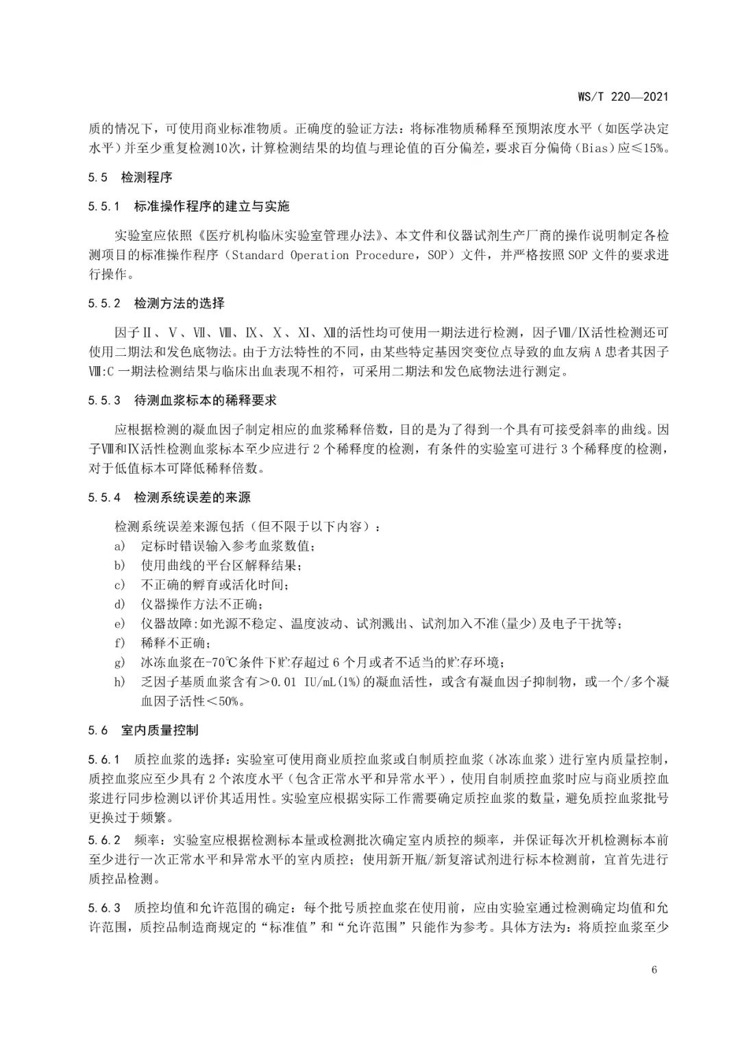
《凝血因子活性测定技术标准》等2项推荐性卫生行业标准发布

2021-9-7 00:00| 编辑: 沙糖桔| 查看: 10734| 评论: 0|来源: 国家卫健委

摘要: 9月6日,国家卫健委发布《凝血因子活性测定技术标准(代替WS/T 220—2002)》《人类白细胞抗原基因分型检测体系技术标准》推荐性卫生行业标准,上述标准自2022年1月1日起施行,WS/T 220—2002同时废 ...

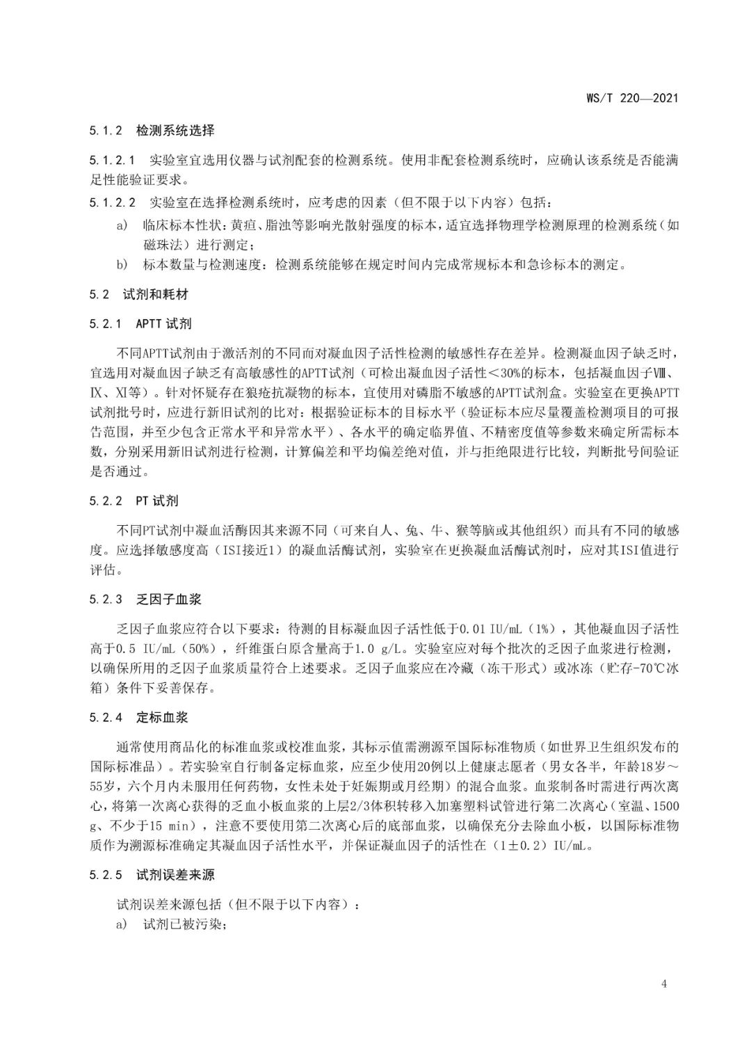
9月6日,国家卫健委发布《凝血因子活性测定技术标准(代替WS/T 220—2002)》《人类白细胞抗原基因分型检测体系技术标准》推荐性卫生行业标准,上述标准自2022年1月1日起施行,WS/T 220—2002同时废止。



《凝血因子活性测定技术标准》



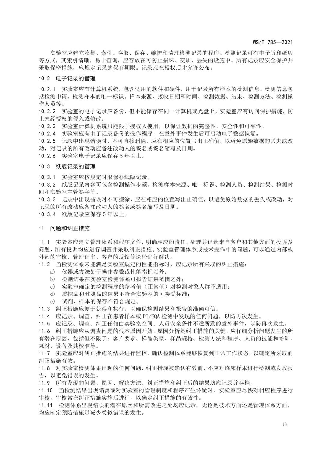
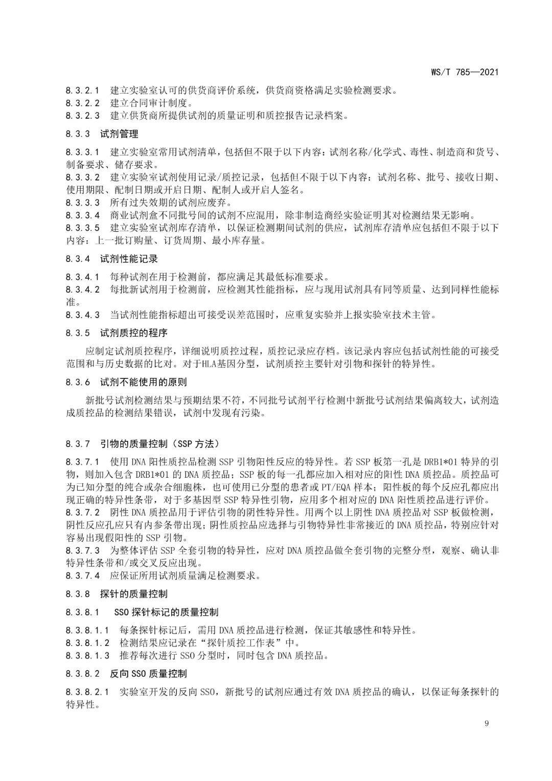
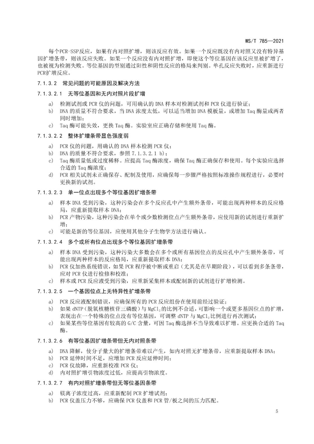
《人类白细胞抗原基因分型检测系统技术标准》


声明:
1、凡本网注明“来源:小桔灯网”的所有作品,均为本网合法拥有版权或有权使用的作品,转载需联系授权。
2、凡本网注明“来源:XXX(非小桔灯网)”的作品,均转载自其它媒体,转载目的在于传递更多信息,并不代表本网赞同其观点和对其真实性负责。其版权归原作者所有,如有侵权请联系删除。
3、所有再转载者需自行获得原作者授权并注明来源。

最新评论

关闭

官方推荐 上一条 /3 下一条

客服中心 搜索 洽谈合作
返回顶部