立即注册找回密码

QQ登录

只需一步,快速开始

微信登录

微信扫一扫,快速登录

搜索
小桔灯网 门户 资讯中心 检验杂谈 查看内容

检验科常规实时荧光PCR检测项目临床意义汇总!(重点推荐)

2018-11-13 08:26| 编辑: 小桔灯网| 查看: 3181| 评论: 0|来源: IVD销售实战课堂

摘要: 聚合酶链反应(Polymerase Chain Reaction,PCR)是 80 年代中期发展起来的体外核酸扩增技术。它具有特异、敏感、产率高、快速、简便、重复性好、易自动化等突出优点。这项技术可在试管内经数小时反应就将特定的DNA ...

聚合酶链反应(Polymerase Chain Reaction,PCR)是 80 年代中期发展起来的体外核酸扩增技术。它具有特异、敏感、产率高、快速、简便、重复性好、易自动化等突出优点。

 

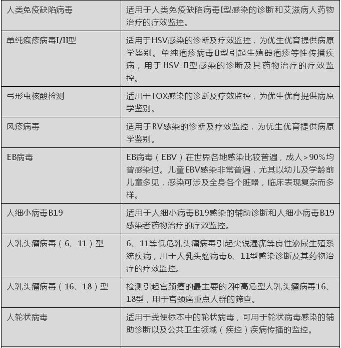
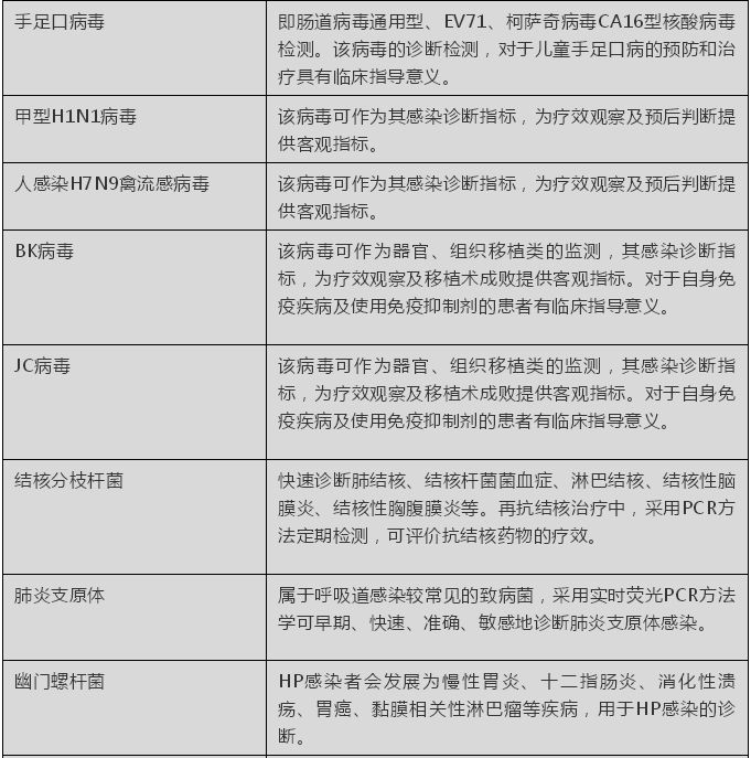
这项技术可在试管内经数小时反应就将特定的 DNA 片段扩增数百万倍,这种迅速获取大量单一核酸片段的技术在分子生物学研究中具有举足轻重的意义,极大地推动了生命科学的研究进展。而经过近30年的发展,二三级医院检验科大都开始规范的开展实时荧光PCR检测项目,为患者治疗提供进一步的疾病监控及预后,尤其在肝炎抗病毒治疗领域发挥重要作用。那医院一般都开展哪些PCR检测项目,有何临床意义?下面小编通过整理资料为你一一讲解:


声明:
1、凡本网注明“来源:小桔灯网”的所有作品,均为本网合法拥有版权或有权使用的作品,转载需联系授权。
2、凡本网注明“来源:XXX(非小桔灯网)”的作品,均转载自其它媒体,转载目的在于传递更多信息,并不代表本网赞同其观点和对其真实性负责。其版权归原作者所有,如有侵权请联系删除。
3、所有再转载者需自行获得原作者授权并注明来源。

最新评论

关闭

官方推荐 上一条 /3 下一条

客服中心 搜索 洽谈合作
返回顶部