立即注册找回密码

QQ登录

只需一步,快速开始

微信登录

微信扫一扫,快速登录

搜索
小桔灯网 门户 资讯中心 检验杂谈 查看内容

儿童呼吸道感染微生物检验标本采集、转运与检测建议(病毒篇)

2018-11-6 16:11| 编辑: 小桔灯网| 查看: 3909| 评论: 0|来源: 中国实用儿科杂志

摘要: 【编者按】急性呼吸道感染是儿童常见和多发疾病,分为上呼吸道感染和下呼吸道感染。急性上呼吸道感染包括以急性鼻咽炎为主要表现的普通感冒、急性鼻窦炎、扁桃体炎、喉炎、咽炎、会厌炎等;急性下呼吸道感染包括急性 ...

【编者按】急性呼吸道感染是儿童常见和多发疾病,分为上呼吸道感染和下呼吸道感染。急性上呼吸道感染包括以急性鼻咽炎为主要表现的普通感冒、急性鼻窦炎、扁桃体炎、喉炎、咽炎、会厌炎等;急性下呼吸道感染包括急性气管支气管炎、细支气管炎、肺炎,其中肺炎是5岁以下儿童死亡的最主要原因。引起儿童急性呼吸道感染的常见病原包括病毒、细菌、肺炎支原体、肺炎衣原体等。由于临床特点、治疗方法和预后不同,病原微生物学检验非常重要。为确保病原微生物检验结果准确,保证检验全过程的规范非常关键。


标本选择、采集和运输这些检验前阶段对于病原微生物检验是十分重要的,临床上选择和采集标本的人员大多是医生和护士,由于对具体的要求缺乏了解,这个环节常成为整个检验过程中最薄弱的环节。此外,随着呼吸道病原微生物检验手段的不断发展,临床医生也需要对常用的病原微生物检验方法和临床价值有进一步的了解,为此,中华医学会儿科学分会呼吸学组呼吸道感染协作组和《中国实用儿科杂志》编辑委员会组织儿科、临床检验等领域的专家撰写了《儿童呼吸道感染微生物检验标本采集转运与检测建议》,以期为儿科医护人员的临床工作提供参考。本期发表的分别是病毒篇和细菌篇。


 


来源:中国实用儿科杂志2018年9月第33卷第9期 

编辑:叶翩翩

声明:
1、凡本网注明“来源:小桔灯网”的所有作品,均为本网合法拥有版权或有权使用的作品,转载需联系授权。
2、凡本网注明“来源:XXX(非小桔灯网)”的作品,均转载自其它媒体,转载目的在于传递更多信息,并不代表本网赞同其观点和对其真实性负责。其版权归原作者所有,如有侵权请联系删除。
3、所有再转载者需自行获得原作者授权并注明来源。

最新评论

关闭

官方推荐 上一条 /3 下一条

客服中心 搜索 洽谈合作
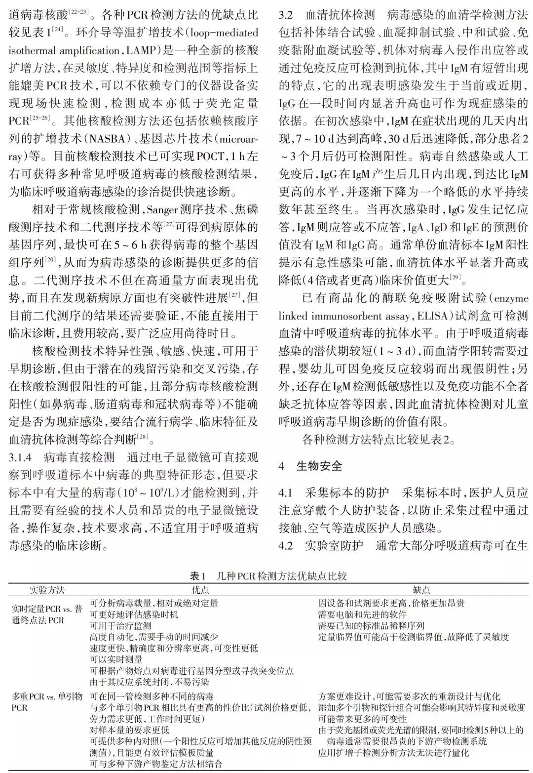
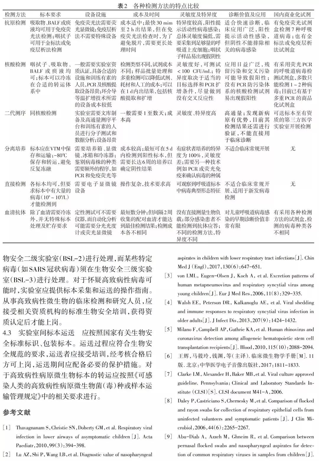
返回顶部