立即注册找回密码

QQ登录

只需一步,快速开始

微信登录

微信扫一扫,快速登录

搜索

图文播报

查看: 13397|回复: 0

[中标信息] 1050万!罗氏诊断中标!

[复制链接]
发表于 2025-6-6 14:49 | 显示全部楼层 |阅读模式

登陆有奖并可浏览互动!

您需要 登录 才可以下载或查看,没有账号?立即注册 微信登录

×
一、项目概况
太仓市娄江新城
医院(瑞金医院太仓分院)
代理商:达承医疗设备(上海)有限公司
640?wx_fmt=png&from=appmsg&watermark=1&wxfrom=13&tp=wxpic
项目编号JSZC-320585-SZWK-G2025-0173
项目名称:全自动化学发光免疫分析仪等设备
640?wx_fmt=png&from=appmsg&watermark=1&tp=wxpic&wxfrom=5&wx_lazy=1
二、采购需求及参数
1、全自动化学发光免疫分析仪
2、全自动化学发光免疫分析仪
3、样本处理系统
4、全自动细胞形态学分析仪
5、血细胞分析流水线
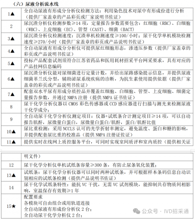
6、尿液分析流水线
640?wx_fmt=png&from=appmsg&watermark=1&tp=wxpic&wxfrom=5&wx_lazy=1
640?wx_fmt=png&from=appmsg&watermark=1&tp=wxpic&wxfrom=5&wx_lazy=1
640?wx_fmt=png&from=appmsg&watermark=1&tp=wxpic&wxfrom=5&wx_lazy=1
640?wx_fmt=png&from=appmsg&watermark=1&tp=wxpic&wxfrom=5&wx_lazy=1
640?wx_fmt=png&from=appmsg&watermark=1&tp=wxpic&wxfrom=5&wx_lazy=1
640?wx_fmt=png&from=appmsg&watermark=1&tp=wxpic&wxfrom=5&wx_lazy=1
640?wx_fmt=png&from=appmsg&watermark=1&tp=wxpic&wxfrom=5&wx_lazy=1
四、中标明细
1、化学发光,Roche,cobas pure e 402,80万,1台
2、化学发光,Roche,cobas 8000 e 801,145万,1台
3、样本处理系统,Roche,cobas p701,350万,1套
罗氏,以上合计中标575万

4、全自动细胞形态学分析仪,未披露
5、血细胞分析流水线,未披露
6、尿液分析流水线,未披露

会是哪一家,哪个品牌,多少金额呢?了解的朋友,评论区打出来!

五、采购单位
太仓市娄江新城医院(上海交通大学医学院附属瑞金医院太仓分院),江苏省太仓市娄江新城陆渡村,建筑面积26.5万平方米,用地面积11.03万平方米,是由江苏省太仓市人民政府举办的公立医院,是2022年江苏省重大项目,三级甲等综合教学医院,项目总投资40亿元,设置床位1000张,于2024年12月完工,2025年正式投用。瑞金医院太仓分院依托上海交通大学医学院附属瑞金医院(以下简称“瑞金医院”)管理,全面纳入瑞金医院一体化管理体系。项目建成投用后,将与瑞金医院本部、嘉定园区共同成为瑞金医院“一院三区”的核心部分,将切实推动优质医疗资源下沉乡镇,有效解决居民看病难的问题,形成长三角核心区内的“一小时瑞金医疗服务圈”。

本部瑞金医院始建于1907年,原名广慈医院,是一所三级甲等大型综合性教学医院。现有非独立法人院区3个(黄浦院区、嘉定院区、远洋院区),核定床位2942张。医院连
续五年获国家公立医院绩效考核A++等级;连续六届获评“全国文明单位”。

医院现有临床业务部门及临床中心50余个,4个国家重点学科,24个国家临床重点专科。拥有转化医学国家重大科技基础设施(上海),医学基因组学国家重点实验室,代谢性疾病国家临床医学研究中心以及10个省部级重点实验室,35个国家药物临床试验专业等。还设有创新中心、全生命周期健康管理中心、脑病中心、医学影像先进技术研究院、医学芯片研究所、临床研究中心、医用机器人研究所等研究机构。

医院现有在职员工6506人,拥有中国科学院院士陈竺、陈国强,中国工程院院士王振义、陈赛娟、宁光,中国工程院外籍院士Eric GILSON等一大批在国内外享有较高知名度的医学专家。其中,王振义院士被授予国家最高荣誉“共和国勋章”,荣获国家最高科学技术奖。


楼主热帖
回复

使用道具 举报

发表回复

您需要登录后才可以回帖 登录 | 立即注册 微信登录

本版积分规则

关闭

官方推荐 上一条 /3 下一条

快速回复 返回列表 客服中心 搜索 官方QQ群 洽谈合作
快速回复返回顶部 返回列表