立即注册找回密码

QQ登录

只需一步,快速开始

微信登录

微信扫一扫,快速登录

搜索

图文播报

查看: 8057|回复: 0

2024年12月13日 星期五 【桔说新闻】

[复制链接]
发表于 2024-12-13 09:21 | 显示全部楼层 |阅读模式

登陆有奖并可浏览互动!

您需要 登录 才可以下载或查看,没有账号?立即注册 微信登录

×
01 IVD龙头:不超过42.6亿元买金融/理财

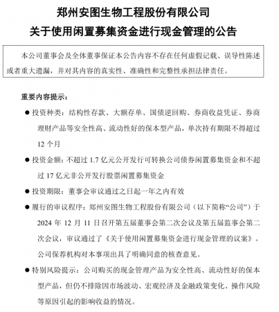
12月11日,安图生物发布《关于使用闲置自有资金进行现金管理的公告》,表示:为充分利用公司暂时闲置自有资金,进一步提高资金收益,在确保不影响公司正常生产经营的基础上,公司及子公司对最高额度不超过23.9亿元闲置自有资金进行现金管理,用于购买安全性高、流动性好、风险可控的金融产品。在上述额度范围内,资金可在12个月内滚动使用。同时,安图生物发布《关于使用闲置募集资金进行现金管理的公告》,表示:公司拟分别使用不超过1.7亿元公开发行可转换公司债券闲置募集资金和不超过17亿元非公开发行股票闲置募集资金进行现金管理,分别用于购买单次持有期限不超过12个月的结构性存款、大额存单、国债逆回购、券商收益凭证、券商理财产品等安全性高、流动性好的保本型产品。在上述额度范围内,资金可在12个月内滚动使用。
两个公告加起来,就是安图生物打算用不超过42.6亿元的资金投资买金融产品/理财产品,其中不超过18.7亿元是募集资金。
640?wx_fmt=png&from=appmsg
640?wx_fmt=png&from=appmsg
来源:Med空间站

1734052792428.png




02 迈克生物五证连发!

12月9日,迈克生物公告于近日收到四川省药品监督管理局颁发的《医疗器械注册证》(体外诊断试剂),获得5个注册证书。抗β2糖蛋白1抗体IgG测定试剂盒(直接化学发光法)、抗β2糖蛋白1抗体IgA测定试剂 盒(直接化学发光法)、抗β2糖蛋白1抗体IgM测定试剂盒(直接化学发光法)、抗β2糖蛋白1抗体测定试剂盒(直接化学发光法)主要用于抗磷脂综合征、系统性红斑狼疮的辅助诊断。
640?wx_fmt=png&from=appmsg
截至目前,公司在该技术平台下已累计取得125项试剂类产品注册证。
来源:迈克生物

1734052816532.png




03 西门子医疗已完成对诺华分子成像业务的收购

12月10日,西门子医疗宣布,已完成对诺华旗下子公司Advanced Accelerator Applications(以下简称:AAA)分子成像业务的收购,诺华AAA分子成像业务位于欧洲,生产并销售用于正电子发射断层扫描(PET)的放射性药物。

收购完成后,AAA将成为西门子医疗旗下的一家公司。
来源:西门子医疗

1734052838508.png




04 裁员3万?国产影像巨头紧急回应

近日,多位自称为海信员工的人士在网络社交平台发布消息称,“海信集团正面临大规模裁员,员工数量从十一万人减少至八万人,裁员比例可能在20%—30%之间。
640?wx_fmt=jpeg&from=appmsg
早在今年6月就有网友称“曾经在海信的明星产业—海信医疗”,也被裁员波及。12月10日上午,海信集团官方账号发布声明回应称,目前网络流传的关于海信裁员的相关数据信息,均为不实猜测。同时声明提到,当前乃至未来一段时间,企业经营面临着较大的不确定性和挑战。
640?wx_fmt=jpeg&from=appmsg
来源:器械之家

1734052864605.png




05 皖仪科技,独立董事辞职

安徽皖仪科技股份有限公司董事会于2024年12月8日 收到公司独立董事竺长安先生的书面辞职报告。竺长安先生自 2018年12月8日起 担任公司独立董事,截至2024年12月7日,连续担任公司独立董事届满六年。辞职后,竺长安先生将不再担任公司任何职务。截至本公告披露日,竺长安先生未持有公司股份。皖仪科技于12月9日发布关于独立董事任期满六年辞职的公告。
640?wx_fmt=jpeg&from=appmsg
来源:生命科学产业观察整理自企业公告

1734052886804.png


回复

使用道具 举报

发表回复

您需要登录后才可以回帖 登录 | 立即注册 微信登录

本版积分规则

关闭

官方推荐 上一条 /3 下一条

快速回复 返回列表 客服中心 搜索 官方QQ群 洽谈合作
快速回复返回顶部 返回列表