立即注册找回密码

QQ登录

只需一步,快速开始

微信登录

微信扫一扫,快速登录

搜索
小桔灯网 门户 资讯中心 杂侃天下 查看内容

医疗器械厂家掌控经销商的九大绝招

2016-6-18 00:29| 编辑: 小桔灯网| 查看: 2439| 评论: 0|来源: 作者:王强

摘要: 在现代商战中,随着竞争加剧,品牌推广费用、终端营销费用不断飞涨,制造商加强企业内部合规管理等因素的影响,导至90%以上的医疗器械企业把市场营销工作转移给经销商操作,厂家提供品牌支持。厂家更把多的精力投入 ...


在现代商战中,随着竞争加剧,品牌推广费用、终端营销费用不断飞涨,制造商加强企业内部合规管理等因素的影响,导至90%以上的医疗器械企业把市场营销工作转移给经销商操作,厂家提供品牌支持。厂家更把多的精力投入到产品研发,品牌策划,市场推广上,形成营销环节的合理分工。但是,有些经销商不配合厂家的工作,向厂家一味的要政策,要费用,甚至冲货,令制造商头痛不已。如何才能让经销商按照厂家的要求运作市场产生1+1>2的效果呢?笔者王强结合二十多年的管理经销商的经验,只要厂家按以下伏虎九式一一施展出来,经销商不仅非常听话,而且离不开你。


第一式  帮助经销商做市场战略规划

大多数经销商由于学历不高,没有受过严格专业销售培训,再加上由于其生存方式的特点(经销别人的产品,并有一定的经销期限),往往很少或不知道对自己代理的品牌进行战略规划,所以在操作市场上,大多不考虑长期利益,只考虑眼前利益。如果按照这个思维去运作市场的话,对于品牌而言是致命的。


当地整个市场是由多种渠道有机结合而成的,有对整个市场起决定性作用,但需要很长时间,需要花很大精力,前期甚至要略亏的战略渠道(三甲医院);有费用低的辅助渠道(民营医院,计生站,中心血站,疾控中心,检验检疫局,政府采购),还有销量不大,利润较高的赢利渠道(二甲医院);还有特通渠道(民政系统,残联系统),要想把整个市场做起来,就必须做全分销,全覆盖。少做一个渠道,都不可能把整个市场运作起来,更重要的是前期,中期,后期以哪个渠道为主,以哪个渠道为辅,市场推广如何做?费用如何投入?都是需要仔细研究的,经销商在选择渠道时,肯定是哪个渠道赚钱就做哪个渠道,这样市场操作肯定是有问题的!


所以,在选择经销商的同时,双方要根据当地市场的市场容量,市场环境,当地目标患者的发病率,当地客户的习惯和兴趣爱好,竞争状况,厂家的营销策略以及经销商在当地所处的市场地位,实力,资源等情况作出详细的市场调查,拟订市场发展战略规划。待双方达成共识后,才开始运作市场。关键是如何让经销商接受我们的战略?经销商也是非常明智的,只要我们能切中要害,分清利弊,对将来的市场发展趋势有很好的预测,有其他市场成功的案例,并能说出如果经销商不这样做会给他带来的损失时,经销商是不可能不接受的。因为经销商是想赚钱的,你指出一条能长期让他赚钱的路,他难道不走吗?经销商认同这个战略,经销商才会成为与我们同舟共济的战略合作伙伴,才能保证厂家稳固的市场地位。


也有国产品牌如中国国产DR销量最大的深圳安健公司,深圳安健公司只做基层医院和民营医院,这时我们也要对市场进行详细市场调查,帮助经销商做合理的市场战略规划。


第二式  全程助销,后顾无忧,让经销商对厂家产生依赖

市场发展战略制订好以后,经销商虽然接受了,但他内心还是有些半信半疑,不敢完全按此战略进行,这时制造商需要跟进,与经销商一起制定出基于以上发展战略的市场拓展方案,并成立品牌运作小组,成员由制造商和经销商的销售人员共同组成,制造商的人员主导产品推广,让使用科室主任认同,经销商的人员做好市场维护和公关工作,并要求经销商资金支持活动,同时制造商也应支持经销商前期启动市场所需的市场推广费用。


在市场启动期间,以制造商的名义运作市场比以经销商名义运作效果要好得多,况且这样有以下两方面的好处。其一、让经销商深切感受到制造商的支持力度;市场切入比较容易,医院接受程度较高。其二、由于市场推广是由制造商进行的,消弱了经销商对医院的控制力。于是,就让经销商对制造商有了很大的依赖。其三、随着一票制,二票制在医疗器械行业的实施,市场格局发生很大的变化,中小型的经销商面临转型,否则被淘汰出局。


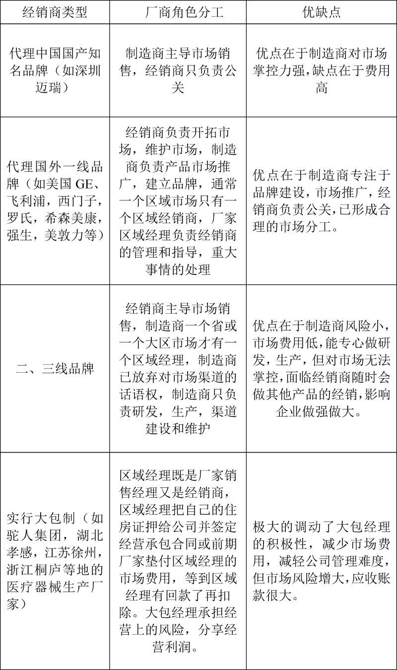
不同品牌的经销商扮演不同角色


第三式  合理实现利润有序分配

要想很好的控制经销商,有一个原则——那就是不能让经销商太强大,经销商太强大就会对制造商有威胁。另一个原则——就是让经销商成为专销商,不允许经营竞争品牌,否则厂家取消经销商的经销权。在市场竞争中,是由强者来制定游戏规则,因为国美,苏宁,京东太强大,所以国内的家电制造商必须听国美的话。因为国药,九州通集团实力很强,所以中小型的药品和医疗器械厂家必须给与特别优惠的合作条件。所以给各级经销商设计利润空间,描绘经销商的发展曲线是制造商的必修课。要让各渠道成员都很能得到合理的利润回报。


如何来设计呢?让经销商赚钱是不变的法则,但是决不能让经销商赚暴利(技术含量高的高值耗材除外),所以我们在设计时考虑经销商的欲望逐年递增的情况,设计经销商每年利润的增长幅度,设计一个“鸡肋”让经销商觉得:不做,转行吧?——可惜。做!---每年总有固定增长的收入。


第四式   有针对性,有策略地对经销商进行培训

现在企业都在加强培训,认为培训可以提升员工素质,提高工作效率,笔者王强认为对经销商的培训可不能像公司内训,要慎重。现在很多企业组织好经销商的领导去参加EMBA教育,等他们毕业了,他也和你拜拜,因为他觉得自己很厉害,做你这个品牌的经销商有点屈才,于是他们去办厂创立自己的品牌,至于他们能不能成功,还很难下定论,但对我们制造商来说,至少是失败的。


给经销商培训是必须的,开年度经销商大会也是很好的管理和激励经销商的措施,一旦经销商不了解制造商的发展思路,双方肯定形成不了共识,也没法运作市场。但是我们给经销商培训,一定基于公司的发展战略,公司的企业文化,公司的价值观等有利于公司控制的培训,而不是盲目的提升经销商的发展理念,这样是不利于经销商和公司均衡发展,记住,制造商的发展速度一定要超过经销商的发展速度,制造商对市场的洞察力以及发展理念一定要领先于经销商。


第五式  不断对经销商进行思想灌注

我们向来憎恨传销--这种违法行为。但却暗暗赞叹他们的成功“洗脑”的方式,应该经常让我们的业务员去给经销商“洗脑”。为此,需要给经销商塑造出一个美好的愿景,让他们知道,当他们做好我们品牌后会得到什么样的好处。实践证明,效果是非常明显。那些口才好,说服能力强的业务员所管辖客户的忠诚度,明显强于那些口才稍差,说服能力弱的业务员所管辖客户的忠诚度。所以,制造商不断给经销商进行思想灌注的工作犹为重要。


第六式  帮助经销商提高日常管理工作能力

中小企业对应的经销商大多是公司的规模相对较小、流程和管理都不规范。制造商要引导他们建立各种规章制度,完善内部运营流程,提高管理水平,帮助经销商培养人才,制造商的中高管理人员不定期到经销商处巡察市场,做现场示范管理等,只有这样,双方才能合作的更加紧密,团结。


第七式  制定规范的市场管理制度,并严格把关

经销商是制造商的合作伙伴,不是制造商的下属。经销商们只考虑自身如何能够赚钱,所以他们不但不会维护制造商的市场管理制度,反而还不断研究制造商的策略,去寻找有没有漏洞可钻。这对制造商来说是一种考验,要想管理好市场,没有严密规范的市场管理制度是不行的。


**知名品牌公司北京代理商市场做的不错,每年销售额位列全国代理商前三名,随着销量增加,经销商的野心欲望也在急剧膨胀,冲贷、耍政策、违规事件此起彼伏,鉴于该经销商在当地实力雄厚,**知名品牌公司不敢处理,该经销商变本加厉,在丰厚利润的驱使下,该经销商竟签下竞争品牌的产品代理合同,在市场上更换品牌,极大挫伤当地市场销量。


可见制造商光有制度,不能严格的执行也是不行的,客户有时违规,对公司来说是一种试探,看公司的态度,假如公司原则性很强,立即予以惩罚,客户下次就不敢了。假如公司管控部严,下次他就会变本加厉,到那时公司在想去管已是来不及了。


第八式  适当把握经销的期限和区域

有三种经销商严重的制约公司的发展,一种是区域过大的经销商,他虽然把握很大的市场,却根本没有能力将整个市场操纵起来,有很多市场都是空白,但是中心城市运作较好,让制造商很难做出配合,动他--中心城市可能也不保,不动他--还有大片的市场没做。另一种是经销商的合同期限过长,有的必须要做出调整和淘汰,但由于合同没到期,做出调整对于经销商来说损失太大。第三种是制造商在当地有实力的经销商但严重违纪的经销商,这种问题经销商若终止合同对公司造成较大的经济损失,但若继续合作,此类经销商市场又做不起来或给公司造成的负面影响会越来越大。这是公司从中小企业发展到大企业必经的过程。


以上三种情况均不利于制造商对经销商的管控,所以在给经销商划定区域时,一定要考虑经销商的能力,最好是一个地区设一个经销商。这样可以让经销商全身心的投入到某一个区域,避免区域过大的经销商“猴子掰玉米”式的运作市场--做一个丢一个,每个市场都是蜻蜓点水似的进入,每个市场都没有做细做透。同时,对于制造商来说还可以消弱经销商的势力范围,达到“分而治之”的目的。即使某一市场出了问题,调整也容易,不会影响到其他市场的运作。


对于经销合同,最好有三个月的试销期,合同一年一签,合同期限最好采用统一截止合同时间(即合同期限从  年  月  日开始至  年12月31日止)这样也有利于公司管理,也有利于集中经销商返利,有利于财务核算。


对严重违规违纪的经销商,必须痛下杀手。格力空调的董明珠就把年销售达1.5亿元经销商逐出经销商队伍,最终使格力空调成为国内第一品牌。古人云:乱世用重典是很有道理的。记住,改革必须要付出流血和牺牲。


第九式  制造商要不断提升品牌价值

为何三甲医院购买放射类的大型设备只考虑GE、飞利浦,西门子,最核心在于品牌。最终,经销商是否想和制造商合作,是看经销商经销你这个品牌能否让他赚钱?长期赚到更多的钱,你的品牌是不是能得到医疗权威专家乃至医院院长的认可?客户购买你产品的理由是什么?你的品牌价值是不是能引领行业发展?一直处于领先的地位?你的品牌是否有鲜明的个性?你公司将来的发展前景是怎样的?


为什么GE、飞利浦,西门子,罗氏,希森美康,强生,美敦力对经销商的要求这么“牛”就是因为这些知名一线品牌能够很好的回答上面的问题。知名一线品牌的经销商是打死都不敢和知名一线品牌终止合作,因为一旦终止合作的代价就是,你前期花二十年建立起来的三甲医院的人脉资源瞬间化为乌有,因为你不可能在短时间内重新拿到另一个知名一线品牌的代理,你只有去接个国内二,三线品牌,其结果就是只能去做些二甲以下的医院。


所以,经销商愿意听制造商的话,实际是看在品牌的份上,看在钱的份上,因为你能帮助他赚钱,所以他就听你的话,当你的品牌不够强势,或品牌影响力在行业内越来越差时,不能让经销商赚到钱,他立马跟你终止合作。所以,作为制造商,应该把提升自身的品牌价值和品牌知名度、美誉度、忠诚度作为重点工作,只有这样才能不断的提高经销商的合作欲望。这才是提高客户忠诚度唯一的途径。


作为营销者,所追求的无非是“气势”二字,气者,品牌力、市场推广力、产品新颖和技术吸引力,势者,市场格局、网络构架。


作者:王强:专注中国医疗器械实战培训,二十多年医药医疗器械行业实战及培训经验,历任销售经理,大区经理,销售总监。在各类专业杂志,报纸和网站上发表三十篇医疗器械营销管理方面的文章,以“绝对实战,绝对精彩,绝对受益“的讲课风格给几十家国内外知名医疗器械公司做企业内训,欢迎业内朋友互相交流,互相学习。联系方式:13986285452,邮箱:534030927@qq.com



声明:
1、凡本网注明“来源:小桔灯网”的所有作品,均为本网合法拥有版权或有权使用的作品,转载需联系授权。
2、凡本网注明“来源:XXX(非小桔灯网)”的作品,均转载自其它媒体,转载目的在于传递更多信息,并不代表本网赞同其观点和对其真实性负责。其版权归原作者所有,如有侵权请联系删除。
3、所有再转载者需自行获得原作者授权并注明来源。

最新评论

关闭

官方推荐 上一条 /3 下一条

客服中心 搜索 洽谈合作
返回顶部