立即注册找回密码

QQ登录

只需一步,快速开始

微信登录

微信扫一扫,快速登录

搜索
小桔灯网 门户 资讯中心 企业动态 查看内容

联影医疗3-6亿回购股份,用于员工激励

2026-4-21 14:11| 编辑: 鹏哥| 查看: 308| 评论: 0|来源: 企业公告

摘要: 回购期限自董事会审议通过本次回购方案之日起12个月内。

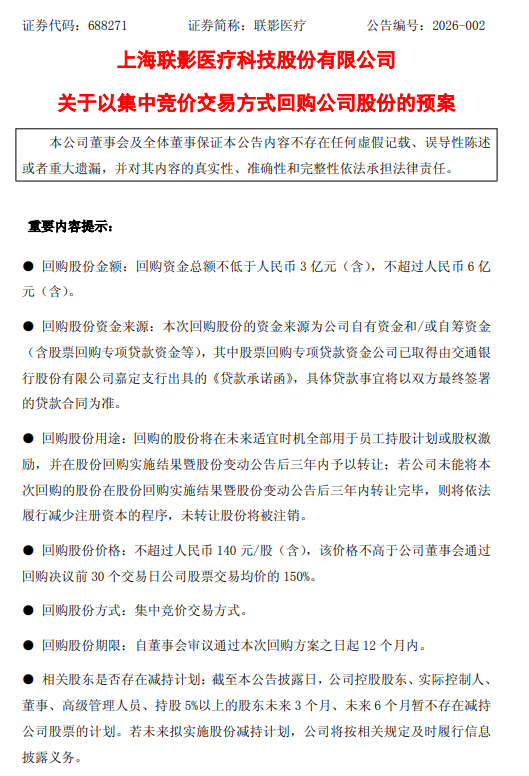
4月20日,联影医疗(688271)发布公告,公司计划以集中竞价交易方式回购股份,回购金额不低于3亿元且不超过6亿元,回购价格上限为140元/股,回购股份将用于员工持股计划或股权激励,预计回购数量为214万股至429万股,占总股本的0.26%至0.52%。回购期限自董事会审议通过本次回购方案之日起12个月内。

image.png

回购股份的目的 

基于对公司未来发展的信心和对公司价值的认可,为建立完善公司长效激励机制,充分调动员工的积极性,有效地将股东利益、公司利益和员工利益紧密结合在一起,促进公司稳定、健康、可持续发展,结合公司经营情况、财务状况,根据相关法律法规,公司拟通过集中竞价交易方式进行股份回购。回购股份将全部用于员工持股计划或股权激励,并在股份回购实施结果暨股份变动公告后三年内予以转让;若本次回购的股份未能在股份回购实施结果暨股份变动公告后三年内转让完毕,则将依法履行减少注册资本的程序,未转让股份将被注销,具体将依据有关法律、法规和规则执行。

2025年前三季度,联影医疗实现收入88.59亿元,归母净利润11.20亿元。

声明:
1、凡本网注明“来源:小桔灯网”的所有作品,均为本网合法拥有版权或有权使用的作品,转载需联系授权。
2、凡本网注明“来源:XXX(非小桔灯网)”的作品,均转载自其它媒体,转载目的在于传递更多信息,并不代表本网赞同其观点和对其真实性负责。其版权归原作者所有,如有侵权请联系删除。
3、所有再转载者需自行获得原作者授权并注明来源。

最新评论

关闭

官方推荐 上一条 /3 下一条

客服中心 搜索 洽谈合作
返回顶部