立即注册找回密码

QQ登录

只需一步,快速开始

微信登录

微信扫一扫,快速登录

搜索
小桔灯网 门户 资讯中心 液体活检 查看内容

友芝友CEO周鹏飞:肿瘤与液体活检的现状及未来

2016-5-6 03:10| 编辑: 小桔灯网| 查看: 2740| 评论: 0|来源: 火石在线

摘要: 生死攸关的癌症数据 据我所了解到的信息,现在癌症已经成为造成中国死亡人数最高的一类疾病,每年新增癌症患者360多万,而且这个数字还在缓慢上升。上海的癌情报告显示,每100个病人就有1.79个是肿瘤患者,而中 ...

生死攸关的癌症数据




据我所了解到的信息,现在癌症已经成为造成中国死亡人数最高的一类疾病,每年新增癌症患者360多万,而且这个数字还在缓慢上升。上海的癌情报告显示,每100个病人就有1.79个是肿瘤患者,而中国现在五年内诊断为癌症并且存活的患者有749万(2015年数字)之多。

但是这些肿瘤患者面对一个令人担忧的现实,中国的癌症患者5年平均生存率约为30.9%,而我们的邻国日本是64.3%,欧美发达国家也基本保持在60%左右。


肿瘤诊断的误区

传统的肿瘤诊断方法包括影像、手术病理、活检等,治疗方案包括手术、化疗和放疗等,存在着2个较为明显的不足:

一)忽视了肿瘤病灶的异质性。今天我们已经逐渐认识到肿瘤本身是很复杂的组成,有肿瘤细胞、间质细胞、肿瘤细胞外基质(ECM),甚至还有免疫细胞等参与到肿瘤的发展,如果传统诊疗只针对肿瘤细胞,那么肯定会遇到很大的麻烦;



二)忽视了肿瘤的转移环节。我们能通过影像方法找到肿瘤的原发灶,能找到转移灶,但是肿瘤细胞是如何从原发灶到转移灶,这个环节我们还缺乏足够的认识,更没有很好的手段去阻断这个过程。根据文献报道,超过90%的晚期肿瘤患者都是因为发了远端转移造成身体多器官衰竭而死亡,那么我们就应该重视肿瘤转移的这个环节,找到有效的监控手段,找到合适的治疗方法。




肿瘤精准医疗的挑战
一张2011年发表在《Cell》杂志上的Hallmarker of cancer的图片来说明临床研究人员、药物开发人员已经认识到了癌症的发生、发展实际上有多重因素的参与


现在欧美已有超过800 种抗肿瘤药物处于临床开发阶段靶向这些Hallmarkers。靶向用药,就一定要明确哪些患者的亚群是这些药物的适用人群,因此患者的个体化基因信息就显得尤为重要。目前癌症患者的基因检测标本的主要来源是肿瘤手术病理切片或活检样本,但是这些样本获取困难,对肿瘤患者有侵入性甚至还有一定的风险,而且活检病理很难跟踪疾病进程,而我们都知道肿瘤的发生发展是一个动态的过程。液体活检,特别是循环肿瘤细胞(CTC) 则被认为是最可靠的个体化诊疗标本来源。

当前世界上液体活检技术有三个主要的分支,即循环肿瘤细胞(CTC)、循环肿瘤DNA(ctDNA)以及外泌体(exosome)。CTC检测作为最早应用于临床的液体活检技术,相较于其他两个检测技术,积累了更多的临床数据以及技术反馈。

目前全球正在开展的约1120项液体活检临床试验,主要是CTC和ctDNA的临床研究,外泌体还以实验室研究为主,其中CTC的临床研究占80%以上,占据绝对的主导地位。从文献发表数量来看,截至2016年4月,CTC相关文献累计发表已经达到18000篇,这表明这个行业处于爆发的边缘。同时,ctDNA相关文献累计达到3238篇,也在快速增长中。


我国液体活检市场巨大

不管是CTC还是ctDNA,美国都是承担液体活检临床科研的主力军,而中国目前承担了不到50项液体活检临床试验

之所以欧美,特别是美国是液体活检临床科研的主力军,主要还是因为欧美对液体活检的认识较为全面,检测技术的开发起步较早,积累了很好的技术及人才基础。同时,美国从2004年起,已经通过大量的临床实际应用和大规模的临床研究(诸如乳腺癌CTC研究SWOG S0500)在某些癌种方面积累了大量的数据和应用经验,在当前的液体活检领域也保持着最大的影响力。

我个人认为,ctDNA检测技术与国外主要的差距还是在数据的分析和积累方面,国内目前以华大基因、燃石科技、世和基因等公司为首的测序公司依托中国庞大的医疗市场,都在快速积累数据和开发自己的产品,我相信他们应该能很快追上美国的步伐。

液态活检在未来的医疗行业中有着巨大的应用前景,包括肿瘤的复发转移风险监测、肿瘤治疗疗效的快速评价、高危人群的早期筛查和辅助诊断、个体化治疗方案的选择、新的肿瘤药物的筛选和肿瘤转移机制的研究等。


因此针对这个巨大的市场,中国的循环肿瘤细胞检测的发展也较快涌现了一批掌握CTC检测核心技术的企业,目前已有不少较为成熟的检测设备和试剂盒出现在市场上。而且通过接收市场的反馈,对于检测技术的改良也在不断进行,例如从早期的免疫富集到现在的根据物理特性富集,CTC的检出灵敏度在不断的提高。

目前但是由于CTC的特殊性,即稀有性、异质性和结构的复杂性,CTC检测的技术难度较高,因此该行业的入门门槛较高,市面上能完整提供CTC检测技术及服务的供应商数量不多,而且每家的技术都有所区别。

相对于CTC检测,循环肿瘤DNA检测在中国起步较晚,发展较为迅速,这得益于国内生物技术及医疗产业的迅速发展,尤其是核酸检测技术的进步,例如核酸提取技术、qPCR技术,dPCR技术以及NGS技术等。

但由于技术限制,ctDNA的应用尚停留在作为组织样本的补充,进行靶向基因检测的初级阶段。而通过循环肿瘤DNA进行早期预警及术后评估等应用由于需要大量的临床数据作为支持,并且受制于检测技术的稳定性,尚未有成熟的产品投入临床市场。

虽然目前外泌体活检更多地还处于实验室科研水平,但我依旧认为液体活检三大标志物:CTC、ctDNA、外泌体在未来都具有很好的临床应用价值。

CTC是风险的预后的重要指示因子,是手术、放化疗疗效的及时的实时的监测评价手段,并能在病情稳定之后,对复发风险作出早期评价。而CTC的作用又不止于此,CTC作为从血液中俘获的完整的肿瘤细胞,包含了从遗传分子到细胞结构再到生存环境的不同层级的信息。这也注定了CTC检测是这三个液体活检分支里应用范围最广,下游产品开发最丰富的一个。

ctDNA便于富集,目前能作为肿瘤组织切片的有效替代品,用于进行EGFR等基因突变信息的监测,而且随着检测灵敏度的进一步提高、测序技术的不断改进及临床数据的积累,ctDNA在用药指导、早期预警及预后评估等方面的临床功能也会被逐渐开发出来

而外泌体则是介于两者之间,既在数量上多于CTC但又比ctDNA有更完整的遗传信息,但在新的检测技术诞生之前,外泌体的检测既难有ctDNA的灵敏亦不会有CTC那样完整的信息,所以目前尚难产品化及应用于临床


公司核心技术及发展规划


我们综合评估了液体活检领域的综合情况的发展趋势,投入了巨大的研发和市场力量推出了CTCBIOPSY®循环肿瘤细胞捕获平台,同时也没有忽略液体活检其他层面的技术,推出ctDNA检测试剂盒,通过和芝友医疗前期EGFR、KRAS、BRAF等靶向基因检测产品的结合,覆盖上述整个疾病管理的流程。

在未来,我们会结合dPCR、NGS技术等,将CTC与ctDNA检测相结合,通过两者优劣互补。

CTC作为芝友医疗最核心的发展方向,我们对CTC检测技术的关注和投入也是最高的。CTC检测技术目前有很多,原理上总体说来就是利用和不利用标记物两种,具体技术上五花八门,有利用流式磁珠、血细胞反向去除,微筛,微流芯片等等。每种技术都不是万能的,都有自己擅长的方向和不足之处。




但对于CTC检测大家都有一点共识,就是对于血液的扰动越小,越能提高捕获肿瘤细胞的概率。我们进行了各种尝试,最终选定使用表面标记物,利用细胞生物和物理特性的微筛技术进行捕获和鉴定,并不是说这项技术是最好的,一劳永逸解决CTC检测的问题,而是经过我们各位技术人员长时间、全方位的评估和分析,发现这项技术可以用最简单的方法,最短的时间,解决长临床和医技科室医生希望解决的问题。

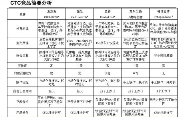
我们客户的大量临床反馈也证明微筛技术在CTC检测中的应用符合我们的期望。另外,我们也做了一个表,把当前国内一些主流的CTC检测技术做了一个对比。


我们目前已经积累了很多客户,包括40余家国内知名的三甲医院和第三方检测机构。从我们的发展经验来看,液体活检是肿瘤临床科室和医技科室都非常期待的。


我们也对重点市场的CTC检测情况进行了一个调查,结果显示到2016年3月为止,在北京、上海、广东等重点区域的304家三甲医院内,已经有64个医院的78个科室开展了CTC检测,其中使用CTCBIOPSY平台的科室达到了34家,占44%。另外,也有以益善生物、立迪生物、赛安生物、宝藤生物等为首的第三方机构在广泛地开展CTC检测。



目前液体活检推广的最大障碍

虽然从生产厂家到医生到患者都对液体活检充满了期待,但是目前国内液体活检在临床上开展还是遇到了很多难题,每个医院CTC检测量还是在每个月100-200例左右浮动。因为实际业务增长速度达不到预期,CTC检测的领军人物,美国强生在中国CellSearch营销团队在2016年第一季度基本解散,目前也不再向客户提供新的CellSearch检测设备了。

那么,目前液体活检推广的最大障碍在哪里?从13届肺癌高峰论坛专家问卷我们可以看到临床专家们的顾虑:

1)液体活检仍然缺乏大规模的临床数据支持,因此也没有清晰的临床共识;
2)液体活检技术的多样性以及结果的不稳定使得专家担心其可靠性;
3)检测价格过高,没有医保覆盖导至没法大规模推广。

我们自己做的肿瘤患者调查问卷也显示,有无明确的临床指导意义和是否纳入医保是患者接受液体活检最为关键的两个因素。从逻辑角度来讲,要形成专家共识,只能通过更多的临床研究积累足够的临床数据,而又与目前过高的液体活检价格相矛盾。因此我们认为,要让液体活检能在中国大行其道,便捷、快速、可靠的检测技术,合理的终端收费是最为关键的两个因素。


很多投资机构都评估过中国在2020年的液体活检市场,这里我借用一张火石的数据来说明一下,到2020年我们每年有542万目标患者*50%(渗透率)*4(年检测次数),也就意味着我们到2020年每年要完成1086万次检测,平均分到全国1000家三甲医院,平均每家医院1年要做1万次以上的液体活检。这也就要求医院的医技科室具备像血常规、尿常规那样的检测力量,能做到检测结果便捷、快速、可靠。能实现这一目标的,只有高度自动化的液体活检设备!

有了足够的检测力量,还要解决收费问题。对一位肿瘤患者而言,可能要连续的进行多次液体活检才有明确的临床指导意义,而单次检测费用必须降到一定程度,才能让患者和医生接受液体活检。

同时,也只有在临床上大量推广液体活检,我们的医生才能积累足够的临床数据去形成明确的专家共识甚至是指南。

由于精准医疗的概念推出不久,液体活检又与精准医疗密切相关,中美两国的医疗体系均面临新的改革以适应精准医疗体系,所以在政策上,两国医疗监管机构都在大力支持这各行业的发展。

但是这个行业也面临很多的阻力,包括很多具体的行业习惯、医保政策等,使得液体活检在中国的大部分医院需要按部就班得去推广,一步一个脚印稳步向前推进。

其次,液体活检是一个新型的概念,和其他新项目相同,在初期会涌现许多不同的检测技术去实现项目的实施,但并不是每种技术都适合这个项目,甚至还会出现鱼龙混杂、滥竽充数的现象,所以每个检测新项目在发展到某个状态时就会出现一个技术淘汰期,淘汰掉不合适的、落后的技术,留下一项或极少数最适合这个新项目的技术,这对技术企业是一个不小的挑战。

这里我也想呼吁,只有依靠政府、资本方、企业共同配合,才能在激烈的竞争中充分汲取土壤中的养分,最终成长壮大,使得中国的液体活检产业能走在世界发展的前沿。


交流互动
群友提问:周总,请教两个问题,CTCbiopsy富集后如何洗脱,以进行下一步的基因分析或者培养?格诺思博的反向富集技术为什么不能富集CTM?
周鹏飞:可以利用激光切割技术捕获100%的肿瘤细胞,这个程度很重要,然后进行下一步的基因测序或者基因突变的检测。CTM的捕获在我们的设备上明显的原因在于它使用的是物理性的捕获,这种方式对细胞的影响小,我们最大程度的保留了细胞的团块的原生态。

群友提问:cell search所提的7.5ml外周血5个ctc作为预后和监测的标志,但是这是否包括了ctm里的肿瘤数目?
周鹏飞:强生的cell search是通过肿瘤的表面标记物去进行检测,所以他们发现CTM的几率是非常小的,所以这5个的预值可能是不包括CTM癌栓。

群友提问:周总,请教您:CTCbiopsy富集的CTC能培养吗?
周鹏飞:这个设备是一个固定用于临床检验的设备,会对细胞进行自动的分离和染色,如果需要进行培养,可以通过更改程序的方式(避免分离和染色)来保持细胞的活性,从而达到培养的目的。

 
声明:
1、凡本网注明“来源:小桔灯网”的所有作品,均为本网合法拥有版权或有权使用的作品,转载需联系授权。
2、凡本网注明“来源:XXX(非小桔灯网)”的作品,均转载自其它媒体,转载目的在于传递更多信息,并不代表本网赞同其观点和对其真实性负责。其版权归原作者所有,如有侵权请联系删除。
3、所有再转载者需自行获得原作者授权并注明来源。

最新评论

关闭

官方推荐 上一条 /3 下一条

客服中心 搜索 洽谈合作
返回顶部