立即注册找回密码

QQ登录

只需一步,快速开始

微信登录

微信扫一扫,快速登录

搜索
小桔灯网 门户 资讯中心 市场观察 查看内容

复星集团的全球化(写于2014年)

2016-3-19 16:12| 编辑: 小桔灯网| 查看: 2336| 评论: 0|来源: 贝壳社 作者:肖恩大侠

摘要: 之前一篇发的是《郑伯克段于蜀——新大败局(一)》,将在未来的一段时间内分篇讲述发生在当前PE投资热点之下的一个典型失败案例。通过虚构这么一个故事,希望可以引起投资人、企业和管理者们等各方的一些反思。 ...
640.webp (7).jpg
之前一篇发的是《郑伯克段于蜀——新大败局(一)》,将在未来的一段时间内分篇讲述发生在当前PE投资热点之下的一个典型失败案例。通过虚构这么一个故事,希望可以引起投资人、企业和管理者们等各方的一些反思。

本文是我两年前对复星集团全球化的一些思考和整理,时至今日,又是两年过去,复星全球化的脚步又踏出了一步,然而我却感觉复星已有趋向向着吸收消化的方向深入,而不是单纯的扩张了。

复星集团成立于1992年,1998年复星实业(现为复星医药SH.600196)在国内上市,2007年复星国际(00656.HK)在香港联交所上市,目前集团已形成“保险、产业运营、投资、资本管理”四大业务引擎,并矢志向“以保险为核心的综合金融能力”与“以产业深度为基础的投资能力”双轮驱动的全球一流投资和产业集团大步迈进(参见图1)。

“双轮驱动”的发展模式将是未来昂首阔步、大步向前的重要一步,使得复星集团能够踏上另一更高国际台阶。

640.webp (9).jpg
图1:复星集团成长之路
资料来源:复星集团网站

作为中国民营企业的优秀代表,复星集团在立足产业经营核心优势的基础上,不断强化资本运作和产业投资能力,在国内先后投资了复星医药、复地集团、豫园商城、建龙集团、南钢联、招金矿业、海南矿业、永安财险、分众传媒、国药控股等产业,其近年来的全球化之路也是颇为吸引眼球。
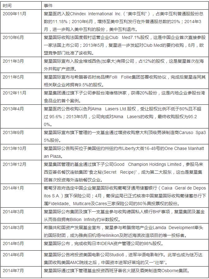
特别是自2010年以来在全球范围内先后投资了复星保德信人寿、鼎睿再保险、台湾维格饼家、法国Club Med、希腊Folli Follie、加拿大金堆城西色、意大利Caruso Spa、葡萄牙通用储蓄银行、马来西亚食之、德国私人银行BHF、日本IDERA、美国第一大通曼哈顿广场等产业(参见表1);复星集团被认为是“中国最有可能像巴菲特”的企业。
表1:复星集团部分全球化事件(部分)
360截图20160319160849621.jpg
                                      资料来源:复星集团网站及公告、公开资料整理


全球化战略

成立20多年,复星集团从最初创业的3.8万元到目前参控股40余家海内外上市企业,管理资产超2000亿元。从近些年复星集团的全球化布局来看,复星集团仍然一直坚持以“扎根中国,积极把握中国经济向内需转型所带来的消费及服务升级、城镇化以及工业化升级等机遇,同时亦抓住全球经济转型,努力探索实践中国嫁接,将全球资源和中国动力有效整合。”为导向;从宏观层面把握产业整合和资本经营方向,从微观层面把握下属各产业之间规划和资源共享,并实现集团资源优化、利益最大化。

复星集团的全球化之路以创新战略为先导,以自我创新的内生式发展为基础,并面向国际国内两个市场(“中国走出去、国际走进来”),通过投资参股、控股等多元化的资本运营方式实现外延式扩张。

针对中国市场将来的需求,复星集团总结为四个需求:消费升级、金融服务、制造业升级、资源与能源。围绕着“中国动力嫁接全球资源”的投资模式,复星集团不断在欧洲、美洲、日本等地物色那些在国际上有优秀的品牌,待收购过来之后,可以利用中国的资源与能力帮助它们在中国地区获得高增长的标的。

在产业布局方面,复星集团目前涉及到了房地产、医药、零售、商业、钢铁、建筑、能源矿产、金融、保险、传媒娱乐、影视文化、旅游等众多产业,并有进一步拓展和深入的动作;其核心的产业以房地产、医药、金融为代表,投资结构相对清晰,其中仅是复星医药目前市值就约500亿元。

在战略实行的步伐方面,复星集团从短中长分阶段形成战略,比如复星集团qixia复星医药的在近10年的发展和近两年的逐步完善中已开始形成较为清晰、可行的、可操作的全球化路径。在短期(5年内)率先成为全球化的中国医药企业;中期(10年内)成为有强大国际竞争力的中国医药企业;长期(10年以上)成为全球市场的一流医药企业。


全球化策略

复星集团的全球化策略具有较强的操作性,整体而言就是在把握行业趋势(全球经济可能会变慢,通货膨胀则可能加快。)的大环境下,注重投资风险,利用全球化、互联网、金融等创新思维循序渐进,利用不断积累的投资与并购经验发现行业内具有领导地位的优秀公司,并在管理和运用上加以提升效率,最终实现资源整合与价值最大化。

抓住机遇,在全球范围内寻找优质资本、品牌、技术和项目,依托复星集团已形成的产业基础、渠道网络和投资经验,协助这些全球企业和品牌共同拓展中国市场,分享中国高增长机会。

此外,复星集团主要通过设立严格的流程与苛刻的评估标准(规范、尽职调查)、重视目标企业创始人与团队的管理能力、重视复星的产业经营能力,强调产业投资的管理优化和投资后整合能力等措施来降低风险。

从在香港上市之初复星集团已开始尝试全球化之路,从刚开始的小步慢走到目前的大踏步前进:2013年10月,收购纽约第一大通曼哈顿广场用了7.25亿美元,2014年1月,收购葡萄牙CSSqixia三家保险公司则花了10亿欧元。

借助多年的国内并购经验和优势(人才、资金、资源等),复星医药以收购以色列Alma Lasers(2.2亿美元)的案例也达到了近年来全球化的较高起点(参见图2)。

640.webp (8).jpg
图2:复星医药发展战略图(1994-2013)
资料来源:复星集团网站、公告、公开资料整理

在复星集团的全球化之路中,一直注重寻找具有行业领导地位的标的企业,无论是全球领先的激光美容医疗设备供应商Alma Lasers,还是葡萄牙CSS,一直保持着全球细分市场的领导地位。并且在投资之后,复星从产品销售、管理运营、人才与品牌建设等多方面加以管理,无论是市场的国际化,把产品销售到国际市场(国际产品引进),还是资本来源的国际化(外资引入);同时在文化品牌打造和公司管理治理水平上也结合中国并朝着全球化标准的方向前进。

自复星集团创业开始,企业始终坚持“修身、齐家、立业、助天下”的核心价值观,紧紧把握中国经济发展不同阶段的主要动力,敏锐地抓住了各阶段的高成长行业,从而获得了快速发展。在追求商业价值和全球化道路的同时,复星亦是坚持核心文化价值观,并积极投身中国商业生态和自然生态的改善,助力于中国经济和中华文化的复兴,积极履行社会责任。

全球化经验

可以说,复星集团的全球化之路有许多成功之处,其全球战略也和国内战略密不可分。比如复星医药利用中国市场、资源和成本的优势,瞄准全球主流市场,走中国创造与中国制造相结合的全球化道路,通过药品制造全球化、研发国际合作、产品出口、委托加工和收购兼并,建立全球营销网络,积极推进全球医药资源整合,努力实现生产更安全、更有效、可及性更高的医疗健康产品和服务的可持续发展目标。

复星集团全球化的另一大经验就是“中国动力嫁接全球资源”,不以控股为目的,而是通过参股或合资合作,引入符合中国经济未来发展需要的国际品牌、技术、人才、商业模式等,在中国经济成长中创造价值,并与国际合作者分享价值。比如地中海俱乐部目前该3/4的销售额和顾客来自欧洲,引入中国之后的俱乐部战略规划是到2015年底,让中国度假者成为仅次于法国的第二大顾客群,目前其在中国已运营两个度假村,还计划再建三个。

同时,复星集团紧紧抓住了消费升级、产业升级的机遇积极布局投资,利用全球“资本、品牌、技术、团队”的优势为投资企业提供有实质性的帮助。
产业整合和资本经营是把双刃剑,在全球化的过程中不仅仅是机遇,也有很多挑战。在复星集团近10年来积极海外并购项目的过程中,也出现了一些诸如并购企业之间较为分散、互相协同作用需要挖掘、文化整合、资源对接等诸多风险。比如并购曼哈顿广场就面临着经济下滑、租金价格下降、各方面成本上升等现实的财务压力;比如并购意大利奢侈男装就面临着国内传统服装行业增长缓慢,高端品牌认知度传播和国内落地等压力;因而复星集团的整个国内资源整合和全球化之路也有待于加以时间和实践的进一步考验。

本文是我两年前对复星集团全球化的一些思考和整理,时至今日,又是两年过去,复星全球化的脚步又踏出了一步,然而我却感觉复星已有趋向向着吸收消化的方向深入,而不是单纯的扩张了。
 

声明:
1、凡本网注明“来源:小桔灯网”的所有作品,均为本网合法拥有版权或有权使用的作品,转载需联系授权。
2、凡本网注明“来源:XXX(非小桔灯网)”的作品,均转载自其它媒体,转载目的在于传递更多信息,并不代表本网赞同其观点和对其真实性负责。其版权归原作者所有,如有侵权请联系删除。
3、所有再转载者需自行获得原作者授权并注明来源。

最新评论

关闭

官方推荐 上一条 /3 下一条

客服中心 搜索 洽谈合作
返回顶部