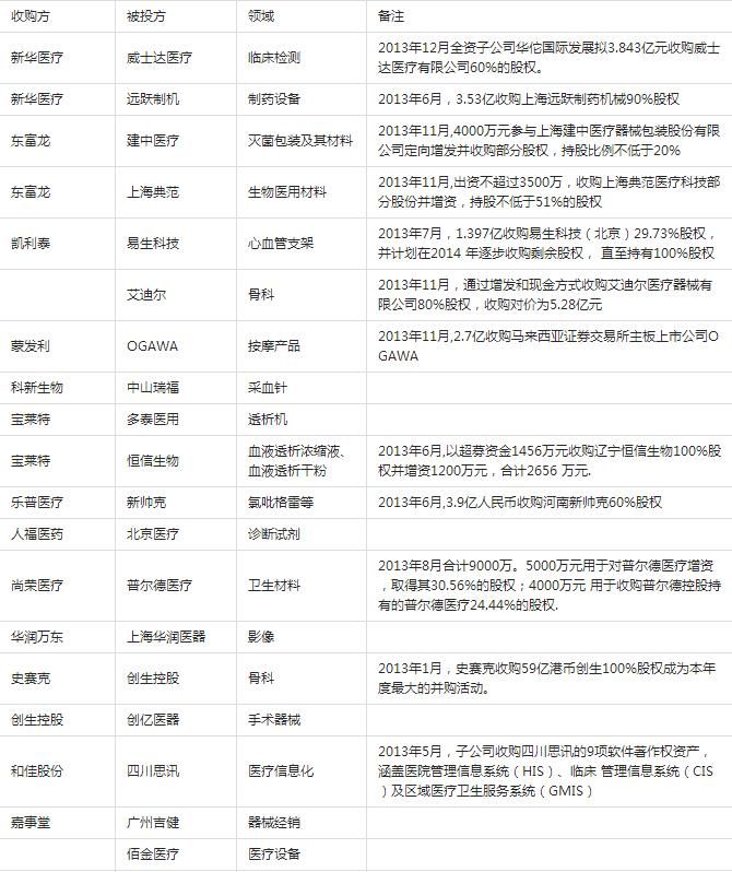
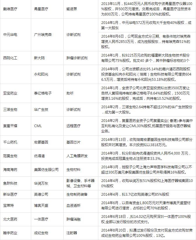
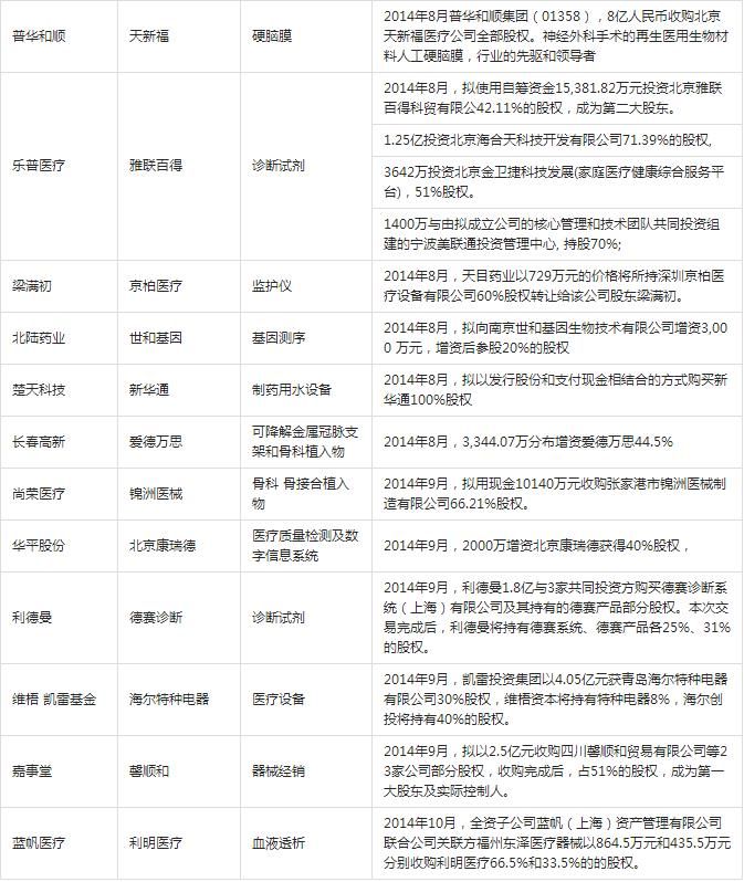
2014年,无论国内外,医疗器械行业均成为健康领域投资的主要领域。据统计,2013年国内医疗器械领域披露的投资并购案例为19起。但2014年,被披露的投资并购案例达到了30起以上。在由中国医药物资协会主办的第六届中国医疗器械行业发展论坛上,透露了2013-2014年共53起医疗器械的投资并购案例,具体如下: 


近年来医疗器械领域投资并购案例一览表 2014医疗器械行业投资并购活跃,主要原因: 一是细分领域龙头公司已经诞生但数量较少,中小型公司数量多、创业型公司多,能顺利壮大的公司数量少,存在较多的并购标的。 二是在市场环境方面,一二级市场的估值溢价有利于上市公司的发展,大量中小型公司成为并购标的,大量风投催生企业成长并促进并购。 三是医疗器械细分领域众多、跨度较大,研发和销售较难;细分领域的市场空间较低,能长成的巨头有限,平台型多产品线更可能长大,并购是最有力有效的扩展途径。当企业有一定品牌和渠道优势以后,通过并购的外延式拓展市场,丰富产品线,不断地增强竞争力和提高行业进入壁垒。 四是医疗器械板块大多数公司在2009年之后在创业板上市,2012-2014是创业板解禁高峰期,这些上市公司上市后需要一定时间对自身存在的问题消化梳理,公司管理层对于并购逻辑和策略需要时间来理解,解禁后加大投资并购行为。 在国内,外资医疗器械公司收购目的弱化了产品线补充,而更具中国特色:强化终端拦截,触及基础市场。而内资医疗器械公司进行海外并购活动则较为稳健,其目的更多是为主营业务需求先进技术:弥补主营业务,衔接技术。国内医疗器械公司之间的整合,更强调的是补充产品线、进入新的细分领域,这也符合中小医疗器械公司的成长逻辑。 据动脉网互联网医疗研究院投融资数据库统计,2014年全年国内互联网医疗行业融资事件103起,披露融资额14.18亿美元。从全年的互联网医疗投融数据来看,投资主要倾向10个细分领域。其中,穿戴式设备引领互联网医疗的投资走向,获得融资企业有28家,已公布投资额1.99亿美元。基因检测细分领域摘得首位,获得3.21亿美元的投资额。
风险是指影响目标达成的负面因素。医疗器械门类繁多,涉及专业知识比较深广,技术进步很快。伴随而来的风险也同样具有专业性及多变性的特点。总的来说,投资医疗器械产业的风险主要包括团队风险、技术风险、市场风险、再融资风险及退出风险等。
|