立即注册找回密码

QQ登录

只需一步,快速开始

微信登录

微信扫一扫,快速登录

搜索
小桔灯网 门户 资讯中心 企业动态 查看内容

迈瑞前中国区总经理,当选上市公司董事长!

2026-4-24 15:21| 编辑: 鹏哥| 查看: 169| 评论: 0|来源: 体外诊断观察整理

摘要: 迈瑞子公司惠泰医疗董事长葛昊辞职,同日宣布多项人事变动

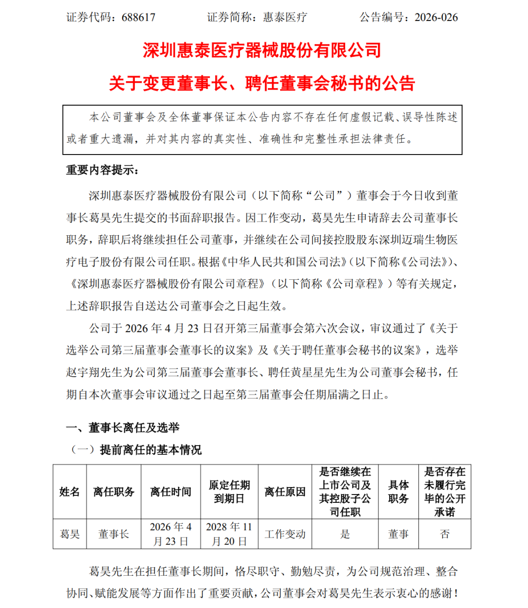
4月23日晚间,惠泰医疗发布公告称,董事长葛昊因工作变动申请辞职,辞职后将继续担任公司董事,并继续在公司间接控股股东深圳迈瑞生物医疗电子股份有限公司任职。


image.png


公司于当日召开第三届董事会第六次会议,审议通过了相关议案,选举赵宇翔为公司第三届董事会董事长。


e5d393eadc1f345dae39fff00ad03bce.jpg


公开简历显示,赵宇翔,1978年11月出生,毕业于北华大学医学院医学检验专业


其于2007年加入迈瑞医疗,曾任迈瑞医疗北京分公司总经理、大区总经理、中国区营销副总经理、全球生命信息与支持营销管理部总经理。2025年11月至今,赵宇翔担任公司董事。


同日,惠泰医疗宣布多项人事变动。


公司在公告中表示,公司董事会于近日收到副总经理王金鹤递交的书面辞职报告。王金鹤由于个人原因,申请辞去公司副总经理职务,辞职后将不再担任公司其他任何职务。


与此同时,公司宣布聘任黄星星为公司董事会秘书。


根据公开简历,黄星星,1985年生,毕业于华南理工大学,为材料加工工程专业硕士。持有深圳证券交易所董事会秘书资格证书。历任千秋能源(上海)有限公司总裁助理,华宝股份总裁办主任助理、董事会办公室高级经理、证券事务代表,迈瑞医疗资本市场高级经理、证券事务代表。


值得注意的是,公告显示黄星星尚未取得上海证券交易所颁发的科创板董事会秘书任职培训证明,目前暂由公司法定代表人赵宇翔先生代行董事会秘书职责。


惠泰医疗在被迈瑞医疗收购后的第二年,交出了一张高增长财报,2025年公司实现营业收入25.84亿元,较上年同期增长25.08%;归属于上市公司股东的净利润8.21亿元,较上年同期增长21.91%。


电生理领域,惠泰医疗核心PFA产品快速放量,全年完成PFA手术近6000例、传统三维手术超15000台,实现收入5.7亿元,同比增长29.8%。在冠脉领域,得益于国内市场二代球囊入院上量与产品迭代升级,实现全年收入13.4亿元,同比增长27.4%。


在保持惠泰医疗独立性的基础上,迈瑞医疗在研发、营销、供应链、人力资源、全面合规、IT等多方面为惠泰医疗提供了支持。

声明:
1、凡本网注明“来源:小桔灯网”的所有作品,均为本网合法拥有版权或有权使用的作品,转载需联系授权。
2、凡本网注明“来源:XXX(非小桔灯网)”的作品,均转载自其它媒体,转载目的在于传递更多信息,并不代表本网赞同其观点和对其真实性负责。其版权归原作者所有,如有侵权请联系删除。
3、所有再转载者需自行获得原作者授权并注明来源。

最新评论

关闭

官方推荐 上一条 /3 下一条

客服中心 搜索 洽谈合作
返回顶部