立即注册找回密码

QQ登录

只需一步,快速开始

微信登录

微信扫一扫,快速登录

搜索
小桔灯网 门户 资讯中心 企业动态 查看内容

凯普起诉多家卫健委及医院!

2025-11-10 14:41| 编辑: 鹏哥| 查看: 1071| 评论: 0|来源: 企业公告、体外诊断观察

摘要: 积极应对历史欠款问题
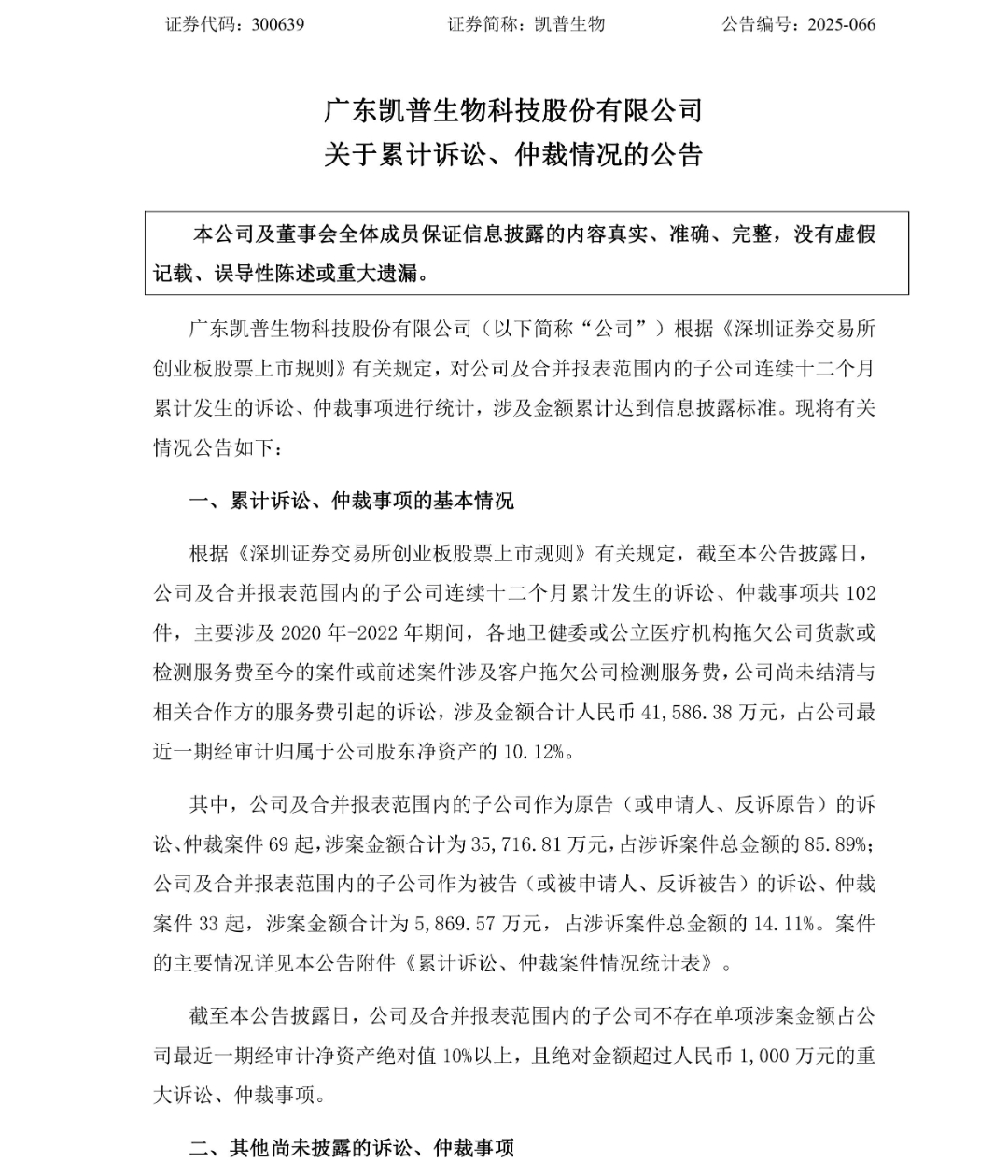
11月7日晚间,凯普生物发布关于累计诉讼、仲裁情况的公告。


公告称,公司及合并报表范围内子公司连续十二个月内累计发生102件诉讼、仲裁案件,主要涉及2020年至2022年期间各地卫健委或公立医疗机构拖欠公司货款或检测服务费,以及相关合作方未结清服务费引发的纠纷,涉案金额合计人民币41,586.38万元,占公司最近一期经审计归属于公司股东净资产的10.12%。


其中,公司及子公司作为原告的案件69起,涉案金额35,716.81万元;作为被告的案件33起,涉案金额5,869.57万元。公告指出,公司通过加大应收款催收力度、采取法律途径等措施,有序推进历史欠款清收工作,以降低应收账款对业绩的负面影响。


图片
图片


鉴于部分案件尚未开庭审理或尚未结案,上述诉讼、仲裁事项对公司本期利润或期后利润的影响存在不确定性。公司将依据会计准则的要求和案件进展情况进行相应的会计处理,最终对公司本期及期后利润的实际影响将以审计机构年度审计确认后的结果为准。


公告称,公司将密切关注和高度重视相关案件,积极采取各种措施,维护公司的合法权益并及时履行信息披露义务。


2025年第三季度,凯普生物的财务数据仍显紧绷:10月28日,凯普生物发布2025年三季报。报告显示,公司前三季度营业收入为4.86亿元,同比下降20.38%;归母净利润为-1.28亿元,同比增长51.25%;扣非归母净利润为-1.35亿元,同比增长49.89%;基本每股收益-0.20元。但报告期内,公司亏损收窄超过五成、经营性现金流同比增长173%,多项核心指标均有所改善。


HPV集采冲击、ICL业务洗牌与医院投入期的三重考验下,凯普生物正通过应收账款攻坚、运营效率提升等主动举措,加速兑现“周期自愈力”。


图片
图片
声明:
1、凡本网注明“来源:小桔灯网”的所有作品,均为本网合法拥有版权或有权使用的作品,转载需联系授权。
2、凡本网注明“来源:XXX(非小桔灯网)”的作品,均转载自其它媒体,转载目的在于传递更多信息,并不代表本网赞同其观点和对其真实性负责。其版权归原作者所有,如有侵权请联系删除。
3、所有再转载者需自行获得原作者授权并注明来源。

最新评论

关闭

官方推荐 上一条 /3 下一条

客服中心 搜索 洽谈合作
返回顶部