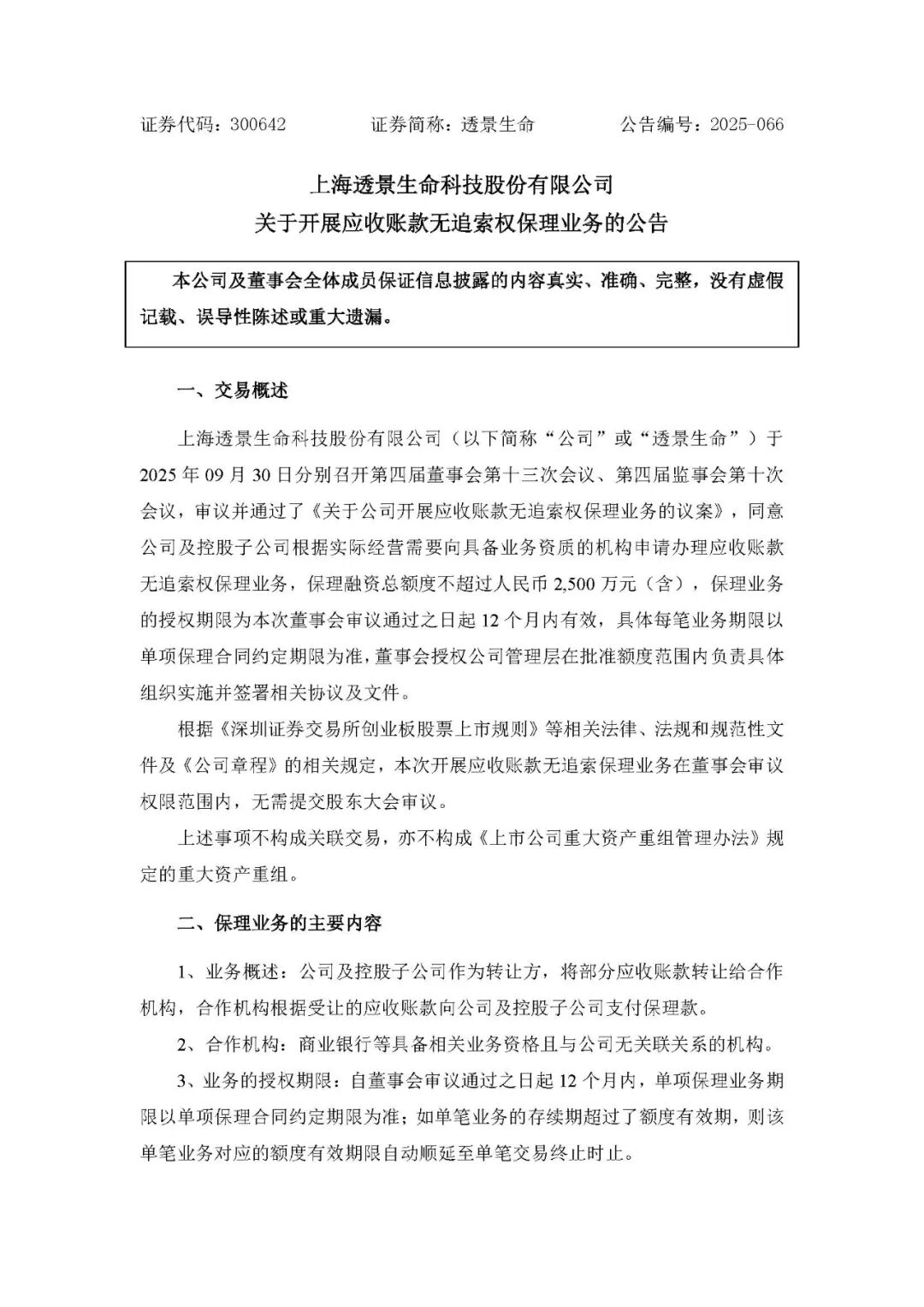
立即注册找回密码

QQ登录

只需一步,快速开始

微信登录

微信扫一扫,快速登录

搜索
小桔灯网 门户 资讯中心 企业动态 查看内容

透景生命推进无追索权保理业务,助力资金流转

2025-10-11 13:31| 编辑: 鹏哥| 查看: 1234| 评论: 0|来源: IVD资讯整理自透景公告

摘要: 保理融资总额度不超过人民币2,500 万元(含)
透景生命于2025年9月30日分别召开第四届董事会第十三次会议、第四届监事会第十次会议,审议并通过了《关于公司开展应收账款无追索权保理业务的议案》,同意公司及控股子公司根据实际经营需要向具备业务资质的机构申请办理应收账款无追索权保理业务,保理融资总额度不超过人民币2,500 万元(含)保理业务的授权期限为本次董事会审议通过之日起 12 个月内有效,具体每笔业务期限以单项保理合同约定期限为准,董事会授权公司管理层在批准额度范围内负责具体组织实施并签署相关协议及文件。
图片
据查询,无追索权保理是供应商将债权转让给保理商后,保理商在购货商拒付或无力付款时放弃追索权并独自承担风险的融资方式 该业务可缓解企业资金压力、降低管理成本、避免和减少坏账损失、降低应收账款机会成本、提高销售能力并减少存货,但需支付较高费用 
业务概述:透景及控股子公司作为转让方,将部分应收账款转让给合作机构,合作机构根据受让的应收账款向公司及控股子公司支付保理款。
合作机构:商业银行等具备相关业务资格且与公司无关联关系的机构。
保理融资额度:不超过人民币 2,500 万元(含),有效期内额度可滚动使用。 
保理方式:应收账款债权无追索权保理方式,具体以保理合同约定为准。
透景开展应收账款无追索权保理业务,将有效缩短公司及控股子公司应收账款的回笼时间,提高资金周转效率,降低应收账款管理成本,改善公司及控股子公司资产负债结构及经营性现金流状况,有利于推动公司及控股子公司业务的发展,符合公司发展规划及整体利益,不存在损害公司及全体股东特别是中小股东利益的情形。
2025年半年报显示,透景生命营业收入1.59亿元,同比下降26.25%;净利润为275.93万元,同比下降58.41%;其中有1.9亿的应收账款。今年8月,透景还大笔收购了康录生物的股权,总计花费3.28亿元。
图片
IVD资讯整理自透景公告
声明:
1、凡本网注明“来源:小桔灯网”的所有作品,均为本网合法拥有版权或有权使用的作品,转载需联系授权。
2、凡本网注明“来源:XXX(非小桔灯网)”的作品,均转载自其它媒体,转载目的在于传递更多信息,并不代表本网赞同其观点和对其真实性负责。其版权归原作者所有,如有侵权请联系删除。
3、所有再转载者需自行获得原作者授权并注明来源。

最新评论

关闭

官方推荐 上一条 /3 下一条

客服中心 搜索 洽谈合作
返回顶部