立即注册找回密码

QQ登录

只需一步,快速开始

微信登录

微信扫一扫,快速登录

搜索
小桔灯网 门户 资讯中心 企业动态 查看内容

IVD上市企业,建设2亿人份诊断试剂项目!

2025-3-21 14:44| 编辑: 沙糖桔| 查看: 2956| 评论: 0|来源: 奥泰生物

摘要: IVD行业再添新动能


整理:IVD体外诊断网


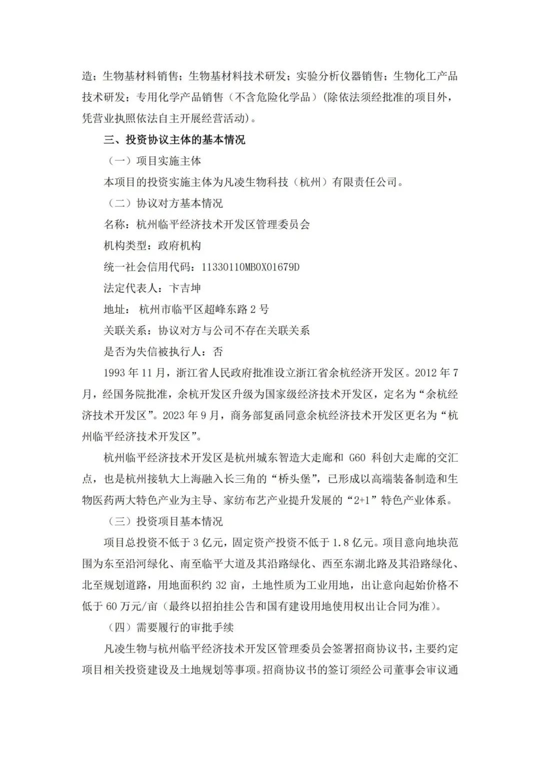
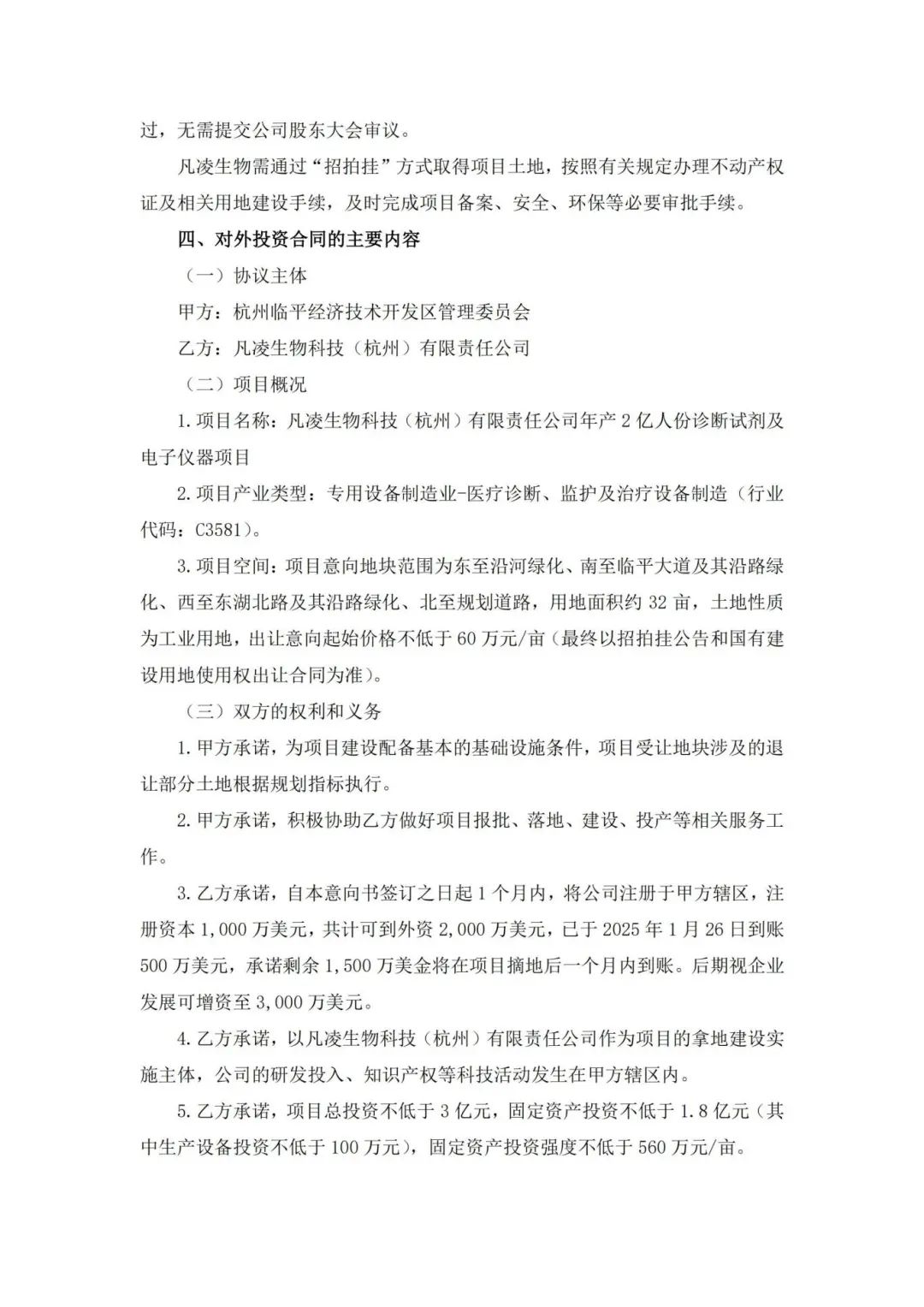
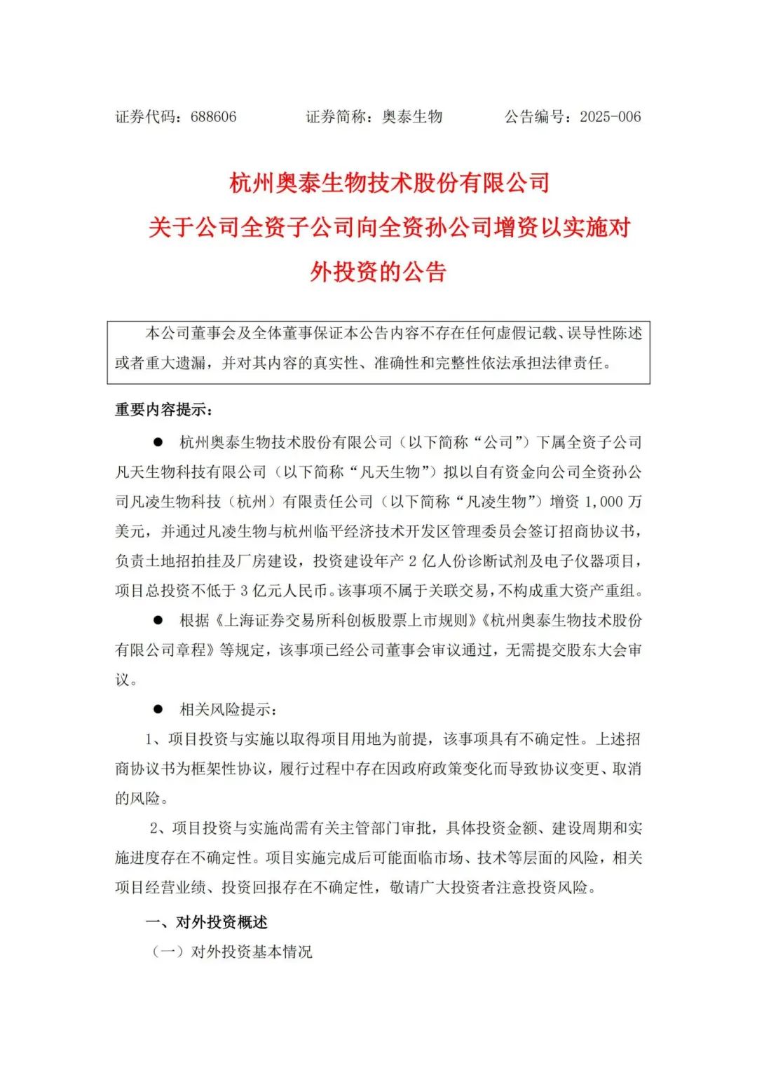
3月20日,杭州奥泰生物技术股份有限公司全资子公司凡天生物拟以自有资金向全资孙公司凡凌生物增资1,000万美元(按发稿当日汇率,为7242万元人民币),并通过凡凌生物与杭州临平经济技术开发区管理委员会签订招商协议书,投资建设年产2亿人份诊断试剂及电子仪器项目,项目总投资不低于3亿元人民币。

目前,该事项已通过公司董事会审议,不属于关联交易及重大资产重组,可能面临用地、政策、审批等方面的风险。

项目概况

该项目总投资不低于3亿元人民币,固定资产投资不低于1.8亿元,年产2亿人份诊断试剂,年产值预计超2.7亿元。标志着奥泰生物在体外诊断(IVD)领域的进一步扩张。

根据公告,凡凌生物将与杭州临平经济技术开发区管理委员会签订招商协议书,负责土地招拍挂及厂房建设。项目选址位于杭州市临平区,用地面积约32亩,土地性质为工业用地,出让意向起始价格不低于60万元/亩。
项目建成后,将形成年产2亿人份诊断试剂及电子仪器的生产能力,预计年产值不低于2.72亿元,年实缴税收不低于1600万元。此外,项目还承诺在达产后,研发投入与主营业务收入之比不低于2.9%,并力争在三年内引进不少于3名40周岁以下青年博士或1名海外高层次人才。

加大对外投资,提升核心竞争力

奥泰生物表示,次投资与公司主营业务具有协同效应,有利于丰富公司的产品线,推动公司整体战略目标的实现,进一步提升公司的核心竞争力和品牌影响力。项目使用公司自有资金,不会对公司财务和经营状况产生不利影响。
同日,奥泰生物公告:公司审议通过了《关于<使用暂时闲置自有资金进行现金管理>的议案》,同意公司在确保不影响公司正常业务开展的情况下,使用最高余额不超过人民币 18 亿元(包含本数)的暂时闲置自有资金购买安全性高、流动性好的投资产品(包括但不限于协定性存款、结构性存款、定期存款、通知存款、大额存单等)。在上述额度内,资金可以滚动使用,使用期限自董事会审议通过之日起 12 个月内有效。

风险预警

尽管项目前景广阔,但奥泰生物也提示了相关风险。项目实施需完成相应审批手续,能否取得规划用地并完成相关审批手续存在不确定性。此外,项目实施可能面临政府政策变化、市场风险、技术风险等不可抗力因素。

奥泰生物表示,该项目已通过公司董事会审议,无需提交股东大会审议。项目需通过“招拍挂”方式取得土地,并办理相关用地建设手续、项目备案、安全、环保等审批手续。项目6个月内开工,36个月内竣工。若项目未能在约定时间内开工,杭州临平经济技术开发区管理委员会有权按照土地摘牌价格收回出让土地。

IVD行业再添新动能


奥泰生物此次大手笔投资,不仅将进一步巩固其在IVD领域的技术优势地位,也为中国IVD行业的发展注入了新的动能。未来,随着项目的顺利推进,奥泰生物有望在IVD市场中占据更加重要的位置。

声明:
1、凡本网注明“来源:小桔灯网”的所有作品,均为本网合法拥有版权或有权使用的作品,转载需联系授权。
2、凡本网注明“来源:XXX(非小桔灯网)”的作品,均转载自其它媒体,转载目的在于传递更多信息,并不代表本网赞同其观点和对其真实性负责。其版权归原作者所有,如有侵权请联系删除。
3、所有再转载者需自行获得原作者授权并注明来源。

最新评论

关闭

官方推荐 上一条 /3 下一条

客服中心 搜索 洽谈合作
返回顶部