立即注册找回密码

QQ登录

只需一步,快速开始

微信登录

微信扫一扫,快速登录

搜索
小桔灯网 门户 资讯中心 法规政策 查看内容

医疗器械生产企业管理者代表管理指南(附管代授权书)

2024-12-9 14:54| 编辑: 沙糖桔| 查看: 4325| 评论: 0|来源: 医械行业交流

摘要: 管理者代表由企业负责人授权,企业负责人不可以做管理者代表。




医疗器械生产企业(以下简称企业)应当按照《医疗器械生产质量管理规范》(国家食品药品监督管理总局公告2014年第64号)的要求,确定一名管理者代表,明确管理者代表的职责,规范管理者代表的管理,确保质量管理体系科学、合理与有效运行。


一、适用范围


本指南适用于对医疗器械生产企业管理者代表的管理。

本指南所称管理者代表是指由企业负责人高级管理人员中确定的一名成员负责建立、实施并保持质量管理体系,报告质量管理体系的运行情况和改进需求,提高员工满足法规、规章和顾客要求的意识。


二、管理者代表的任职


(一)管理者代表的职责


管理者代表应当具备医疗器械质量意识和责任意识,把满足法规要求和产品质量安全放在首位,以实事求是、坚持原则的态度履行职责,保证本企业生产的医疗器械安全、有效。

管理者代表应当在企业质量管理活动中,经企业负责人授权,履行以下职责:

1.贯彻执行医疗器械有关法律、法规、规章和标准等。

2.组织建立和实施与所生产医疗器械相适应的质量管理体系,并保持其科学、合理与有效运行,向企业负责人报告质量管理体系的运行情况和改进需求。

3.制定并组织实施企业质量管理体系的审核计划,协助企业负责人按计划组织管理评审,编制审核报告并向企业管理层报告评审结果。

4.组织企业内部医疗器械质量管理培训工作,提高员工的质量管理能力,强化企业的诚信守法意识。

5.在生产企业接受各级药品监督管理部门监督检查时,与检查组保持沟通,提供相关信息、资料,配合检查工作;针对检查发现的问题,组织企业相关部门按照要求及时整改。

6.当企业的生产条件不再符合医疗器械质量管理体系要求,可能影响医疗器械安全、有效时,应当立即向企业负责人报告,协助企业负责人及时开展停止生产活动、原因调查、产品召回等风险控制措施,并主动向所在地省、自治区、直辖市药品监督管理部门报告。

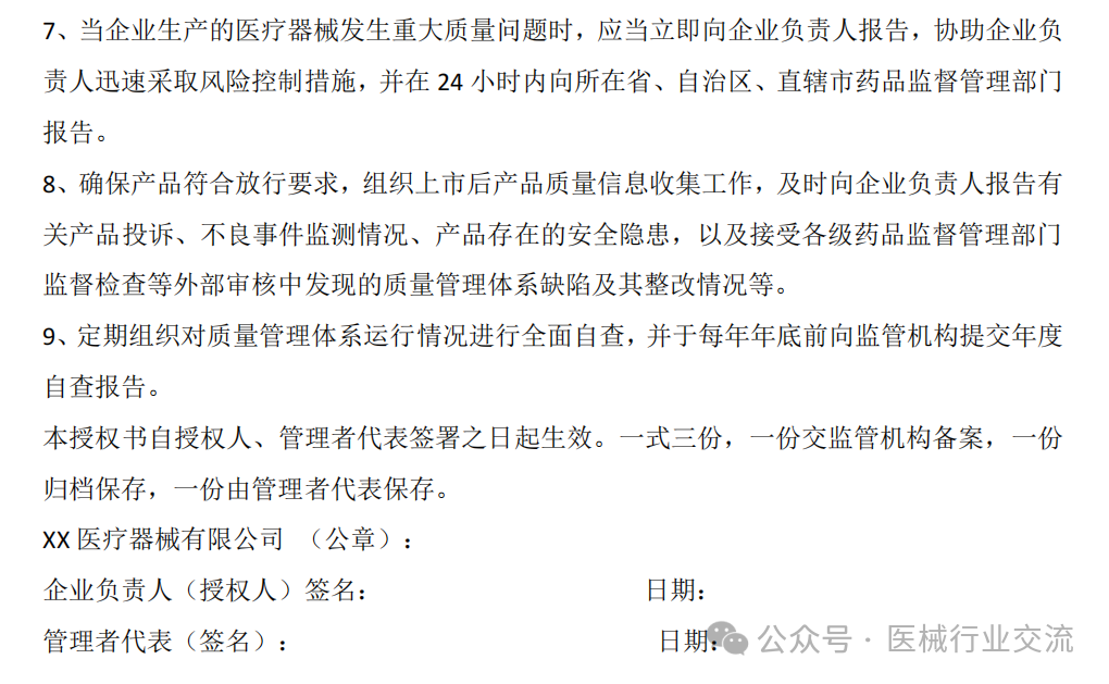
7.当企业生产的医疗器械发生重大质量问题时,应当立即向企业负责人报告,协助企业负责人迅速采取风险控制措施,并在24小时内向所在地省、自治区、直辖市药品监督管理部门报告。

8.组织上市后产品质量的信息收集工作,及时向企业负责人报告有关产品投诉情况、不良事件监测情况、产品存在的安全隐患,以及接受各级药品监督管理部门监督检查等外部审核中发现的质量管理体系缺陷及其整改情况等。

9.定期组织企业按照《医疗器械生产质量管理规范》要求对质量管理体系运行情况进行全面自查,并于每年年底前向所在地省、自治区、直辖市药品监督管理部门提交年度自查报告。

10.其他法律法规规定的工作。


(二)管理者代表的任职条件 


管理者代表应当是所在企业的全职员工,并符合以下条件:

1.遵纪守法,具有良好职业道德素质且无不良从业记录。

2.熟悉并能正确执行国家相关法律、法规、规章,经过医疗器械相关法规、标准等方面的培训。

3.具有GB/T42061-2022ISO 13485)或 GB/T19001 ISO9001内审员证书,或接受过同等水平的系统化的质量管理体系知识培训。

课程推荐质量管理体系ISO13485:2016(GB/T42061-2022)内审员培训

4.熟悉医疗器械生产质量管理工作,具备指导或监督本企业各部门按规定实施《医疗器械生产质量管理规范》的专业技能和解决实际问题的能力。

5.具有良好的组织、沟通和协调能力。

6.企业副总经理或企业其他高级管理人员

7.第三类医疗器械生产企业管理者代表应当具有医疗器械相关专业大学本科以上学历或中级以上技术职称,并具3年以上质量管理或生产、技术管理工作经验第二类医疗器械生产企业管理者代表应当具有医疗器械相关专业大学专科以上学历或初级以上技术职称,并具有3年以上质量管理或生产、技术管理工作经验第一类医疗器械生产企业管理者代表原则上应当具有大学专科以上学历,并具有3年以上医疗器械生产企业工作经历2023年3月1日《企业落实医疗器械质量安全主体责任监督管理规定》实施)点击查看

具有5年以上医疗器械质量管理或生产、技术管理工作经验,熟悉本企业产品、生产和质量管理情况,经实践证明具有良好履职能力的管理者代表,可适当放宽相关学历和职称要求。

8.其他履行职责所需要的要求。

管理者代表在任职后还应当持续加强知识更新,积极参加各类有利于提高企业质量管理能力的学习和培训活动,及时掌握相关法律、法规,不断提高质量管理水平。课程推荐医疗器械生产企业管理者代表高级研修培训


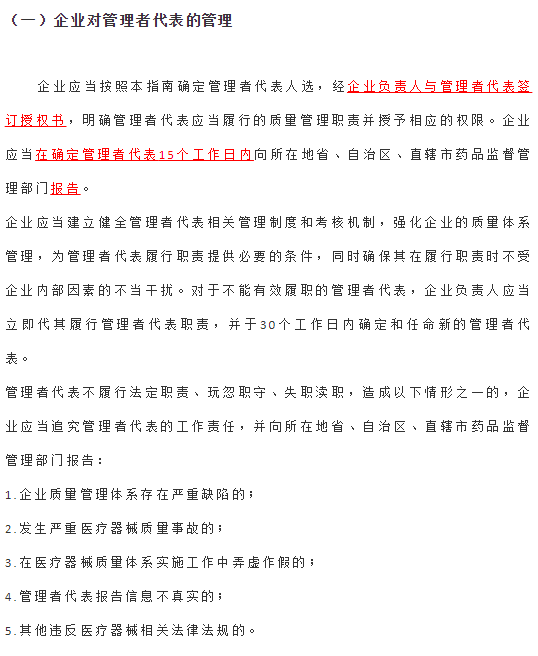
三、管理者代表的管理



(二)监管部门对管理者代表的管理


省、自治区、直辖市药品监督管理部门应当建立管理者代表档案,在企业日常监管档案中加入管理者代表信息,在日常监管中应当加强对企业管理者代表在职在岗、履行职责和接受培训情况的检查。

企业未按规定任命管理者代表或者任命的管理者代表不符合要求的,药品监督管理部门应当约谈企业负责人。对管理者代表不能有效履行职责,造成三(一)第三款中所述情形之一的,应当责令企业整改,并列入企业当年度质量信用管理分级评定的重要参考因素;情节严重的,由生产企业所在地省、自治区、直辖市药品监督管理部门进行通报并依据有关规定予以信息公开。药品监督管理部门应当按照法律法规的相关规定对企业进行处理,并加强监管。


小编提示:管理者代表需要有内审员证书

附:管理者代表授权书


小编提示:管理者代表由企业负责人授权,企业负责人不可以做管理者代表




来源网络,声明:本文为转载/整理,仅供分享之用。

声明:
1、凡本网注明“来源:小桔灯网”的所有作品,均为本网合法拥有版权或有权使用的作品,转载需联系授权。
2、凡本网注明“来源:XXX(非小桔灯网)”的作品,均转载自其它媒体,转载目的在于传递更多信息,并不代表本网赞同其观点和对其真实性负责。其版权归原作者所有,如有侵权请联系删除。
3、所有再转载者需自行获得原作者授权并注明来源。

最新评论

关闭

官方推荐 上一条 /3 下一条

客服中心 搜索 洽谈合作
返回顶部