立即注册找回密码

QQ登录

只需一步,快速开始

微信登录

微信扫一扫,快速登录

搜索
小桔灯网 门户 资讯中心 企业动态 查看内容

科华天隆成立新诊断公司

2024-12-6 14:58| 编辑: 鹏哥| 查看: 1516| 评论: 0|来源: 企业公告

摘要: 本次拟投资设立的子公司,其未来经营情况可能受经济环境、行业政策、市场环境、经营管理等因素的影响

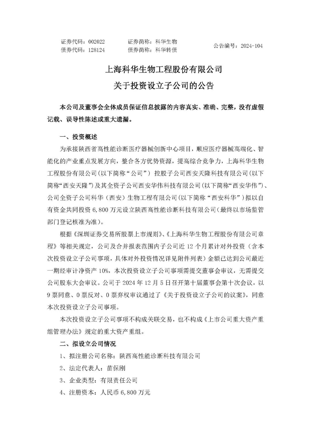
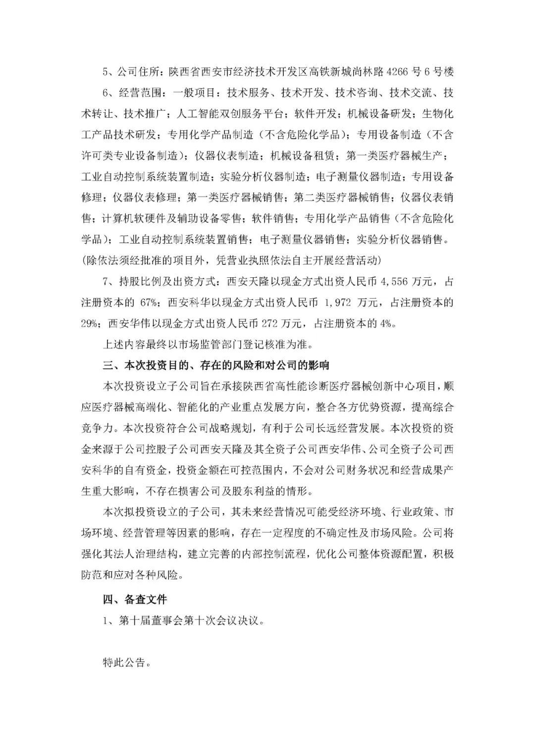
12月5日,科华生物发布公告称,为承接陕西省高性能诊断医疗器械创新中心项目,顺应医疗器械高端化、智能化的产业重点发展方向,整合各方优势资源,提高综合竞争力,上海科华生物工程股份有限公司控股子公司西安天隆科技及其全资子公司西安华伟科技有限公司、科华全资子公司科华(西安)生物拟以自有资金共同投资6800万元设立陕西高性能诊断科技有限公司(最终以市场监管部门登记核准为准)。


经营范围:一般项目:技术服务、技术开发、技术咨询、技术交流、技术转让、技术推广;人工智能双创服务平台;软件开发;机械设备研发;生物化工产品技术研发;专用化学产品制造(不含危险化学品);专用设备制造(不含许可类专业设备制造);仪器仪表制造;机械设备租赁;第一类医疗器械生产;工业自动控制系统装置制造;实验分析仪器制造;电子测量仪器制造;专用设备修理;仪器仪表修理;第一类医疗器械销售;第二类医疗器械销售;仪器仪表销售;计算机软硬件及辅助设备零售;软件销售;专用化学产品销售(不含危险化学品);工业自动控制系统装置销售;电子测量仪器销售;实验分析仪器销售。(除依法须经批准的项目外,凭营业执照依法自主开展经营活动) 


持股比例及出资方式:西安天隆以现金方式出资人民币4556万元,占注册资本的67%;西安科华以现金方式出资人民币1972万元,占注册资本的29%;西安华伟以现金方式出资人民币272万元,占注册资本的4%。


本次拟投资设立的子公司,其未来经营情况可能受经济环境、行业政策、市场环境、经营管理等因素的影响,存在一定程度的不确定性及市场风险。公司将强化其法人治理结构,建立完善的内部控制流程,优化公司整体资源配置,积极防范和应对各种风险。


图片

图片

图片

声明:
1、凡本网注明“来源:小桔灯网”的所有作品,均为本网合法拥有版权或有权使用的作品,转载需联系授权。
2、凡本网注明“来源:XXX(非小桔灯网)”的作品,均转载自其它媒体,转载目的在于传递更多信息,并不代表本网赞同其观点和对其真实性负责。其版权归原作者所有,如有侵权请联系删除。
3、所有再转载者需自行获得原作者授权并注明来源。

最新评论

关闭

官方推荐 上一条 /3 下一条

客服中心 搜索 洽谈合作
返回顶部