2024年10月24日,国家药品监督管理局批准了厦门艾德生物医药科技股份有限公司的“人类IDH1基因突变检测试剂盒(荧光PCR法)”产品注册申请,注册证编号:国械注准20243402089。其预期用途为:本试剂盒用于体外定性检测急性髓系白血病(AML)患者骨髓样本DNA中人类异柠檬酸脱氢酶1(IDH1)突变基因,检测的突变位点为:394C>A、395G>A、394C>T、395G>T和394C>G,用于艾伏尼布片(Tibsovo片)的伴随诊断。 这是我国首款血液肿瘤伴随诊断试剂盒,昨天,器审中心发布了该产品的审评报告,具体内容如下: 

























|
声明:
1、凡本网注明“来源:小桔灯网”的所有作品,均为本网合法拥有版权或有权使用的作品,转载需联系授权。
2、凡本网注明“来源:XXX(非小桔灯网)”的作品,均转载自其它媒体,转载目的在于传递更多信息,并不代表本网赞同其观点和对其真实性负责。其版权归原作者所有,如有侵权请联系删除。
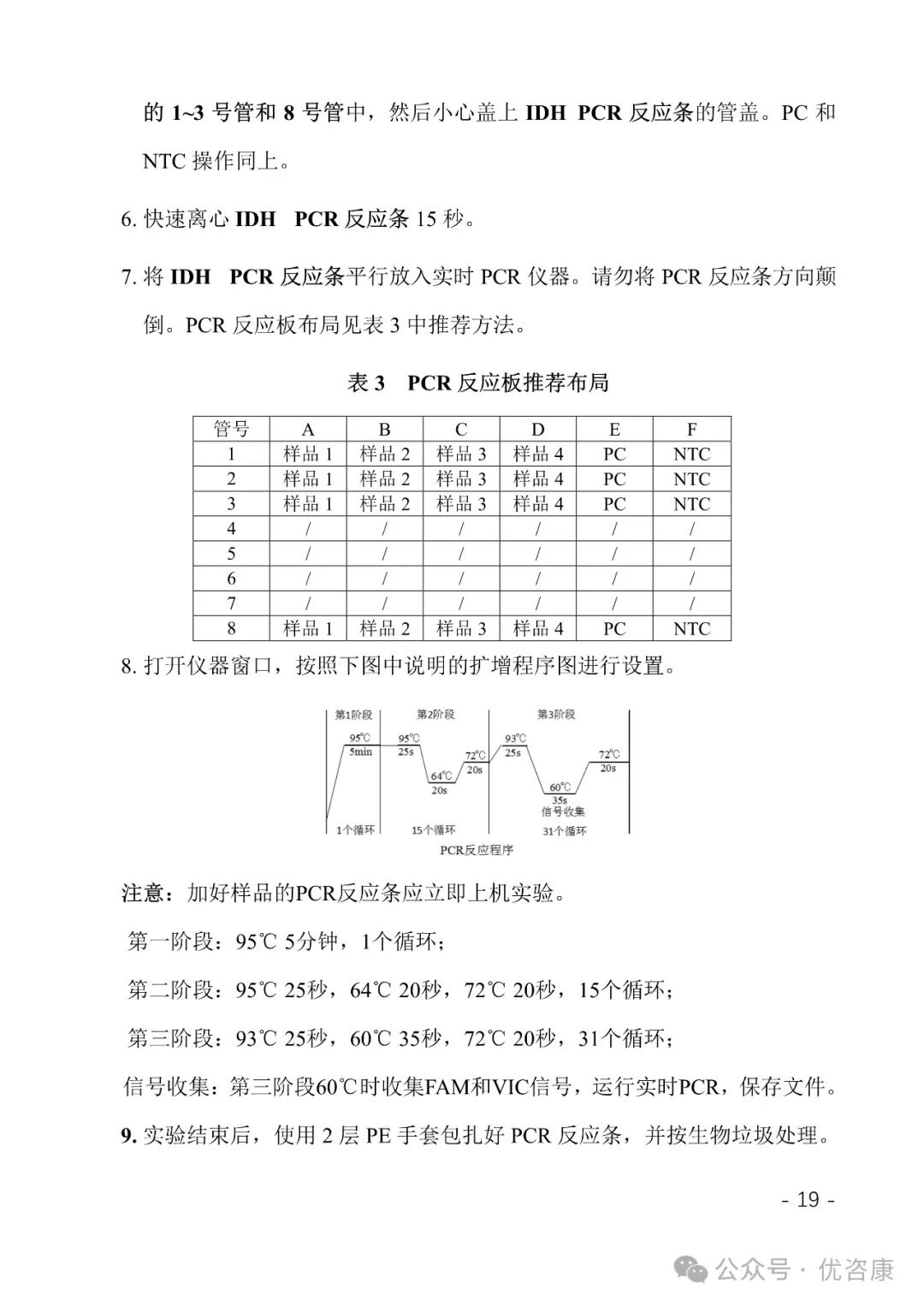
3、所有再转载者需自行获得原作者授权并注明来源。