立即注册找回密码

QQ登录

只需一步,快速开始

微信登录

微信扫一扫,快速登录

搜索
小桔灯网 门户 资讯中心 产品杂谈 查看内容

呼吸道小联检比多联检好卖?

2024-11-14 15:25| 编辑: 沙糖桔| 查看: 1745| 评论: 0|来源: 贾半仙聊诊断

摘要: 小联检,多联检产品形态怎么选?


大家好,我是一直努力的大浩。

近日北京日报报道:北京市已进入呼吸道传染病高发季节,呈现多种病原体共同流行的态势。从儿童医院和儿研所门诊就诊情况来看,目前肺炎支原体的流行强度已下降至儿童呼吸道传染病第四位,排名前三位的为流感、腺病毒、呼吸道合胞病毒

另外,从呼吸道病原学监测结果来看,当前本市全人群呼吸道传染病报告病例数居前三的依次为:流感、鼻病毒、呼吸道合胞病毒。根据监测情况来看,目前,流感的发病呈快速上升趋势。门诊中流感样病例的流感病毒核酸阳性率上升至40.75%。

那么问题来了。小联检,多联检产品形态怎么选?

从报道中看到,目前北京区域儿童致病原就集中在流感病毒,鼻病毒,RSV与MP中。

而最近大浩开始思考了产品的形态。在多联检和小联检之间开始抉择。

这里先对小联检和多联检进行概念上的区分,所谓小联检即每次只检测2-4个指标(主要还是考虑常规平台和常见分子POCT多为4荧光通道,故选择2-4个指标)。

多联检一般是每次检测6-9个指标(开放式平台可设计为多管检测,或者单管探针+溶解曲线路线,亦或使用非开放式平台如微流控芯片,数字PCR等。但综合考虑报证难度和临床时间,临床意义遂最终认为6-9个指标为宜,当然有10-30个指标的产品对临床来说其实更受欢迎)。

大浩以前忠实的多联检支持者,认为在查体和血液检测后,疑似呼吸道疾病的患者应该尽早使用核酸检测,对引起感染或致病的病原体尽可能进行筛查。并分别对上呼吸道,下呼吸道,院内感染或者社区感染,亦或对病原种类,细菌,病毒,真菌等定制panel,通过6-9个指标的检测尽可能多的覆盖致病原。

但和一位非常专业的同行沟通后,发现针对CAP而言,不同年龄的患者其致病原是不同的。如果产品类型设计为多联检,不仅会造成指标的检测浪费或者其余指标的陪跑,而且多联检也可能对某类患者出现漏检。

例如从《中国老年社区获得性肺炎急诊诊疗专家共识2023》报道,老年人CAP主要致病原以革兰氏阴性菌为主。其致病原和院内感染很接近,以肺炎克雷伯菌,大肠埃希氏菌,铜绿假单胞菌,肺炎链球菌为主而。以真菌和一些不典型致病菌为辅,同时老年人CAP的致病菌和其基础状态以及免疫状态相关。

文献指出,老年CAP患者如果有例如心,肺,肾,糖尿病以及中枢神经系统等疾病更容易并发革兰氏阴性菌。

老年人CAP致病原分布是有其固有特点的,除了上述致病原与成人/儿童CAP不一样外,多重耐药菌感染和多重病原混合感染也是常见形态。

而成人CAP致病原又不太一样根据《(2016年版)中国成人社区获得性肺炎诊断和治疗指南》报道。我国18岁以上非免疫缺陷的CAP患者的致病原主要为肺炎支原体和肺炎链球菌为主,其余的还包括流感嗜血杆菌,肺炎衣原体,肺炎克雷伯菌,金黄色葡萄球菌等。

病毒在成人CAP中仅占到15%-34.9%,而在其中流感病毒占致病病毒首位,此外致病病毒还包括,副流感,呼吸道合胞,腺病毒等。所以可见对于成人CAP而言其主要致病原还是细菌并非病毒

根据《儿童社区获得性肺炎诊疗规范(2019年版)》报道,目前呼吸道病毒是婴幼儿乃至学龄前期 CAP的常见病原。常见的呼吸道病毒包括呼吸道合胞病毒、流感病毒、腺病毒、副流感病毒和鼻病毒等。新发病毒有人类偏肺病毒、博卡病毒、新型冠状病毒、人禽流感病毒等。

而细菌多为肺炎链球菌,金黄色葡萄球菌,流感嗜血杆菌,卡他莫拉菌还包括肺炎衣原体和肺炎支原体等但是值得注意的是在《儿童社区获得性肺炎诊疗规范(2019年版)》、《(2016年版)中国成人社区获得性肺炎诊断和治疗指南》都有提及CA-MRSA的存在。

在成人指南中还提及,成人CAP基本上是没有CA-MRSA的而CA-MRSA会在儿童中有少量发生同时在儿童诊疗规范中还提及CA-MRSA该菌感染病死率较高。所以对于儿童CAP而言MRSA是可以考虑检测的指标。

回到儿童CAP虽然《儿童社区获得性肺炎诊疗规范(2019年版)》没有给出致病原具体占比,通过查阅《中国儿童肺炎支原体感染实验室诊断规范和临床实践专家共识2019版》以及《儿童呼吸道合胞病毒感染诊断、治疗和预防专家共识》得到了些许依据。

例如《儿童呼吸道合胞病毒感染诊断、治疗和预防专家共识》提到对我国5岁以下儿童社区获得性肺炎的病原进行荟萃分析,发现RSV占比17.3%

而在《中国儿童肺炎支原体感染实验室诊断规范和临床实践专家共识2019版》提及在3-15岁儿童的CAP中8-40%都是由于肺炎支原体引起的

在新闻报道里面提及的目前儿童呼吸道疾病致病原相对集中,以病毒和病原体为主,再通过两篇共识结合前面的文件认为儿童CAP感染还是以病毒和肺炎支原体等病原体为主,以细菌感染为辅。而成人CAP的致病原细菌为主病毒为辅,老年人CAP致病原以细菌为主,真菌,病毒,混合为辅。所以3类人感染源还真不太一致

另外一个事情就是上呼吸道多联检产品在几家医院被停用了,被停用的原因其实也并不例外。原因就是目前致病原相对集中,而多联检出具结果后,大多数指标阴性率过高。从控费角度来说多联检占用检测费用过高,暂停使用也不足为奇了。

之前做多联检的产品也遇到过因为指标中含有mecA的耐药基因,并且和细菌检测一起做被终端质疑过的事情。因为通常有金葡的阳性检出才进一步做药敏培养,而在并不知道的金葡是否为阳性的情况下直接做耐药基因检测是否合理。为此整个部门也是查了很多文献才找出让对面信服的说辞。

所以目前致病原是相对集中的且在季节爆发和大流行下小联检更加适用,而渡过这一时期后回复致病原相对不集中且复杂的时候多联检就可以被启用。

因此在不同时期可以设计不同的panel,从不同的目标出发,例如瞄准大流行和季节性感染可以考虑2-4种的小panel组合。例如针对老年人,儿童,成年人CAP感染时也可以根据人员的不同有侧重的设计小联检。

这里假设了几个的小联检组合CP+MP,甲乙流+RSV,腺病毒+人鼻病毒,金葡+肺链+A链等。

针对儿童小联检可能是MP+RSV+甲乙流或者使用人鼻,腺病毒作为替换参考。

针对老年人是,肺克+大肠+铜绿+肺链,金葡+MRSA作为替换参考。

针对成年人为MP+肺链+甲乙流。

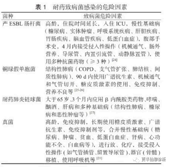
针对不同的致病原如细菌,真菌,病毒或者针对上/下呼吸道抑或非流行季节检测时就可以使用多联检尽可能覆盖较多的致病原检测。但是检测时需要考虑耐药的问题。

总而言之,具体问题具体分析,针对不同的应用场景/患者设计产品时应该做好规划,仔细考虑产品是用来具体解决什么问题的,接下来去选择产品的临床指标/形态最后再选择与之匹配的技术平台。

我是一直努力的大浩,最近在学习如何规划产品,希望大家有兴趣可以多聊聊,我们下期见。

参考文献:
  1. 中国老年社区获得性肺炎急诊诊疗专家共识2023 中华急诊医学杂志 2023 年 10 月第 32 卷第 10 期
  2. 中国成人社区获得性肺炎诊断和治疗指南
    中华呼吸和结核杂志2016年4月第39卷第4期
  3. 倪鑫.儿童社区获得性肺炎诊疗规范(2019年版)[J].全科医学临床与教育,2019,17(09):771-777.DOI:10.13558/j.cnki.issn1672-3686.2019.09.002..
  4. 中国儿童肺炎支原体感染实验室诊断规范和临床实践专家共识2019版
    中华儿科杂志2020年5月第58卷第5期
  5. 儿童呼吸道合胞病毒感染诊断、治疗和预防专家共识 中华实用儿科临床杂志2020年3月第35卷第4期 

声明:
1、凡本网注明“来源:小桔灯网”的所有作品,均为本网合法拥有版权或有权使用的作品,转载需联系授权。
2、凡本网注明“来源:XXX(非小桔灯网)”的作品,均转载自其它媒体,转载目的在于传递更多信息,并不代表本网赞同其观点和对其真实性负责。其版权归原作者所有,如有侵权请联系删除。
3、所有再转载者需自行获得原作者授权并注明来源。

最新评论

关闭

官方推荐 上一条 /3 下一条

客服中心 搜索 洽谈合作
返回顶部