立即注册找回密码

QQ登录

只需一步,快速开始

微信登录

微信扫一扫,快速登录

搜索
小桔灯网 门户 资讯中心 企业动态 查看内容

IVD上市公司,停牌!

2024-10-24 12:09| 编辑: 鹏哥| 查看: 1375| 评论: 0|来源: 禾信仪器

摘要: 公司股票自2024年10月23日开市起开始停牌,预计停牌时间不超过5 个交易日。
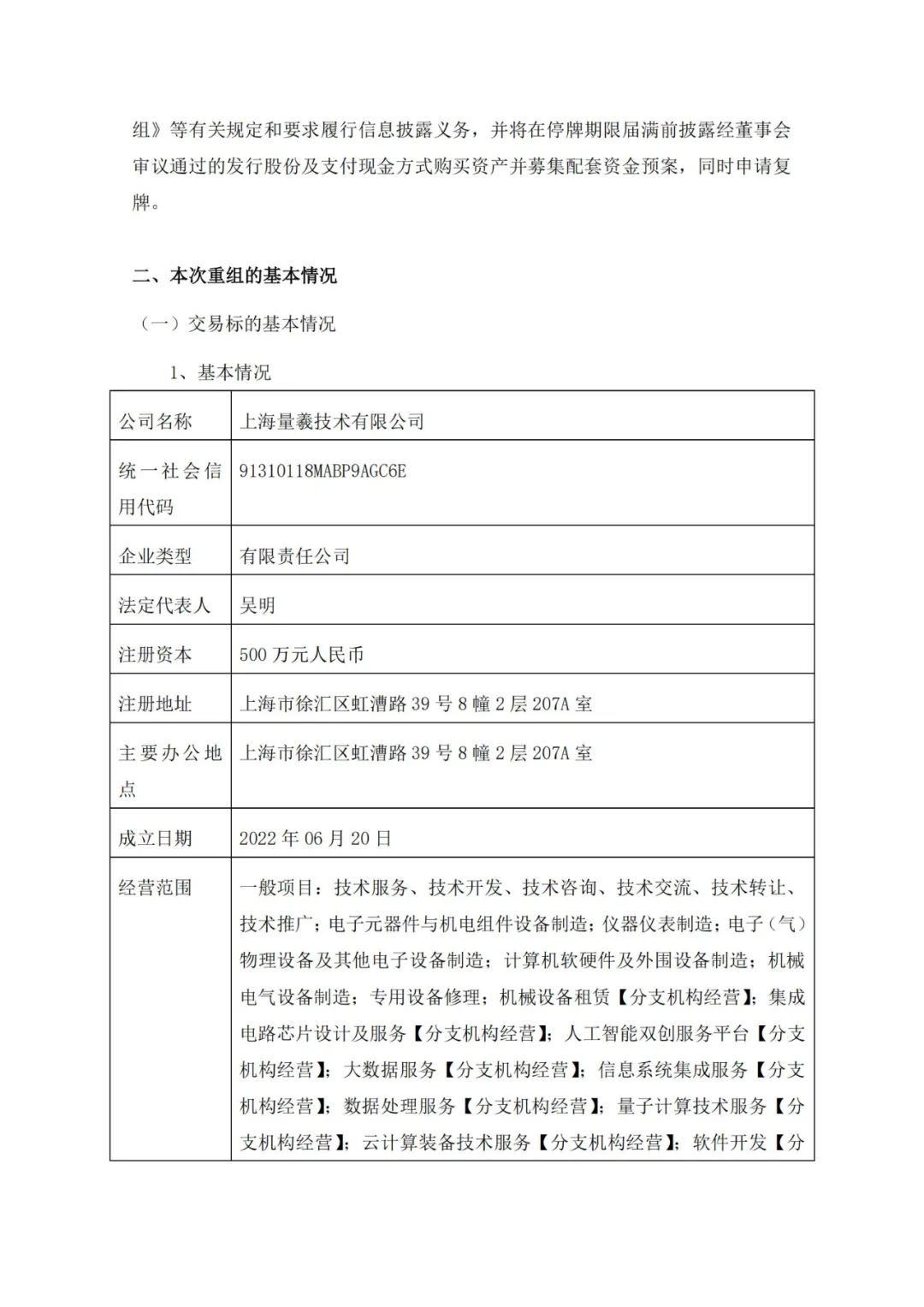
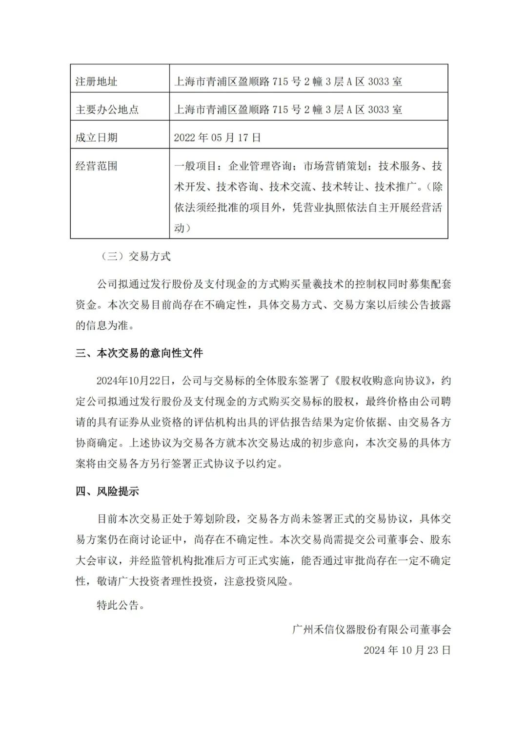
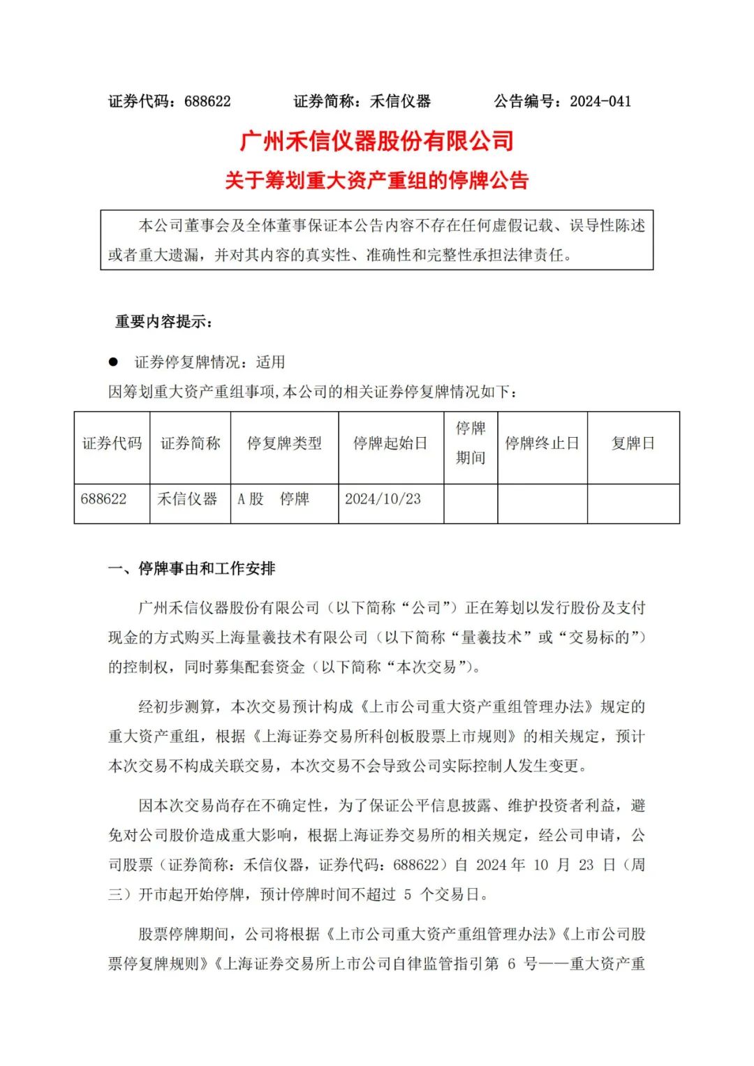
10月22日晚间,禾信仪器发布“关于筹划重大资产重组的停牌”公告,公司正在筹划以发行股份及支付现金的方式购买上海量羲技术有限公司(以下简称“量羲技术”)的控制权,同时募集配套资金。公司股票自2024年10月23日开市起开始停牌,预计停牌时间不超过5 个交易日。

重大资产重组,跨界并购

禾信仪器此次属于跨界并购,量羲技术被称为国内顶尖的量子计算实验室,近期其生产和交付的量子计算核心设备已经身处国内外顶尖实验室。近日,量羲技术创始人吴明介绍,公司是专注于为量子科技提供上游核心硬件设备的科技企业,正不断突破关键核心技术,努力在关键领域实现自主可控。近年来,量子科技的研究呈现加速发展趋势,逐步成为各国科技力量角逐的重要阵地。而量子科技的核心是量子计算,即按照既定算法和程序对量子态进行操控的过程。

据媒体10月16日报道,量羲技术创始人吴明介绍,近期量羲技术不仅完成了量子计算核心设备的生产交付,而且该公司的中法低温计量科学与技术国际联合实验室,已被用于为我国和“一带一路”沿线国家建立中国自己的极低温标准。同时,公司的相关技术被用于锦屏2400米岩层下的地下实验室,助力国际首次开展宇宙射线对量子计算影响的实验研究。

禾信仪器面临业绩压力

2024年上半年,禾信仪器的营业收入为1.03亿元,归母净利润为-2206.11万元。2024年上半年受行业及市场竞争等多方面影响,公司销售额有一定程度下降。但通过调整产品销售策略,聚焦重点省份发力重要市场,着力推广明星产品及布局潜力产品,同比减亏约1200万元。

禾信仪器专注于质谱仪的自主研发、国产化及产业化。而质谱仪属于高端分析仪器,在环境监测、医疗健康、食品安全、工业过程分析等领域广泛应用。

据悉,禾信仪器2024年的主要经营目标是提升经营业绩和盈利能力,在业务拓展方面聚焦环保等优势领域,对于投入大、产出较慢的新业务领域,拓展节奏上将有所控制。

图片
2024年禾信仪器半年报

以下为公告原文:

图片

图片

图片

图片

声明:
1、凡本网注明“来源:小桔灯网”的所有作品,均为本网合法拥有版权或有权使用的作品,转载需联系授权。
2、凡本网注明“来源:XXX(非小桔灯网)”的作品,均转载自其它媒体,转载目的在于传递更多信息,并不代表本网赞同其观点和对其真实性负责。其版权归原作者所有,如有侵权请联系删除。
3、所有再转载者需自行获得原作者授权并注明来源。

最新评论

关闭

官方推荐 上一条 /3 下一条

客服中心 搜索 洽谈合作
返回顶部