立即注册找回密码

QQ登录

只需一步,快速开始

微信登录

微信扫一扫,快速登录

搜索
小桔灯网 门户 资讯中心 院所动态 查看内容

三千万大单!“未来医院”长什么样子,不妨跳出医检行业思考一下

2024-10-21 14:42| 编辑: 沙糖桔| 查看: 2349| 评论: 0|来源: 医检成长社

摘要: 今天就来讲讲瑞金医院今年引进的“未来医院”项目。


研究了一个下午招标,看到一则信息,表面上跟医检关系不大,读来却颇受启发。可看到国内最优质的医院之一,如何进行数字医疗布局。

今天就来讲讲瑞金医院今年引进的“未来医院”项目。


Part 1






采购人:上海交通大学医学院附属瑞金医院



供应商:联通数字科技有限公司


接下来,我们再回到招标文件本身,学习一下瑞金在数字医院的思考和超前布局。


从招标文件中了解到,此项目:

为创新医疗领域的“新基建”深度应用,加快新技术赋能诊断治疗、院区管理,探索未来医院数字化转型和发展模式,本项目将聚焦建设以下内容:


1)物联网设备管理等数字化新基座;

2)覆盖诊前诊中诊后的便捷化患者服务;

3)数字化手术室、智慧病房、医学融合智能分析等智能化医学服务;

4)医疗运营与质量分析、资源运营与辅助调度等精细化医院管理服务。

https://www.ccgp.gov.cn/cggg/dfgg/zbgg/202405/t20240515_22111517.htm

招标要求上即对“未来医院”的功能做了更详细的拆解:



Part 2




表面看,这份招标公告跟医检行业关系不大,实际仔细琢磨,几乎处处透露着关联,多领悟一下其方向和格局,自然而然也是受益匪浅。我列出几点至少值得思考和借鉴的地方:

一、“未来医院”,即是一个万物互联,数据辅助决策的超级智能体。美妙的生意容易让人忘记营销,似乎这样的案例更与互相成就这样的积极元素相关。不管是来自数字大企底蕴,还是时局的运筹、机遇的把握,联通高科这次为中国最优质的医疗客户构筑了一个极具想象力的愿景,超然时代,并还有能力和客户一起实现。

二、这一大单,让其他试图围绕医院合作空间分一杯羹的小鱼小虾小作坊做法,看起来像是注脚,行业动不动就提整体解决方案,实际往往针对局部需求和痛点做方案,联通这次做的是真整体,无疑在应对医院管理层前瞻、整体、智能的要求上达到甚至超出了预期。

三、虽说主题与医检关联不是那么大,但其精细化管理体系和综合运营分析平台,同样也适用于医检的精细化管理。细节处看,文件中实际多少提及了诸多与医检有关的数字化要求:

如涉及健康管理,要求在两个层面提供个性化报告单定制:提供预测性的健康分析,提供个性化的健康风险报告。

又如涉及生长发育,提及了:支持查看患者年龄身高百分位评估,支持遗传法身高预测,支持中华05法身高预测。

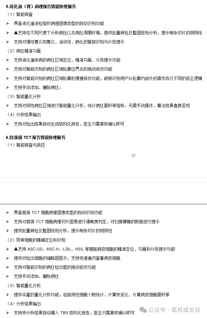
数字化应用最为高频的病理服务,则提出了更加细化的要求,我直接截图下来:


更别提文件里涉及的医联体数字运营等影响力辐射相关的功能建设。

看下来,瑞金的未来医院模式,建设得好,就是往数字航母的方向发展了。

早在2020年前后,国家和当地政府出台了诸如《关于进一步加快智慧城市建设的若干意见》(2020年02月10日)、《上海市推进新型基础设施建设行动方案(2020-2022)年》、《上海市全面推进城市数字化转型“十四五”规划》、《上海市“便捷就医服务“数字化转型》一系列指引和政策。

不难想象,未来的5-10年,”未来医院“的思路会在医疗服务流程里把原有的模式都迭代一遍。体外诊断也将不可逆转的走向数智引领,只是时间早晚的问题,而传统产品、服务、运营,都会有结合的机会。


就先写到这了,一句话总结:瑞金的进化史,即医疗的进化史!

声明:
1、凡本网注明“来源:小桔灯网”的所有作品,均为本网合法拥有版权或有权使用的作品,转载需联系授权。
2、凡本网注明“来源:XXX(非小桔灯网)”的作品,均转载自其它媒体,转载目的在于传递更多信息,并不代表本网赞同其观点和对其真实性负责。其版权归原作者所有,如有侵权请联系删除。
3、所有再转载者需自行获得原作者授权并注明来源。

最新评论

关闭

官方推荐 上一条 /3 下一条

客服中心 搜索 洽谈合作
返回顶部