立即注册找回密码

QQ登录

只需一步,快速开始

微信登录

微信扫一扫,快速登录

搜索
小桔灯网 门户 资讯中心 企业动态 查看内容

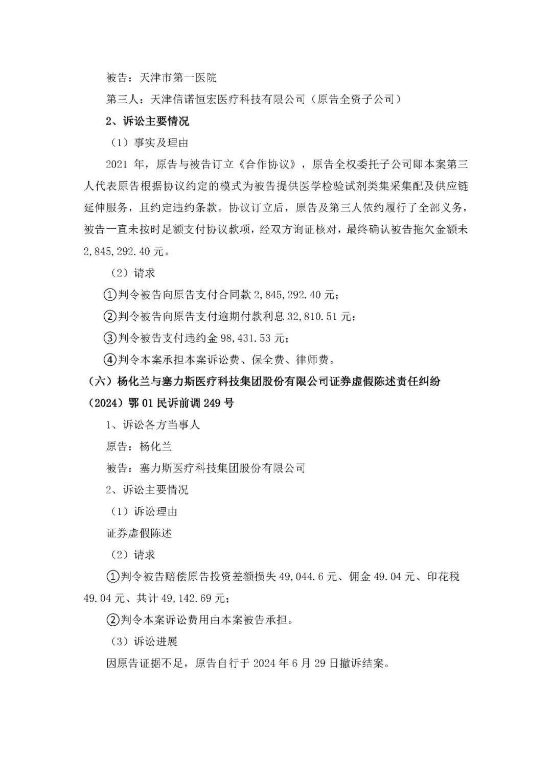
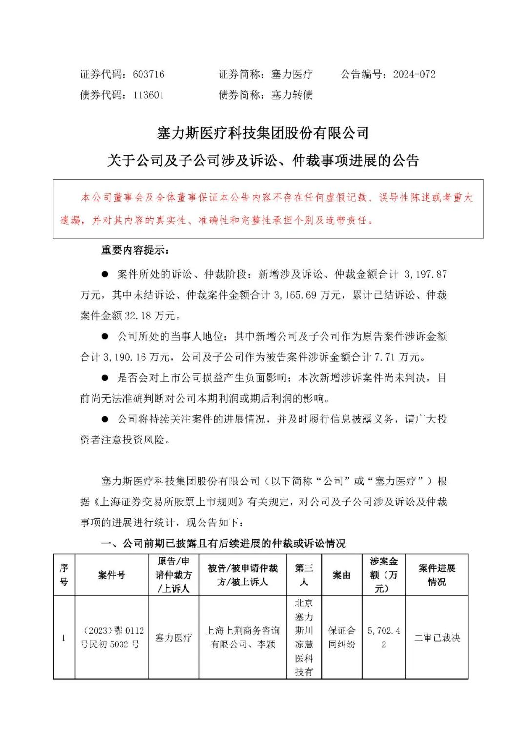
IVD上市企业,披露大量诉讼案件!

2024-7-15 16:15| 编辑: 鹏哥| 查看: 1296| 评论: 0|来源: IVD资讯、塞力医疗

摘要: 涉及到劳动仲裁、合同纠纷、借款纠纷、股权转让纠纷等。

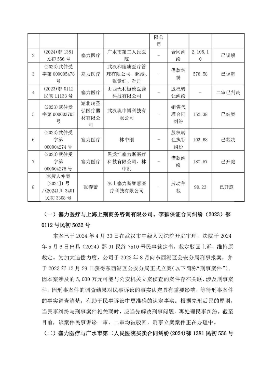
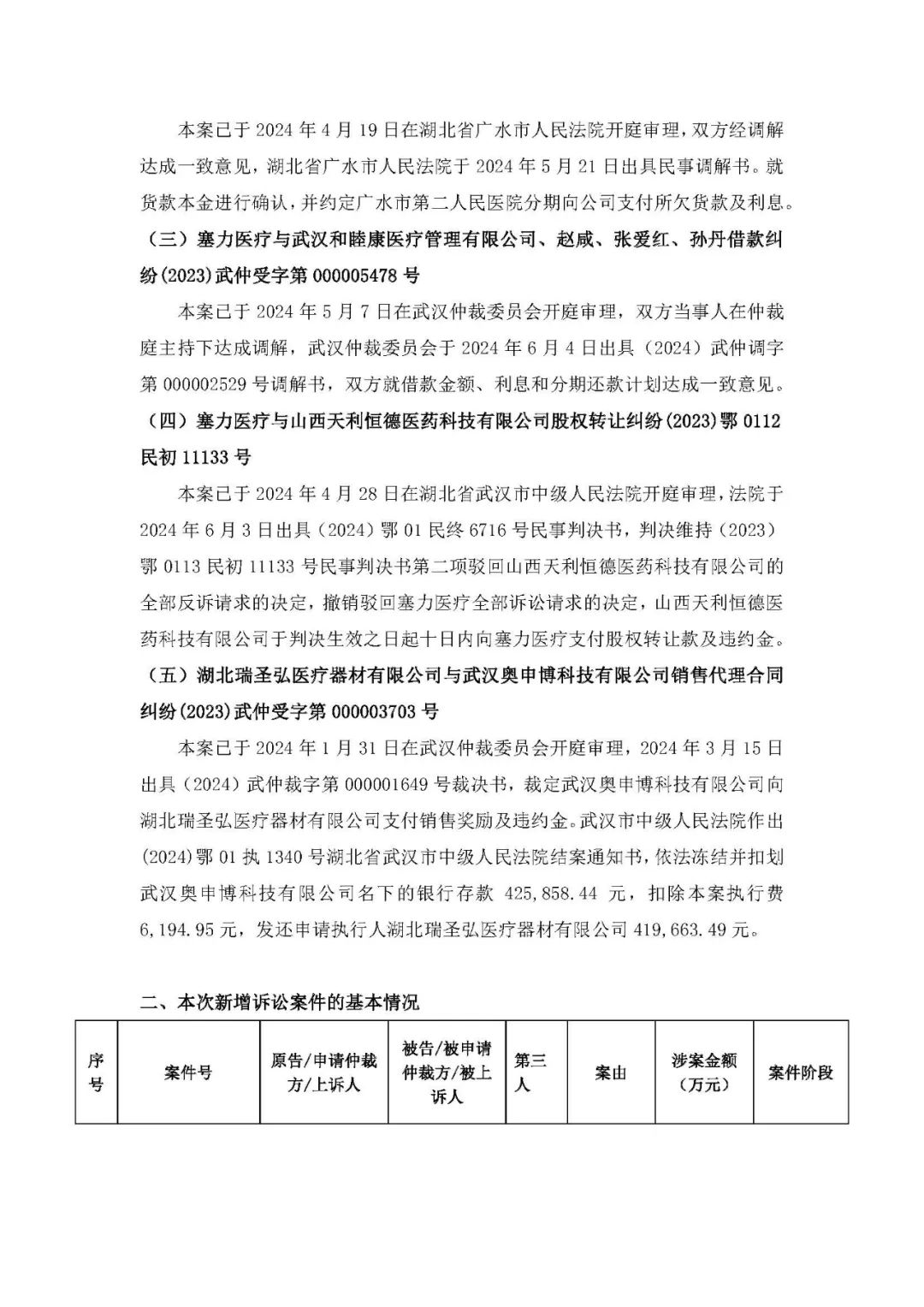
7月13日,塞力医疗披露公司涉诉情况显示,新增涉及诉讼、仲裁金额合计 3,197.87万元,其中未结诉讼、仲裁案件金额合计3,165.69 万元 ,累计已结诉讼、仲裁案件金额32.18 万元。公司前期已披露且有后续进展的仲裁或诉讼情况有8起;本次新增诉讼案件的基本情况也包含8起。涉及到劳动仲裁、合同纠纷、借款纠纷、股权转让纠纷等。


塞力医疗成立于2004,总部位于湖北武汉,于2016年上市,是中部地区首家沪市主板上市的医疗集约化运营服务提供商。公司一直深耕于医疗集约化运营管理服务领域,与国内外知名IVD供应商建立了长期良好的合作关系,覆盖了医疗机构所需的全采购品类,能满足医疗机构对体外诊断产品的一站式需求。


2023年,塞力医疗实现营收20.06亿元,同比下降13.10%;归母净利润亏损1.59亿元。其中IVD和SPD业务营收占比分别为35.86%、36.93%。



IVD快讯特成IVD企业管交流群,交流IVD行业热点,赶快扫码进群吧!若二维码失效,请扫描文末二维码,添加小编个人微信,小编将邀请您进群。



来源:IVD资讯、塞力医疗

编辑:小墨  审校:小实


声明:注明来源的文章均为转载,仅用于分享,不代表平台立场,如涉及版权等问题,请尽快联系我们,我们第一时间更正,谢谢!


声明:
1、凡本网注明“来源:小桔灯网”的所有作品,均为本网合法拥有版权或有权使用的作品,转载需联系授权。
2、凡本网注明“来源:XXX(非小桔灯网)”的作品,均转载自其它媒体,转载目的在于传递更多信息,并不代表本网赞同其观点和对其真实性负责。其版权归原作者所有,如有侵权请联系删除。
3、所有再转载者需自行获得原作者授权并注明来源。

最新评论

关闭

官方推荐 上一条 /3 下一条

客服中心 搜索 洽谈合作
返回顶部