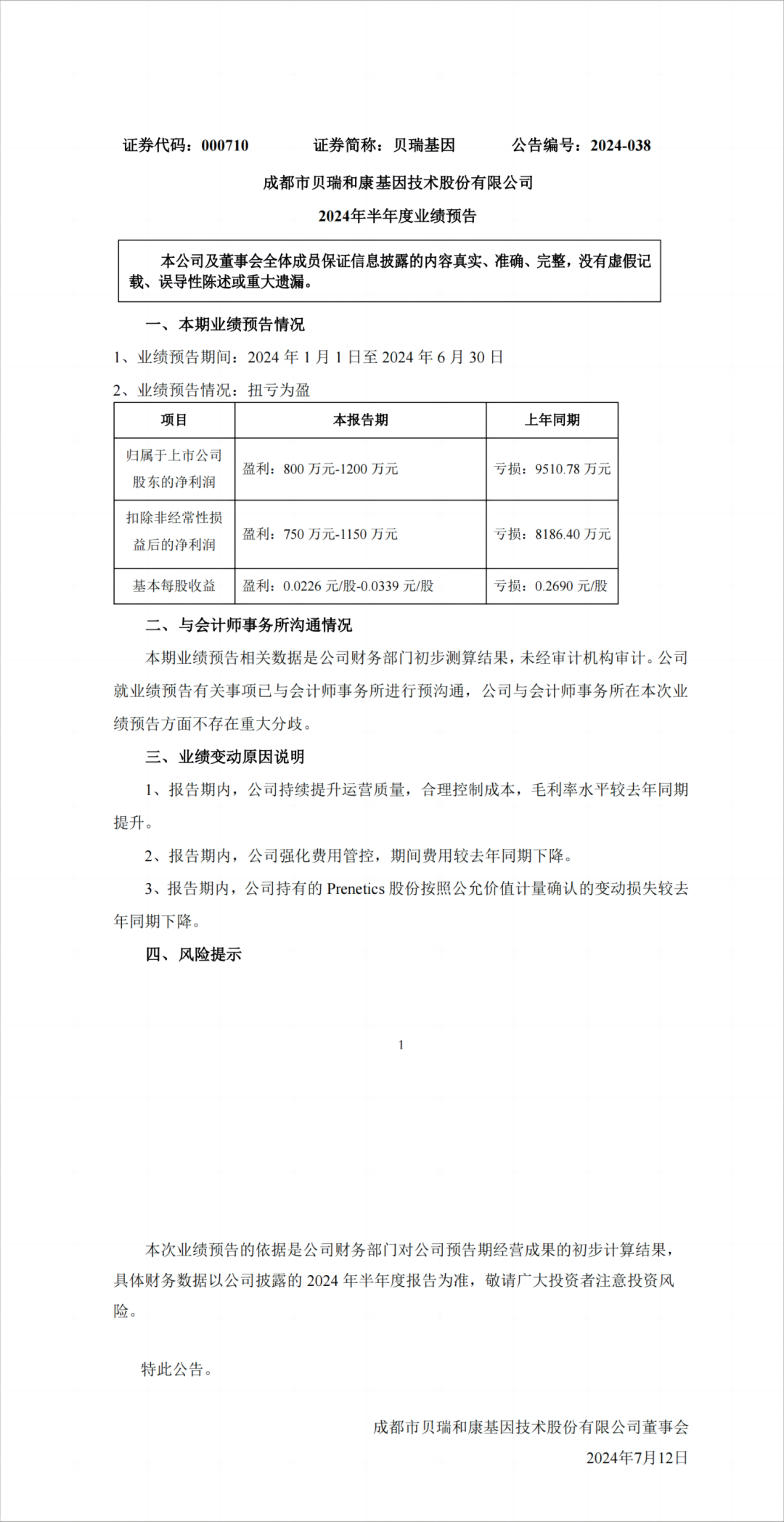
| 贝瑞基因预计2024年半年度盈利800.00万至1200.00万!7月13日,A股上市公司贝瑞基因发布半年度业绩预告:公司预计2024年1-6月预计扭亏,归属于上市公司股东的净利润为800.00万至1200.00万,净利润同比增长108.41%至112.62%!预计基本每股收益为0.0226至0.0339元。1、报告期内,公司持续提升运营质量,合理控制成本,毛利率水平较去年同期提升。2、报告期内,公司强化费用管控,期间费用较去年同期下降。3、报告期内,公司持有的Prenetics股份按照公允价值计量确认的变动损失较去年同期下降。 贝瑞基因2024年半年度业绩报告 
|
声明:
1、凡本网注明“来源:小桔灯网”的所有作品,均为本网合法拥有版权或有权使用的作品,转载需联系授权。
2、凡本网注明“来源:XXX(非小桔灯网)”的作品,均转载自其它媒体,转载目的在于传递更多信息,并不代表本网赞同其观点和对其真实性负责。其版权归原作者所有,如有侵权请联系删除。
3、所有再转载者需自行获得原作者授权并注明来源。