立即注册找回密码

QQ登录

只需一步,快速开始

微信登录

微信扫一扫,快速登录

搜索
小桔灯网 门户 资讯中心 企业动态 查看内容

科华生物,上半年或亏掉5000万!

2024-7-10 15:22| 编辑: 沙糖桔| 查看: 1184| 评论: 0|来源: IVD资讯

摘要: 受分子诊断市场环境变化影响,相关仪器类产品销售收入下降;


整理自科华公告


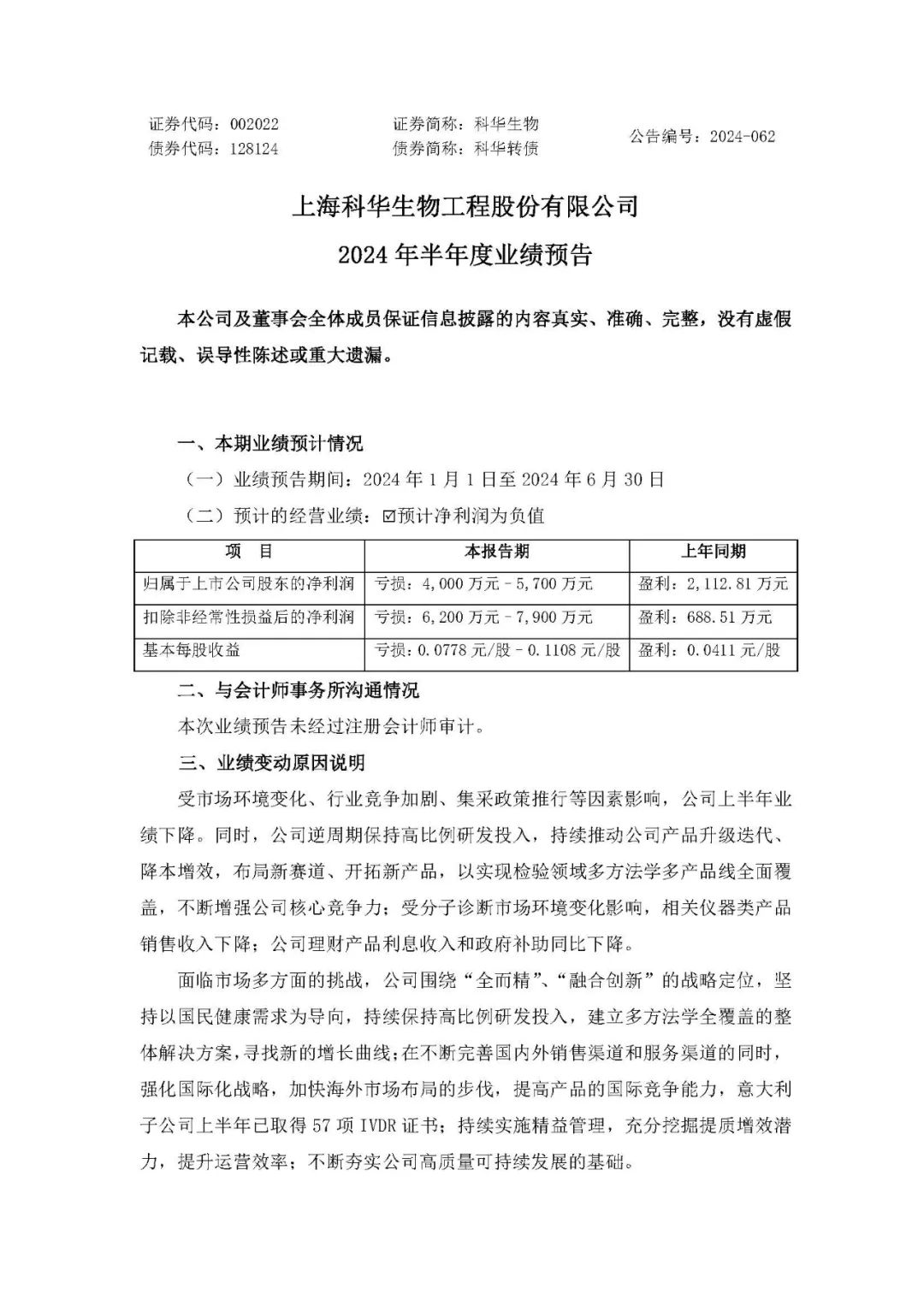
7月10日,科华生物发布半年度业绩预告。公司预计2024年1-6月业绩预亏,归属于上市公司股东的净利润为-5700.00万至-4000.00万,净利润同比下降369.78%至289.32%。


公司基于以下原因作出上述预测:  


受市场环境变化、行业竞争加剧、集采政策推行等因素影响,公司上半年业绩下降。同时,公司逆周期保持高比例研发投入,持续推动公司产品升级迭代、降本增效,布局新赛道、开拓新产品,以实现检验领域多方法学多产品线全面覆盖,不断增强公司核心竞争力;受分子诊断市场环境变化影响,相关仪器类产品销售收入下降;公司理财产品利息收入和政府补助同比下降。


面临市场多方面的挑战,公司围绕“全而精”、“融合创新”的战略定位,坚持以国民健康需求为导向,持续保持高比例研发投入,建立多方法学全覆盖的整体解决方案,寻找新的增长曲线;在不断完善国内外销售渠道和服务渠道的同时,强化国际化战略,加快海外市场布局的步伐,提高产品的国际竞争能力,意大利子公司上半年已取得57项IVDR证书;持续实施精益管理,充分挖掘提质增效潜力,提升运营效率;不断夯实公司高质量可持续发展的基础。



声明:
1、凡本网注明“来源:小桔灯网”的所有作品,均为本网合法拥有版权或有权使用的作品,转载需联系授权。
2、凡本网注明“来源:XXX(非小桔灯网)”的作品,均转载自其它媒体,转载目的在于传递更多信息,并不代表本网赞同其观点和对其真实性负责。其版权归原作者所有,如有侵权请联系删除。
3、所有再转载者需自行获得原作者授权并注明来源。

最新评论

关闭

官方推荐 上一条 /3 下一条

客服中心 搜索 洽谈合作
返回顶部