立即注册找回密码

QQ登录

只需一步,快速开始

微信登录

微信扫一扫,快速登录

搜索
小桔灯网 门户 资讯中心 企业动态 查看内容

IVD上市企业,退伙了!

2024-5-10 15:38| 编辑: 鹏哥| 查看: 1139| 评论: 0|来源: 阳普医疗

摘要: 同意公司从珠海格金阳普大健康产业基金合伙企业(有限合伙)退伙,并拟与其他合伙人协商一致终止该基金。

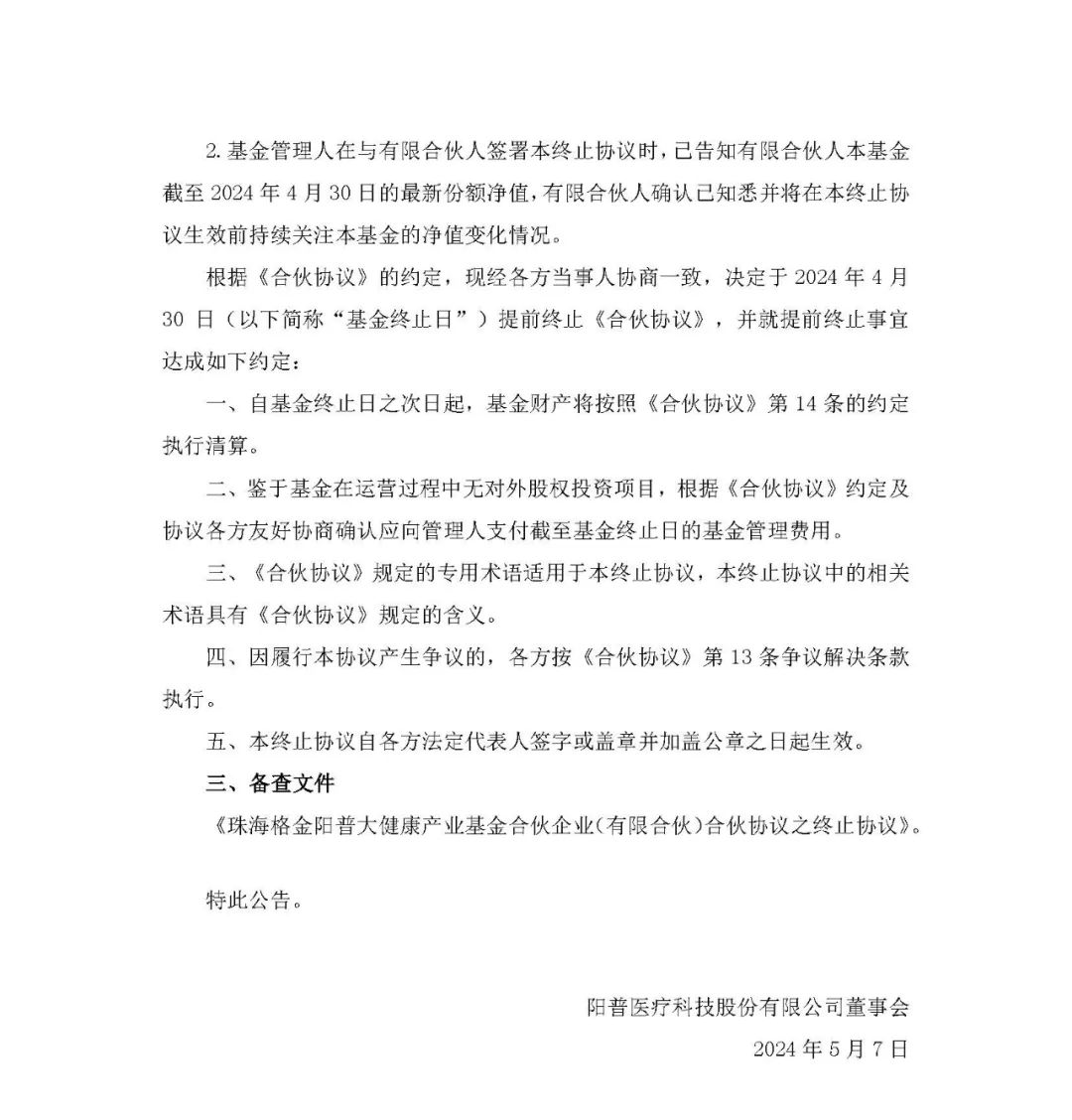
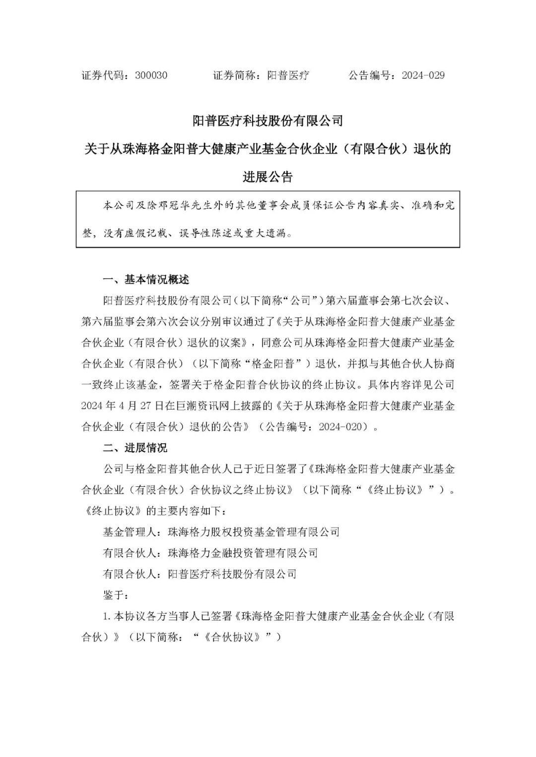
阳普医疗第六届董事会第七次会议、 第六届监事会第六次会议分别审议通过了《关于从珠海格金阳普大健康产业基金合伙企业(有限合伙)退伙的议案》,同意公司从珠海格金阳普大健康产业基金合伙企业(有限合伙)退伙,并拟与其他合伙人协商一致终止该基金,签署关于格金阳普合伙协议的终止协议。


阳普医疗2022年7月5日公告,公司拟与控股股东格力金投及其控制的格力基金共同投资设立珠海格金阳普大健康产业基金合伙企业(有限合伙)。基金总认缴出资额1亿元,公司作为有限合伙人拟出资2500万元,占认缴出资额的25%。


图片

图片

声明:
1、凡本网注明“来源:小桔灯网”的所有作品,均为本网合法拥有版权或有权使用的作品,转载需联系授权。
2、凡本网注明“来源:XXX(非小桔灯网)”的作品,均转载自其它媒体,转载目的在于传递更多信息,并不代表本网赞同其观点和对其真实性负责。其版权归原作者所有,如有侵权请联系删除。
3、所有再转载者需自行获得原作者授权并注明来源。

最新评论

关闭

官方推荐 上一条 /3 下一条

客服中心 搜索 洽谈合作
返回顶部