立即注册找回密码

QQ登录

只需一步,快速开始

微信登录

微信扫一扫,快速登录

搜索
小桔灯网 门户 资讯中心 国内新闻 查看内容

国家发文,基层医疗风口来了!

2024-1-26 15:29| 编辑: 鹏哥| 查看: 2025| 评论: 0|来源: 医疗器械经销商联盟

摘要: 众所周知,医疗设备的配置和升级是提高医疗机构服务水平的关键,因此随着全国基层医疗机构服务能力进一步提升,也将为全国医疗器械市场带来了新的增长契机,利好无数医疗器械厂家、经销商。 ...


新一轮“三年行动”启动,全国基层医械市场“沸腾”了!


刚刚,国家卫健委最新指令下发


1月23日,国家卫健委基层卫生健康司发布了《关于实施“优质服务基层行”活动和社区医院建设三年行动的通知》(以下简称《行动方案》)。


《行动方案》指出:



  • 到2025年服务人口超过1万人的乡镇卫生院和社区卫生服务中心普遍达到能力标准,全国达到推荐标准的机构达到20%以上,其中东、中、西部省份分别达到30%、20%和10%以上;

  • 全国每年新增社区医院500个以上;

  • 以省为单位,2025年达到服务能力标准的村卫生室比例达到40%以上......




众所周知,医疗设备的配置和升级是提高医疗机构服务水平的关键,因此随着全国基层医疗机构服务能力进一步提升,也将为全国医疗器械市场带来了新的增长契机,利好无数医疗器械厂家、经销商。


1500家社区医院、1800家乡镇卫生院...

设备配置大升级


《行动方案》指出,每年新增500家以上社区医院,这些医院主要依托社区卫生服务中心建设,并由地市级卫生健康行政部门负责评价。这也就以意味着未来三年内,全国将迅速建设至少1500家社区医院。


同时,《行动方案》着重强调了对中心卫生院的支持与建设考虑到人口分布、地理位置、交通条件以及就医需求等多方面因素,方案提出:


东部中部地区人口超过30万、西部地区人口超过20万的县(市)中,在县城之外选建1-2个已达到推荐标准、床位原则上不低于50张或者达到县医院床位数的1/10、具有一定辐射和带动能力的中心卫生院,选择性地建设1-2个中心卫生院,并全面提升其基础设施、人才队伍、急诊急救能力、临床专科水平、特色科室建设及设备配备等,有条件的甚至可达到二级医院标准


可以发现,近年来国家尤其关注中心卫生院的建设与发展。早在去年初中共中央办公厅、国务院印发的《关于进一步深化改革促进乡村医疗卫生体系健康发展的意见》中,就已提出:



重点支持建设一批能力较强、具有一定辐射和带动作用的中心乡镇卫生院。常住人口较多、区域面积较大、县城不在县域中心、县级医院服务覆盖能力不足的县,可以在县城之外选建1至2个中心乡镇卫生院,使其基本达到县级医院服务水平。



在地方层面,各地也积极响应,山西、四川、贵州、重庆等多地相继发文表示将加大财政投入,全力支持乡镇卫生院的升级改造。


国家卫健委也在《对十三届全国人大五次会议第6152号建议的答复》中提及:各地经过初步筛选,已报送了1800余家卫生院作为建设对象,向县级医院医疗服务能力看齐,逐步建成县域医疗卫生次中心。


现如今,几乎可以确定的是在三年《行动方案》的最高指标下,全国3.39家乡镇卫生院,3.6家社区卫生服务中心医疗设备配置也将迎来新一轮升级。


那到底哪些医疗设备,将率先获得各地基层医院的青睐?


新版配置标准出炉,

这些医疗器械重点配齐!


去年10月,为强化乡镇卫生院服务能力,国家财政部发布了《关于下达2023年医疗服务与保障能力提升(医疗卫生机构能力建设)补助资金(第二批)预算的通知》。


本次下发的补助金额达4.56亿元,主要针对西部13省(含兵团),涉及支持的乡镇卫生院数量228个,每家补助金额为200万元,主要用于:



  • 提升诊疗能力,支持乡镇卫生院配置和升级医疗设备,包括CT (电子计算机断层扫描)、DR (直接数字化X射线摄影)、彩超、全自动生化分析仪等医疗设备;

  • 提升急诊急救能力,支持乡镇卫生院配备院前及院内急救设备,包括除颤仪、心电监护仪、心肺复苏仪等......




值得一提的是,近期国家卫健委还发布了最新版的《乡镇卫生院服务能力评价指南(2023版)》和《社区卫生服务中心服务能力评价指南(2023版)》,随之一同公布的还有新版的医疗设备配置清单。


显然,新版设备配置标准势必会在未来三年内,对所有乡镇卫生院、社区卫生服务中心的采购项目产生影响,且CT、DR、彩超、全自动生化分析仪、除颤仪、心电监护仪、心肺复苏仪等设备,必然也是本轮医疗服务升级的核心设备,值得所有医械厂家、经销商重点关注。


附:

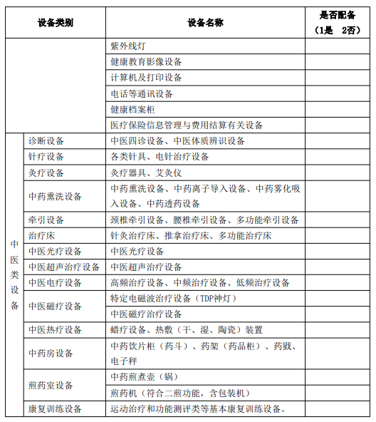
乡镇卫生院服务能力评价指南(2023 年版)

医疗设备配置标准

↑向上滑动,查看更多↑



【C】参照《医疗机构基本标准(试行)》(卫医发〔1994〕第30 号)要求配备相关设备,配备必要的中医药服务设备。配备“下表中基本设备和中医药服务设备清单”中的90%以上的基本设备,并配备6种以上中医诊疗设备和康复设备。



【B-1】配备听力筛查工具、视力筛查工具、心理行为发育筛查工具。  

【B-2】配备与诊疗科目相匹配的其它设备。 

【B-3】配备DR、彩超、全自动生化分析仪、全自动化学发光免疫分析仪、 血凝仪、生物安全柜、十二导联心电图机、空气消毒机、麻醉机、呼吸机以及与诊疗科目相匹配的其它设备。 


 【A】配备胃镜或 CT 等设备、配备急救型救护车。


以上评价方式方法:现场查看,主要参照下表109类设备评价。



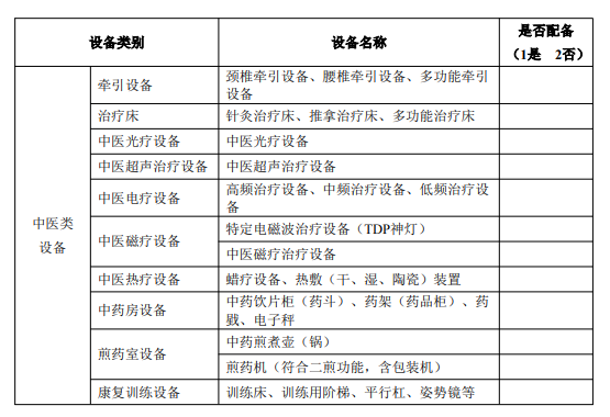
社区卫生服务中心服务能力评价指南(2023 年版)

医疗设备配置标准

↑向上滑动,查看更多↑



【C】参照《关于印发城市社区卫生服务中心、站基本标准的通知》要求配 备相关设备,配备必要的中医药服务设备。配备下表“基本设备和中医药服务设备清单”中的 90%以上的基本设备, 并配备 6 种以上中医诊疗设备和康复设备。



【B-1】配备听力筛查工具、视力筛查工具、心理行为发育筛查工具。

【B-2】配备与诊疗科目相匹配的其它设备。

【B-3】配备空气消毒机、DR、彩超、全自动生化分析仪、血凝仪、十二导 联心电图机、心电监测仪、动态心电监测仪、动态血压监测仪、生物安全柜。


 【A】并配备一定数量基于信息化的便携式出诊设备和出诊交通工具及呼吸机、远程心电监测等设备仪器。


以上评价方式方法:现场查看,主要参照下表97类设备评价。



声明:
1、凡本网注明“来源:小桔灯网”的所有作品,均为本网合法拥有版权或有权使用的作品,转载需联系授权。
2、凡本网注明“来源:XXX(非小桔灯网)”的作品,均转载自其它媒体,转载目的在于传递更多信息,并不代表本网赞同其观点和对其真实性负责。其版权归原作者所有,如有侵权请联系删除。
3、所有再转载者需自行获得原作者授权并注明来源。

最新评论

关闭

官方推荐 上一条 /3 下一条

客服中心 搜索 洽谈合作
返回顶部