立即注册找回密码

QQ登录

只需一步,快速开始

微信登录

微信扫一扫,快速登录

搜索
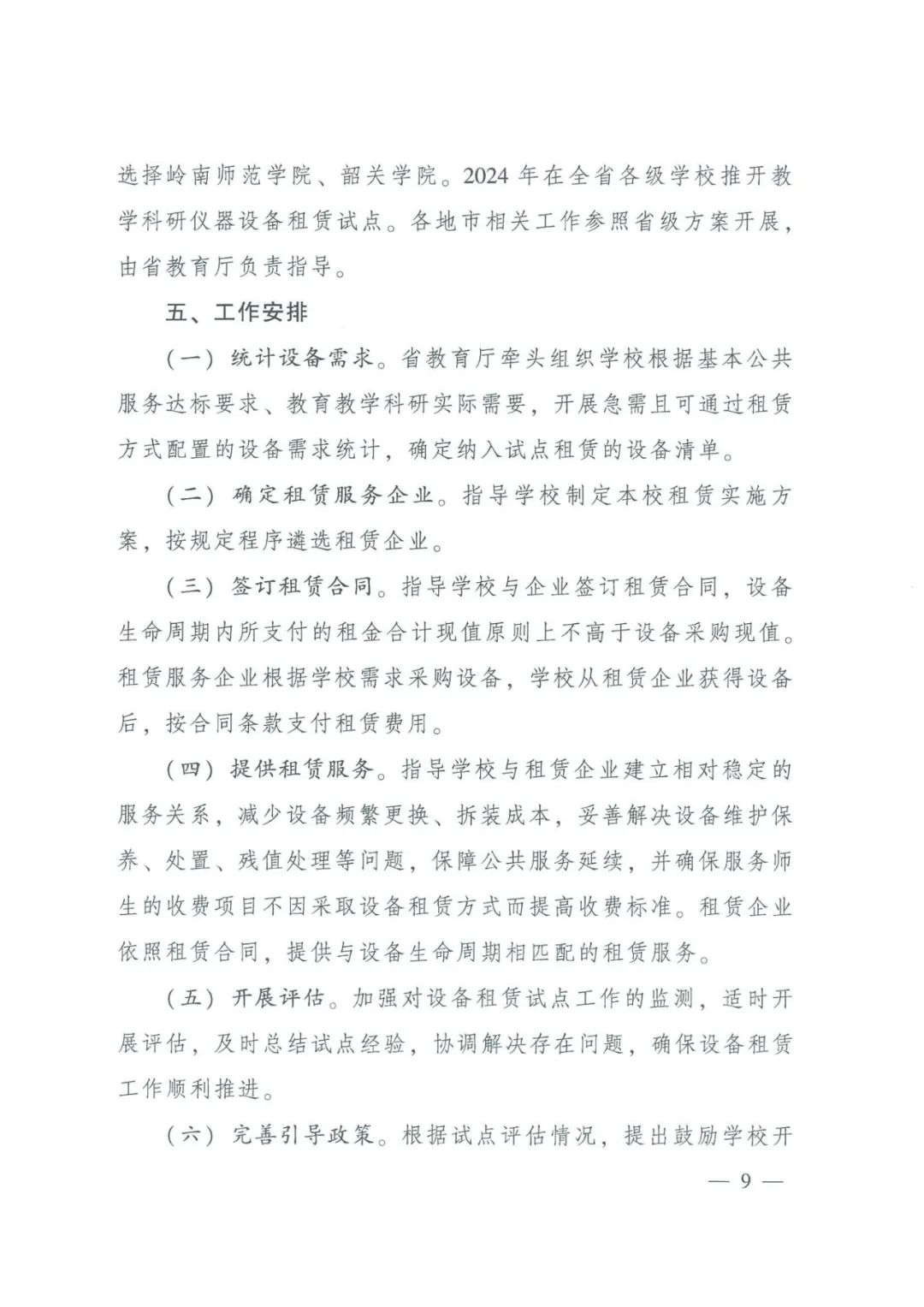
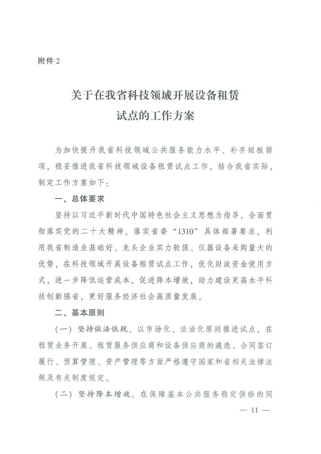
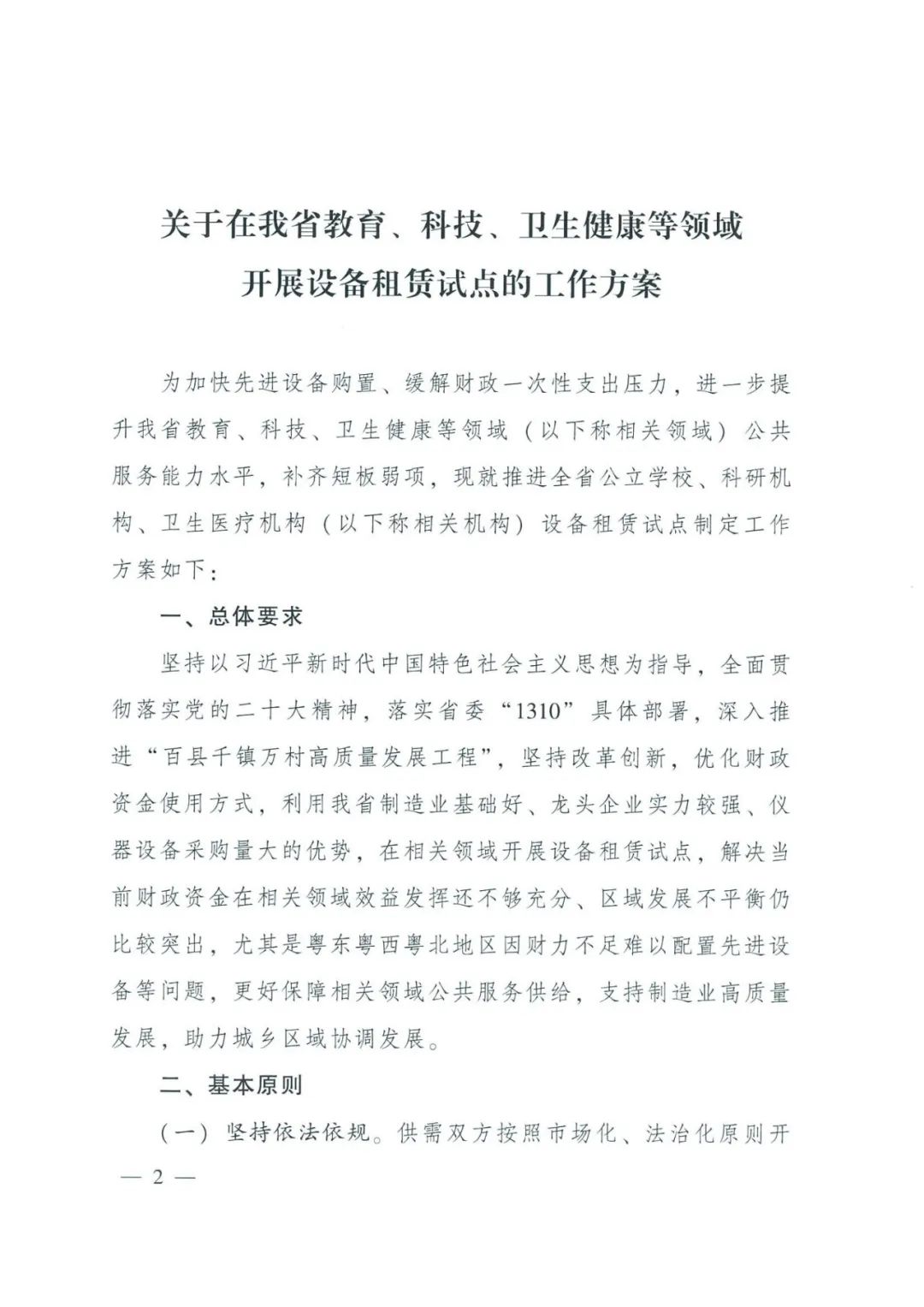
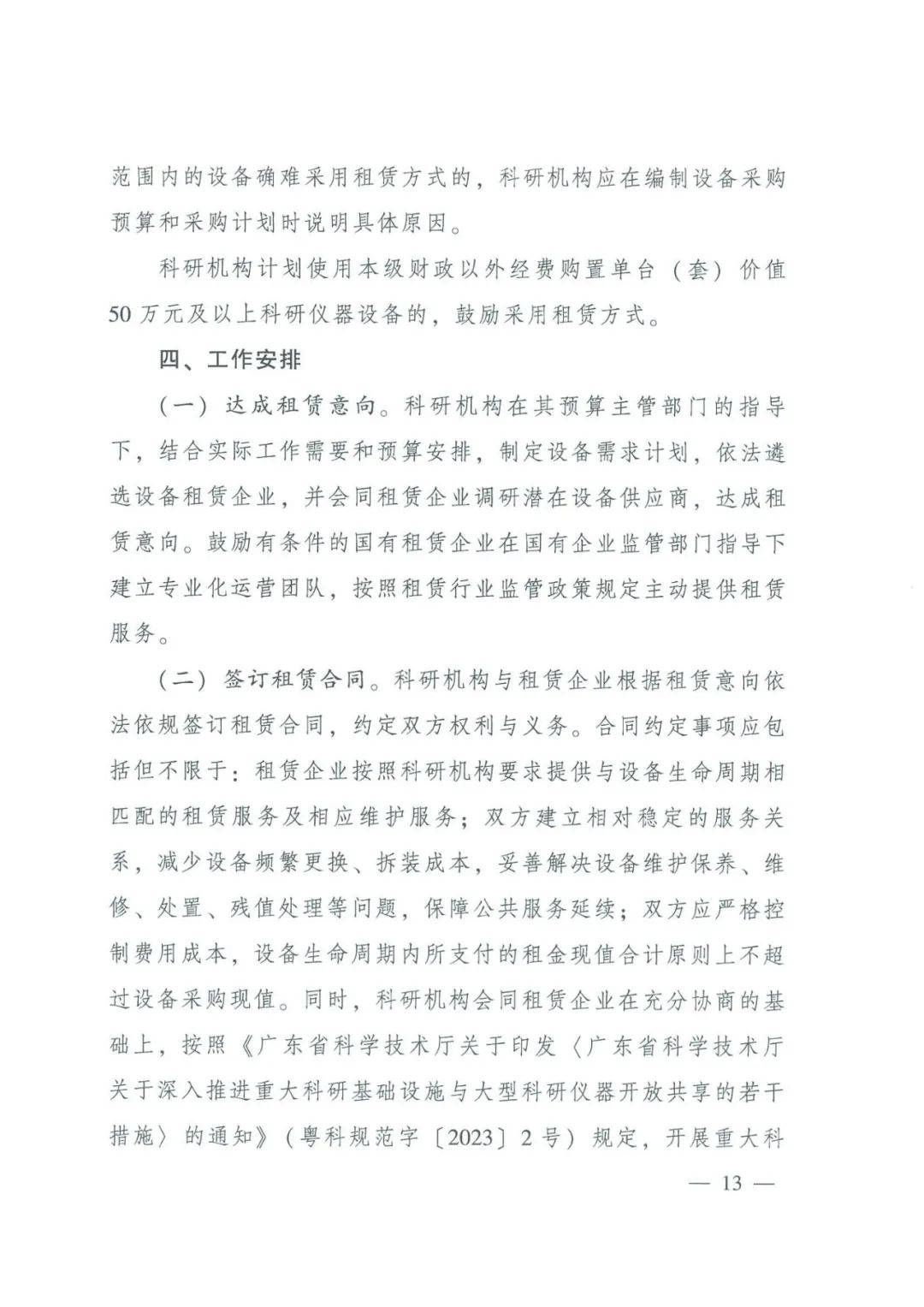
小桔灯网 门户 资讯中心 政府动态 查看内容

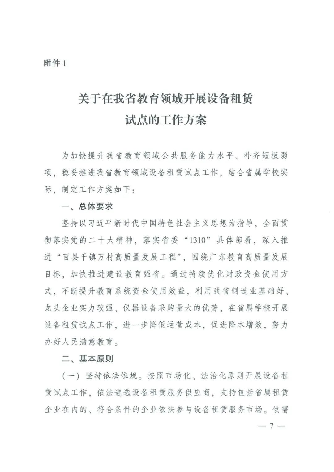
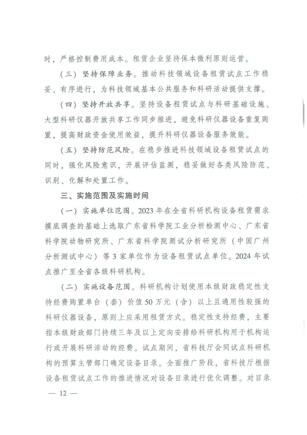
重磅!开展医疗设备租赁试点!

2023-11-29 12:17| 编辑: 鹏哥| 查看: 2437| 评论: 0|来源: 广东省人民政府办公厅,体外诊断价值圈

摘要: 落实省委“1310”具体部署,以创建卫生健康高质量发展示范省为牵引,衔接推进“百县千镇万村高质量发展工程”基层卫生健康服务能力提升五年行动,优化财政资金使用方式,充分利用我省制造业基础好,医疗设备采购量大 ...

近日,广东省人民政府办公厅关于印发在我省教育、科技、卫生健康等领域开展设备租赁试点工作方案的通知,其中《关于在我省卫生健康领域开展设备租赁试点的工作方案》提出,落实省委“1310”具体部署,以创建卫生健康高质量发展示范省为牵引,衔接推进“百县千镇万村高质量发展工程”基层卫生健康服务能力提升五年行动,优化财政资金使用方式,充分利用我省制造业基础好,医疗设备采购量大的优势,在卫生健康领域开展医疗设备租赁工作,降低医疗卫生机构运营成本,提高运营效益,进一步激发各方面尤其是现行采用财政性资金取得医疗设备的医疗卫生机构租赁积极性,持续推动优质医疗资源扩容提质和区域均衡布局,有效保障卫生健康领域基本公共卫生服务供给,满足广大人们群众日益增长的优质高效健康保障需求,更好服务经济社会高质量发展。

实施范围

  1. 实施医疗机构范围,省卫健委属(管)医院、省中医药局属(管)医院

  2. 实施医疗设备范围,省级财政拨款(补助)购置的CT、MRI、DR、数字减影血管造影系统(DSA)、全高清消化内镜系统、彩超等医疗设备。大型医用设备(以国家公布设备品目为准)除外。

  3. 实施时间:2023年先行在广东药科大学附属第一医院,南方医科大学第五附属医院试点,2024年试点全面推广至全省各级医疗卫生机构。

政策原文:

声明:
1、凡本网注明“来源:小桔灯网”的所有作品,均为本网合法拥有版权或有权使用的作品,转载需联系授权。
2、凡本网注明“来源:XXX(非小桔灯网)”的作品,均转载自其它媒体,转载目的在于传递更多信息,并不代表本网赞同其观点和对其真实性负责。其版权归原作者所有,如有侵权请联系删除。
3、所有再转载者需自行获得原作者授权并注明来源。

最新评论

关闭

官方推荐 上一条 /3 下一条

客服中心 搜索 洽谈合作
返回顶部