IVD原料丨微球的应用
2023-8-30 17:50|
编辑: 沙糖桔|
查看: 2791|
评论: 0|来源: 和义广业创新平台 | 作者:李芳
摘要: 微球在医疗领域的应用主要包括以下几个方面。

1903年俄国化学家茨维特使用石油醚将植物中的绿叶色素进行溶解,然后使用玻璃柱将碳酸粉末进行填充,并将溶解后的绿叶色素通过玻璃柱,得到了不同颜色的绿叶色素谱带,他将这一过程命名为“色谱(Chromatography)”。其后,在1941年诺贝尔奖获得者Matin和Synge建立了液相色谱的分配理论,这一理论奠定了今后色谱技术发展的基础。色谱材料广泛应用于生物技术与制药、食品安全、环境保护监测等领域,根据前瞻产业研究院统计数据,色谱介质主要应用在制药工业领域,其占色谱介质整体市场规模的比例达到80%。其次为食品分析领域和学术研究领域,市场规模占比分别达11%、5%,随着未来的制药标准的趋严,预计未来色谱介质在制药领域的应用占比将进一步加大。液相色谱技术是目前最为常见的色谱技术,是利用被分离物质在固定相和流动相中分配系数不同以使组分分离的方法。流动相作为载体,携带了待测的样品/混合组分进入固定相,固定相用来分离被测组分,当混合组分随着流动相从装有色谱填料的容器一头进入、向容器另外一端流动时,混合组分中各个成分物质因物理和化学性质不同,与色谱填料作用力不同,导至各组分物质在固定相中的迁移速度有差异,最终各组分按顺序从柱子另外一端流出,从而实现各组分分离的目的。图 色谱分离技术原理示意图 其中,固定相的选择对样品的分离起着重要作用,用作固定相的填料是影响液相色谱性能的核心耗材。色谱填料是用于捕获和修饰单抗、抗体片段、疫苗和其他生物分子的介质,不同种类的色谱填料能够广泛用于多种样品类型的分析检测以及纯化分离,根据核酸、蛋白质、小分子和大分子的不同物理性质和化学性质,选择适合的色谱填料,能够实现从样品混合物中筛选目标样本的纯化目的。色谱填料/层析介质通常指具有纳米孔道的多孔微球材料,其性能取决于材质组成、形貌结构、粒径大小和分布、孔径大小和分布及表面功能基团等。其材质主要包括硅胶、软胶、硬胶三大类,如下图所示。
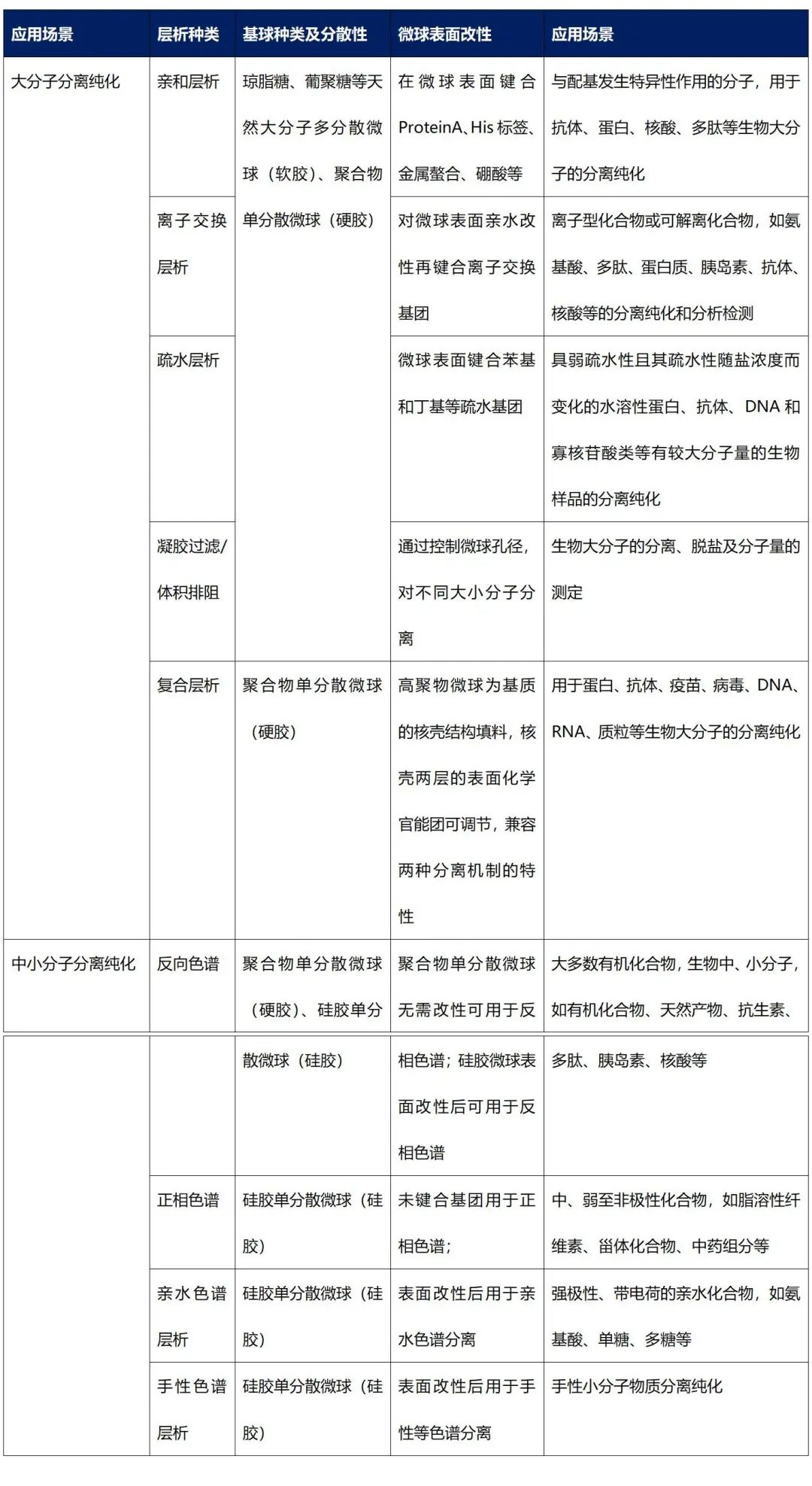
根据色谱分离模式及机理,色谱填料主要分为用于大分子分离纯化的亲和层析、离子交换层析、疏水层析、凝胶过滤/体积排阻层析以及复合层析,以及用于中小分子分离纯化的反相色谱、正向色谱、手性色谱、亲水作用色谱。 生物制药是色谱介质最为重要的应用领域,在生物药的生产流程中,分离层析贯穿于生物药品制备的多个环节中,在药品安全性及有效性层面扮演着至关重要的角色。
图 生物药生产流程图2 以抗体药物为例,其生产过程较为复杂,包括上游的发酵及下游的分离纯化,下游工艺主要包括膜过滤及多步层析分离纯化。标准的抗体层析分离步骤包括三步:第一步采用ProteinA层析进行抗体捕获和浓缩;第二步采用离子交换进行中间纯化以去除多聚体,宿主蛋白等杂质;第三步采用离子交换或疏水层析去除剩余微量杂质。层析是抗体下游工艺的核心环节,也是抗体生产的主要成本和瓶颈所在。除此以外,在疫苗制备过程中,分离纯化技术可用于提高疫苗效力、减少副反应。胰岛素生产过程中,层析纯化体系主要是用于除去胰岛素原和类胰岛素原杂质。mRNA药物下游制备过程中需要采用分离层析方法去除用于合成的原材料以及mRNA杂质,例如中止的短转录、双链RNA和聚集体等,相比传统的沉淀法,层析法可以获得更高的回收了和纯度,更好的可预测性、可扩展性和更好的重现性。重组蛋白的制备过程中,层析技术用于将目标蛋白与其他副产物及各种性质的蛋白、核酸、多糖等分离出来,同时保留目标蛋白的生物学活性和化学完整性。根据前瞻产业研究院数据统计,2021年全球生物药色谱介质市场规模为45亿美元,预计于2026年达到70亿美元,2021-2026年期间年均复合增长率为9%。
图 2020-2026年全球色谱介质和生物药色谱介质市场规模(亿美元)3 相比国外,受限于微球的产业化技术门槛,我国色谱介质行业发展较晚。但随着近年来我国从政策层面及科技研发支持方面加大对生物医药的重视及投入,下游市场需求不断释放,我国色谱介质呈现高速增长趋势。根据前瞻产业研究院数据,2021年中国色谱介质市场规模为75亿元,其中生物药色谱介质市场规模为49亿元。预计我国色谱介质市场将于2026年达到203亿元,2021-2026年期间年均复合增长率为22%。
图 2020-2026年中国色谱介质和生物药色谱介质市场规模(亿元)4 根据QYResearch数据,在全球范围内,色谱柱市场主要受生物技术与制药工业的推动,该领域消费量占色谱柱整体市场份额的比例达到54%。其次为食品安全与环境保护监测领域,分别占色谱柱整体市场份额的17%与15%。长期以来,全球色谱柱和色谱填料大部分市场被大型跨国科技公司所占据,海外的大型公司由于进入该领域较早,其产品技术优势和应用成熟度较高,在高端市场优势尤为明显。色谱层析行业的市场集中度较高,当前呈现寡头垄断趋势。根据MarketsandMarkets的市场数据5,2018年Cytiva(Danaher子公司,原为GEHealthcare)、Tosoh、Bio-Rad三家公司占据了全球色谱填料行业50%的市场份额。其中,GEHealthcare全球市占率高达35%;Tosoh全球市占率约为8%,在亚太地区市占率较高;Bio-Rad全球市占率约7%,在美国市占率较高,并且通过投资、合作、并购等多重方式扩展其在发展中国家的市场占有率。在生物大分子分离纯化领域,GEHealthcare、Tosoh、Bio-Rad、Merck等大型跨国科技公司是层析介质的主要市场参与者,以琼脂糖、聚丙烯酸酯等有机色谱填料为主。其中,GEHealthcare是实验室层析系统的主要供应商。在中小分子分离纯化领域,日本OsakaSoda(原名Daiso)、Fuji及瑞典Kromasil等是色谱填料的主要生产厂家,产品主要为以硅胶色谱填料为代表的无机色谱填料。国内90%以上的手性分离柱市场由日本Daicel垄断,其直链淀粉具有垄断性优势,已经成为“手性色谱柱分离世界标准”。在液相色谱分析耗材领域,Agilent、Waters、ThermoFisher和Tosoh等是主要供应商。2018年,国内生物药市场中,GE市占率高达80%。根据调研,由于新冠疫情对国际物流的影响,导至GE市占率有所下降,国内企业趁势而起。当前,国内色谱层析领域的行业领头羊主要有纳微科技、博格隆、赛分科技等企业。纳微科技是国内层析介质细分领域的龙头企业,成立于2007年10月,创始人为江必旺博士,是一家专门从事高性能纳米微球材料研发规模化生产、销售及应用服务,为生物医药、平板显示、分析检测及体外诊断等领域客户提供核心微球材料及相关技术解决方案的高新技术企业。
纳微科技开发出世界领先的单分散高效聚合物层析介质的制备技术(种子法),可以对微球材料组成、粒径大小及分布、结构形貌、孔径大小及其分布、表面修饰和功能基团等进行精准调控。纳微科技是目前世界上极少数可以同时大规模生产超纯硅胶、杂化硅胶、聚苯乙烯、聚丙烯酸酯为基质的单分散色谱填料,以及琼脂糖、葡聚糖、纤维素等聚多糖为基质基质的层析介质的公司。产品涵盖了正相、反相、HILIC、手性、体积排阻、离子交换、亲和、疏水、混合模式及定制化的色谱填料和层析介质产品,可以满足有机化药、手性药物、天然药物、抗生素、胰岛素多肽、大分子生物药、蛋白、抗体、核甘酸、疫苗、病毒等分离纯化的广泛需求。
图 纳微科技色谱填料 纳微科技于2021年6月在科创板上市(纳微科技688690,SH)2022年总营收7.05亿元,据估算,色谱填料和层析介质的产品销售收入约为4.8亿,当前市值约为200亿元。苏州为度成立于2014年,专注于IVD领域微球产品的创新开发与规模化生产及应用,目前已推出磁性微球、乳胶微球、彩色微球、荧光微球、流式微球、标准微球等微球产品与技术服务,其应用范围涵盖分子诊断与免疫诊断等领域。同时,还提供各类微球的定制化服务、微球规模化抗体或核酸探针的修饰服务、微球及微球应用中间体的全球OEM服务以及微球应用的整体技术解决方案。。公司2022年营收约为4亿元。苏州为度于2022年5月收购了武汉汇妍,开始了其在层析介质领域的战略扩张。武汉汇妍成立于2013年9月,主要开发以琼脂糖、葡聚糖、纤维素为基础的数十种多糖类凝胶微球,掌握了第三代融合多糖层析技术,生产凝胶、亲和、离子、疏水、多模式等五大类100多种生物大分子层析介质产品,广泛应用于疫苗、抗体、重组蛋白、基因治疗等领域;同时还提供特色的定制化填料开发服务和生物大分子纯化工艺开发服务。博格隆成立于2008年7月,专注于生物制药下游纯化所需技术和产品的研发,是国内为数不多可规模化生产琼脂糖微球的企业,拥有琼脂糖介质研发生产平台,葡聚糖介质研发生产平台,单分散聚苯乙烯/二乙烯苯聚合物介质研发生产平台和高流速、大孔径、贯穿孔聚苯乙烯/二乙烯苯聚合物介质研发生产平台,蛋白配基和化学配基研发生产平台,主营业务包括:细胞培养用微载体,各种分离纯化介质,预装柱,层析柱的生产和分离纯化工艺开发外包服务。博格隆于2019年10月被药明生物以约3亿人民币的价格并购后,其市场销售在药明生物的加持下突飞猛进,2021年实现营业收入3.4亿元,同比增长329%。赛分科技成立于2002年,致力于开发和生产用于生物大分子等药物分离纯化的液相色谱材料。公司主要产品为色谱层析介质、液相色谱柱,为全球生物制药企业提供从药品研发、临床前(Pre-IND)到临床Ⅰ、Ⅱ、Ⅲ期、生产以及质控全周期全流程分析色谱和工业纯化解决方案。公司技术核心是围绕色谱介质制备环节搭建了微球合成、表面修饰和功能化修饰三大先进的技术平台。公司超过60%的业务集中于分析色谱领域,30%集中于工业纯化。分析色谱技术广泛应用于药物的分析检测和质量控制、中药复杂组分分析、医疗诊断、食品分析检测、农药残留物检测、水质和环境监测等领域。目前公司细分产品超过1,000种,在全球分析色谱领域客户超过5,000家。赛分科技2021年营收为15489万元,净利润2162万元;2022年上半年营收7493万元。除以上公司,在微球色谱层析/分离纯化领域还有蓝晓科技(股票代码:SZ300487)、楚天科技(股票代码:SZ300358)、千纯生物、天地人和生物、博进生物、壹生科、百林科、中科森辉、绿新亲水胶体、百奥吉生物、齐岳生物、济南化道新材料、陕西先行者、微纯生物、广州研创等超过20家企业。生物产业在我国被列为七大战略性新兴产业之一,未来将成为国民经济的先导产业和支柱产业,我国生物药市场仍处于发展初期,但具有强劲的增长潜力,随着可支付能力的提高、患者群体的增长以及医保覆盖范围的扩大,受中国生物药研发投资增加、政府政策利好、肿瘤及自身免疫性疾病领域较大未满足需求的推动,预计2025年中国生物药市场规模将达到8116亿元,受益于下游市场空间的持续扩大,我国色谱行业迎来重大发展机遇,成长空间广阔。随着国家持续推进医药产业改革,“医保控费”、“仿制药一致性评价”和“药品带量采购”等政策陆续出台,制药企业对成本端的重视程度大大提升,而下游纯化是生物大分子药品的主要成本所在,国内厂商在产品价格以及响应速度和客户服务质量上较国际供应商具备一定优势。随着国家监管部门对生物药的纯度和质量要求越来越高,药品注册管理制度下更换药品生产相关材料的成本高、周期长、代价大,医药行业对上游供应链的稳定性和安全性高度重视,对于关键耗材的要求显著提升,药企倾向于选择具有更高机械强度、更高化学稳定性、更高载量和使用寿命的高质量分离纯化产品,保障药品的安全性及有效性,客户粘性增强。近年来,国家出台了一系列政策来鼓励色谱层析领域的发展。在《产业结构调整指导目录(2019年本)》中将“大规模细胞培养和纯化技术”以及“蛋白质高效分离和纯化设备”列为鼓励类项目;《战略性新兴产业重点产品和服务指导目录》(2016版)中将“疫苗抗原纯化技术,蛋白纯化生产新工艺技术,药物生产的分离纯化,药物生产在线质量控制,用于疫苗和药物生产的清洁动物(包括胚胎)、细胞系、培养基,基因工程、细胞工程、发酵工程、天然药物的生产、药物活性成分等分离用的高精度、自动化、程序化、连续高效的设备和介质”列为战略性新兴产业;《医药工业发展规划指南》提出“提高无血清无蛋白培养基、蛋白质分离纯化介质、稳定剂和保护剂等生产用重要原辅材料的生产水平”等。上述政策的颁布及实施为色谱行业提供了巨大的发展空间和市场潜力,加快了相关产品的自主创新与技术改造,进一步提高了产业的竞争力。IVD领域上游原料主要包括抗原抗体、酶、磁珠、微球、NC膜等,其中,微球是磁微粒化学发光、胶乳免疫比浊、免疫荧光、液相芯片、核酸提取等过程的关键材料与反应载体,主要依赖Merck、Cytiva(GE Healthcare)、ThermoFisher、JSR等国际厂商供应。
根据菲鹏生物招股说明书,从IVD原料分类及占比情况来看,抗原抗体、酶和底物分别占45%和30%,其余原材料中,磁珠占比5%、微球占比4%,膜占比3%,引物和探针占比3%,剩余耗材占比10%。根据Frost&Sullivan的统计数据计算,2022年IVD领域微球市场规模为13亿元。
图 IVD领域微球产品市场容量[7] 经导管血管栓塞术(TACE)是治疗富血供肿瘤尤其是中晚期肝癌的主要手段之一。其技术主要是在通过导管向目标肿瘤动脉引入栓塞载药微球,一方面,微球会随着动脉血液流动阻塞肿瘤位置的血液流通和营养供给,来抑制肿瘤的生长;另一方面,微球上所在的放/化疗药物会在肿瘤部位局部维持较高血药浓度,降低副作用的同时杀灭肿瘤。与传统方法相比,肿瘤介入治疗具有微创、费用低、安全、疗效好等优点,对于中晚期肝癌患者或不能使用外科手术切除肿瘤的人群来说,TACE不失为一种姑息疗法;对于肿瘤过大不宜手术的人群来说,TACE法可将肿瘤缩小后再实施手术切除;另外,TACE还可用于肿瘤切除后预防复发的动脉内灌注化疗。
当前载药栓塞微球主要是以聚乙烯醇或乙酸乙烯酯和丙烯酸甲酯形成的多聚物共聚体为基质的多分散微球,一般粒径为300-1200um之间,主要的生产商包括美国Biocompatibles、BioSphere以及国内的恒瑞迦俐生、科睿驰(深圳)医疗等。 除此之外,钇[90Y]放射栓塞微球也是较为成熟的一款产品,一般为直径为20-60um的树脂微球或玻璃微球,钇90是一种释放高能量β射线的同位素原子,在人体组织内的穿透深度约为11mm,钇[90Y]微球能够到达肿瘤最细小的血管内部发挥放射性杀伤作用。钇90玻璃微球以波士顿科学的TheraSphere Y90玻璃微球为主,钇[90Y]树脂微球主要以远大医药的SIR-Spheres®钇[90Y]树脂微球为主。除此以外,还有ABK Biomedical、BEBIG、纽瑞特医疗、埃米博创等企业也在进行这一领域的探索。图 远大医药SIR-Spheres®钇[90Y]树脂微球注射液产品图参考文献: [1] 前瞻产业研究院、赛分科技招股书 [2] 奥浦迈招股书 [3]前瞻产业研究院、赛分科技招股说明书 [4]前瞻产业研究院、赛分科技招股说明书 [5] 纳微科技招股书 [6]纳微科技招股说明书、西部证券研发中心 [7]弗若斯特沙利文咨询、菲鹏生物招股说明书、和义广业绘制
|
声明:
1、凡本网注明“来源:小桔灯网”的所有作品,均为本网合法拥有版权或有权使用的作品,转载需联系授权。
2、凡本网注明“来源:XXX(非小桔灯网)”的作品,均转载自其它媒体,转载目的在于传递更多信息,并不代表本网赞同其观点和对其真实性负责。其版权归原作者所有,如有侵权请联系删除。
3、所有再转载者需自行获得原作者授权并注明来源。