立即注册找回密码

QQ登录

只需一步,快速开始

微信登录

微信扫一扫,快速登录

搜索
小桔灯网 门户 资讯中心 杂侃天下 查看内容

LDT试点申报要求发布!这8类暂不建议纳入试点

2023-8-24 16:49| 编辑: 沙糖桔| 查看: 2846| 评论: 0|来源: 实验医学

摘要: 第一批医疗机构自行研制使用体外诊断试剂试点品种申报要求和遴选原则


第一批医疗机构自行研制使用体外诊断试剂试点品种申报要求和遴选原则


一、申报试点品种的基本条件


    (一)申报品种应尚无上市的同品种产品体外诊断试剂,即与已取得医疗器械注册证的体外诊断试剂相比,其技术原理、预期用途方面存在实质性差异或者产品临床性能存在根本性改进,在临床诊断应用方面具有明显区别,或者产生新的临床诊断应用价值的产品。


    (二)申报品种应为技术成熟、临床意义明确,且已有国内外相关临床指南推荐,或者临床研究表明已具备临床应用条件。


二、申报试点品种目录的论证要点


    (一)是否符合国内尚无同品种产品上市的要求;

    (二)拟申报自制试剂产品的技术是否成熟可靠;

    (三)拟申报自制试剂产品的检测靶标临床意义是否明确且已有国内外相关临床指南推荐;

    (四)临床应用是否具有不可替代性,且已具备临床应用条件; 

    (五)临床检验项目及伦理审查是否规范且符合相关要求;

    (六)是否满足《涉及人的生物医学研究伦理审查办法》等开展临床项目相关要求。


三、申报要求和遴选原则


    (一)对申报品种资料的补充要求

   1. 是否为申报医院特长项目的说明;

   2. 申报品种用于临床的检测结果,是否对后续临床治疗具有实际意义,比如,诊断结果是否会导至临床决策发生改变;

   3. 如已开展检测,补充该项目疾病流行率、本院对拟申请产品适应症的检出率以及诊断率说明。


    (二)对申报试点品种的考虑


    1.申报试点品种应设计完善,且相关检测靶标已列入相关临床指南推荐。

    2. 遗传性疾病检测试点品种除上述论证要点外,还应当考虑基因组合的设计依据、临床需求以及检出率情况。

    3. 结合技术成熟度和临床使用情况,实体瘤多基因组合产品(大Panel )可考虑作为肿瘤分子分型以及免疫治疗性能指标(包括MSI和TMB)检测靶标。建议以同一系统的肿瘤或根据指南要求的不同肿瘤来源的样本作为检测产品的适用样本,不建议作为泛癌种检测。

    4. 血液肿瘤建议根据临床指南开展不同分类分型的产品设计,不同分类分型的产品建议单独申报。

    5.预期用途为抗菌药物临床监测的产品,建议提供明确的临床指南依据。

    6. 微生物宏基因组检测试剂建议根据感染部位和产品原理进行分类,可考虑:中枢神经系统脑脊液样本的mNGS 产品;血流和肺泡灌洗液、中枢神经系统脑脊液样本的tNGS 产品。

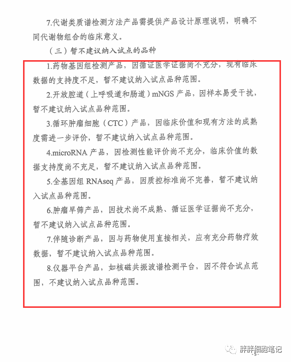
    7.代谢类质谱检测方法产品需提供产品设计原理说明,明确不同代谢物组合的临床意义。


  (三) 暂不建议纳入试点的品种


    1. 药物基因组检测产品,因循证医学证据尚不充分,现有临床数据的支持度不足,暂不建议纳入试点品种范围。

    2.开放腔道(上呼吸道和肠道)mNGS 产品,因样本易受干扰,暂不建议纳入试点品种范围。

    3. 循环肿瘤细胞 (CTC )产品,因临床价值和现有方法的成熟度需进一步评价,暂不建议纳入试点品种范围。

    4. microRNA产品,因检测性能评价尚不充分,临床价值的数据支持度尚不充足,暂不建议纳入试点品种范围。

    5. 全基因组RNA-Seq产品,因质控标准尚不完善,暂不建议纳入试点品种范围。

    6. 肿瘤早筛产品,因技术尚不成熟、循证医学证据尚不充分,暂不建议纳入试点品种范围。

    7. 伴随诊断产品,因与药物使用直接相关,应有充分药物疗效数据,暂不建议纳入试点品种范围。

    8. 仪器平台产品,如核磁共振波谱检测平台,因不符合试点范围,不建议纳入试点品种范围。



部分背景:根据上海《对市政协十三届三次会议第0253号提案的答复》第三条如下:


"三、关于实验室自建检测方法的模式创新和试点


2018年7月,本市印发了《上海市人民政府关于推进本市健康服务业高质量发展加快建设一流医学中心城市的若干意见》(沪府发〔2018〕25号),提出了“推进临床检验创新成果转化及实验室自建检测方法的临床研究应用”的要求。


为贯彻落实相关文件要求,探索针对LDT模式的管理方式方法,市卫生健康委一方面开展相关政策储备,指导上海市临床检验中心组织专家研究制订《实验室自建检测方法的管理要求和技术规范》,提出对开展自建检测方法的实验室要求以及实验室自建检测方法的技术规范。另一方面,全面梳理法律风险,于2019年委托市临床检验中心开展了定向政策课题的研究。目前,医疗机构可以开展实验室自建项目的相关临床研究。


对于实验室自建检测方法所用的商品化试剂盒,可按照其类别界定情况向相应药品监督管理部门申请产品注册或备案。(进口二、三类体外诊断试剂、境内三类体外诊断试剂向国家药品监督管理局申请产品注册;进口一类体外诊断试剂向国家药品监督管理局申请产品备案;境内二类体外诊断试剂向省级药品监督管理局申请产品注册;境内一类体外诊断试剂向企业所在地设区的市级人民政府食品药品监督管理部门提交备案资料)


经课题研究发现,还有相当部分设立自建检测方法的临床实验室自行制备所用试剂和原料,却不具备《医疗器械生产监督管理办法》所规定的相应场地、厂房和设备要求。2019年8月1日国家药监局下发《关于扩大医疗器械注册人制度试点工作的通知》(国药监械注〔2019〕33号)。根据文件精神,对于具备注册人条件、能承担相关义务责任,住所或者生产地址位于参与试点的省、自治区和直辖市内的企业、科研机构可以作为医疗器械注册人委托具备相应生产能力的企业生产样品,并按照相关产品类别界定情况向相应药品监督管理部门申请产品注册或备案。"

声明:
1、凡本网注明“来源:小桔灯网”的所有作品,均为本网合法拥有版权或有权使用的作品,转载需联系授权。
2、凡本网注明“来源:XXX(非小桔灯网)”的作品,均转载自其它媒体,转载目的在于传递更多信息,并不代表本网赞同其观点和对其真实性负责。其版权归原作者所有,如有侵权请联系删除。
3、所有再转载者需自行获得原作者授权并注明来源。

最新评论

关闭

官方推荐 上一条 /3 下一条

客服中心 搜索 洽谈合作
返回顶部