立即注册找回密码

QQ登录

只需一步,快速开始

微信登录

微信扫一扫,快速登录

搜索
小桔灯网 门户 资讯中心 产品杂谈 查看内容

【宫颈癌筛查第一证】审评报告“四”大看点!

2023-6-29 16:25| 编辑: 沙糖桔| 查看: 1992| 评论: 0|来源: 器审中心

摘要: 作为宫颈癌筛查第一证,其业界关注度极高


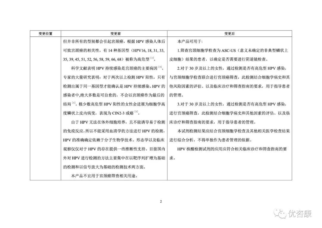
2023年6月15日,凯普高危型人乳头瘤病毒核酸检测试剂盒获批,作为中国第一个国家药监局批准宫颈癌筛查预期用途产品,明确适用于“宫颈癌初筛”、“宫颈癌联合筛查”、“ASC-US人群分流”。

作为宫颈癌筛查第一证,其业界关注度极高,笔者觉得主要有四大看点:

首先,第一个迈出“第二步”的肿瘤筛查产品。熟悉肿瘤筛查领域的人都知道,在中国的已获证的肿瘤筛查类产品中(广义的肿瘤筛查产品,预期用途含辅助诊断和筛查),除了诺辉健康外,其他的都是辅助诊断类产品,不能算严格意义上的筛查产品。很多企业都是采用两步走的方式进行申报,先报申报辅助诊断,等条件成熟后,再报筛查预期用途。然而,从2014年计,到目前快10年了,这是第一个从第一步跨入第二步的产品,走的途径符合我们的预期,不是新产品,而是以前获证的产品走的变更。前天,笔者在前文中还在说(参考链接👉🏻诺辉健康VS康立明,大家都在等在看,谁第一个迈出第二步,现在,答案揭晓,为凯普点赞。

第二,临床试验难度大。关于增加宫颈癌初筛用途,临床试验样本量大,时间跨度长。合计收样9980例(纳入统计7832例),随访三年。这个是个什么概念,熟悉临床试验的从业者都应该知道其难度,不怎么熟悉IVD临床试验的小伙伴,可以参考我们公司最近分享的一份资料(链接👉🏻【分享】IVD临研人自己的实操资料),可以帮助小伙伴们快速系统性的了解其“三高一长”的特点:要求高、成本高、风险高和周期长。

第三,没有留“作业”,这个点特别需要注意。原因是?跨出第一步的企业,难道是不知道筛查预期用途的临床试验设计,应该是太清楚其设计,才使得绝大多数企业望而却步(临床试验投入太大,周期太长,风险太高),是否可以不做随访,让审评给我们留个“作业”,在延续时补上?这个答案,笔者不知道。但是现在看来,有了凯普的这个产品先例,预计其可能性更小,更多的可能是在临床试验中,就把需要考量的点都做完。这个点,不便细说,有兴趣的小伙伴可以私下联系笔者,敞开聊。

第四,NPV“门槛”。凯普产品的阴性预测值(NPV)99.84%(宫颈癌初筛用途),我们在诺辉健康VS康立明就提到,诺辉产品审评报告中,结直肠癌筛查阴性预测值 99.6%;康立明公布的数据,肠癌阴性预测值(NPV)99.9%(真实世界应用数据)。其值都极高,随着公布的数据越来越多,这些值是否为成为这类产品的“门槛”?同类产品,如果是该值和“门槛”差太远,审评会批准吗?这个对那些准备走或是已经在走“第二步”筛查产品,具有重要的参考价值,毕竟,他们大多数都有很大量的临床试验数据(或真实世界数据),只要对比一下,心里应该就有底了。

详细内容见审评报告:


整理:优咨康


声明:
1、凡本网注明“来源:小桔灯网”的所有作品,均为本网合法拥有版权或有权使用的作品,转载需联系授权。
2、凡本网注明“来源:XXX(非小桔灯网)”的作品,均转载自其它媒体,转载目的在于传递更多信息,并不代表本网赞同其观点和对其真实性负责。其版权归原作者所有,如有侵权请联系删除。
3、所有再转载者需自行获得原作者授权并注明来源。

最新评论

关闭

官方推荐 上一条 /3 下一条

客服中心 搜索 洽谈合作
返回顶部