立即注册找回密码

QQ登录

只需一步,快速开始

微信登录

微信扫一扫,快速登录

搜索
小桔灯网 门户 资讯中心 专栏文章 动力彩虹 查看内容

《顶刊Nature》:揭示肺癌免疫微环境的单细胞空间景观

2023-6-1 17:57| 编辑: 沙糖桔| 查看: 1977| 评论: 0|来源: 小桔灯网 | 作者:动力彩虹

摘要: 肺癌是癌症相关死亡的主要原因,占所有癌症死亡人数的20%以上。









肺癌是癌症相关死亡的主要原因,占所有癌症死亡人数的20%以上。肺腺癌(LUAD)是一种非小细胞肺癌(NSCLC),是最常见的亚型,具有明显的细胞和分子特征。肿瘤免疫微环境(TIME)是LUAD异质性的主要来源,并影响疾病进展和对治疗的反应。已知免疫细胞在肿瘤内的定位决定其功能;因此,了解肺癌TIME的空间景观将为疾病进展提供机制见解,并揭示对现有治疗的反应生物标志物。




近日,一组来自加拿大的研究团队在杂志nature上发表了一篇题为“Single-cell spatial landscapes of the lung tumour immune microenvironment”的文章。这篇文章中,研究团队使用高度多重成像质谱流式细胞术(IMC),研究了与LUAD患者的临床结果相关的TIME的空间特征。使用深度神经网络模型,证明了使用基于人工智能的系统可以从原始IMC图像中提取的特征来预测各种临床结果,比如疾病进展,这可能会指导未来的术后管理。


图片来源:Nature




LUAD肿瘤免疫微环境









为了表征肺TIME的细胞景观,研究团队将IMC应用于416名LUAD患者的样本。使用35-plex抗体组来识别癌症细胞、间质细胞以及具有不同功能亚群的先天性和适应性免疫谱系。总的来说检测到1644178个细胞,并对14个不同的免疫细胞群体以及肿瘤细胞和内皮细胞进行分类(如下图)。


与微乳头状、腺泡样、乳头状和鳞状亚型(分别为37.0%、39.7%、32.8%和32.7%)相比,高级别实性亚型具有最大的免疫浸润(44.6%)。巨噬细胞是肺TIME中最常见的细胞群,占总细胞的12.3%,占免疫细胞的34.1%,这与它们在NSCLC niche中的关键作用一致。CD163+巨噬细胞在实体瘤中富集最高,这是最具侵略性的群。且CD163+巨噬细胞的比例与实体模式中的FOXP3+免疫调节T细胞(Treg细胞)密切相关。这些关联表明,在LUAD模式中,巨噬细胞和T细胞群体之间存在潜在的相互作用,证明了肺TIME中存在的复杂异质性。


IMC定义了LUAD的空间景观。图片来源:Nature




LUAD免疫群体的富集









评估免疫群体与临床或病理变量(性别、年龄、体重指数(BMI)、吸烟状况、分期、进展、生存率和组织学亚型)之间的关系(如下图b)。尽管肥大细胞与延长生存期有关,但它们在非吸烟者、早期患者和鳞状肿瘤患者中的比例过高。相比之下,B细胞频率与更好的总生存率最显著相关,与任何临床或病理变量无关。


除了生存相关性之外,还发现了细胞频率和特定临床亚组之间的关系。例如,T细胞亚群表现出基于性别和年龄的特异性富集。CD4+辅助性T细胞在女性患者中显著富集(图b,框4),她们的总生存率高于男性患者。年龄较大的患者(75岁以上)瘤内CD8+T细胞较少。总的来说,这些数据揭示了新的关系,并为TIME内细胞频率和临床结果之间已建立的关联增加了生物学见解。


LUAD免疫群体的富集情况。图片来源:Nature




LUAD多细胞空间相互作用









研究团队通过量化细胞-细胞的空间关系来表征单个细胞之间的直接相互作用和通信模式。结果表明细胞-细胞相互作用的空间关系比单独的细胞频率具有更大的预后价值。与低级别亚型相比,在实性和微乳头状亚型中,中性粒细胞和内皮细胞与癌症细胞的相互作用都有增加的趋势(图d),与中性粒细胞促进血液源性转移相一致。


在鳞状和乳头状肿瘤中,CD8+和CD4+T细胞与癌症细胞的相互作用趋势强于实性LUAD,呼应了T细胞和肿瘤细胞的空间相互作用是不复发的标志。CD163+巨噬细胞和CD8+T直接相互作用的趋势在高级别肿瘤中最强,并且随着肿瘤级别的降低而降低(图d),这与CD163+巨噬细胞在TIME内抑制CD8+T细胞功能的作用一致。B细胞在高级别肿瘤中更倾向于与CD163+巨噬细胞相互作用。最后,与低级别肿瘤相比,高级别肿瘤中的内皮细胞倾向于与许多免疫群体相互作用,包括CD163+巨噬细胞和单核细胞。总之,这些分析说明了空间关系(而不仅仅是细胞频率)对理解TIME生物学非常重要。


LUAD多细胞空间相互作用。图片来源:Nature




LUAD空间景观和生存率









接下来探讨了微环境中的细胞表型与生存率的关系。研究团队观察到增殖性Ki-67+内皮细胞群体,其频率与总生存率低有关。内皮细胞的增殖是缺氧时血管生成的基础,并发现在高级别肿瘤中内皮细胞与中性粒细胞的相互作用富集。基于三种标记物的表达模式观察到了几种中性粒细胞状态:HIF1α+、ARG1+和MMP9+。尽管总中性粒细胞的高频率与生存率无关,但HIF1α+亚群比例的增加与较差的总生存率显著相关。中性粒细胞在高级别肿瘤中表现出与免疫抑制Treg细胞相互作用的更高趋势。CD4+T细胞亚群内的活性ERK信号传导与延长生存期有关,因为其抑制向Treg细胞的分化。总之,这些发现提供了与更具侵袭性的肿瘤相关的空间表型的信息。


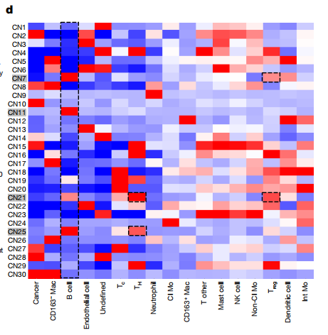
鉴于B细胞的预后价值,研究团队更详细地分析了B细胞邻域(cellular neighbourhood, CN)。在四个B细胞富集的邻域(CN7、CN11、CN21和CN25)(下图d)中,当CNs同时显示Treg细胞(CN7和CN21)富集时,与B细胞相关的生存优势被抵消;而当Treg细胞较低时,CN11和CN25保持了生存优势。数据表明,CN25生存相关性的改善与B细胞和CD4+辅助T细胞的相互作用有关,而Treg细胞的富集仍然足以抵消这种生存益处,强调了多细胞在TIME相互作用的重要性。


LUAD空间景观和生存率。图片来源:Nature




使用深度学习预测结果









接下来研究团队想知道是否可以利用空间数据通过使用深度学习方法来预测临床结果。通过使用预先训练的卷积神经网络模型来进行迁移学习。首先评估了每个图像中单独的细胞频率是否足以预测临床变量,包括组织学亚型、性别、生存率、BMI、癌症进展、癌症分期、年龄和吸烟。结果表明单独的细胞频率并不能以高置信度预测临床变量。通过将所有原始谱系标记图像输入到模型中获得的空间信息的整合,所有测试的临床变量的性能都显著提高。


接下来评估模型是否可以预测IA–IB期癌症患者的进展。与之前的结果一致,单独的细胞频率也不足以显著预测进展。然而,当包括空间信息时,模型预测单个1 mm2肿瘤的进展准确率为95.9%。


高度多重成像想转化为临床测定方法暂时不可行。因此,研究团队试图在不影响预测准确性的情况下确定可用于预测进展的标记物。发现五个标记CD14、CD16、CD94、αSMA和CD117的组合导至90.8%的准确率(下图g)。当添加CD20(B细胞marker)时,准确率提高到93.3%,精确度和召回率分别为95.6%和95.6%。总的来说,这些数据表明,空间分辨率的单细胞数据集在未来可能非常有价值。


IMC数据的机器学习可预测临床结果。图片来源:Nature




总结和讨论









在这里,研究团队应用了高度多重的IMC来表征LUAD TIME的细胞景观,确定了与不同临床结果(包括患者生存率)相关的细胞动力学和空间特征,在理解TIME架构如何与肿瘤生物学相关方面有重要作用。将单细胞技术与深度学习方法相结合,开发智能预测算法,以帮助将患者分到最适合其单个癌症的治疗方案中,具有很高的价值。此研究结果可利用福尔马林固定石蜡包埋的肿瘤组织的单个1mm2的5µm切片来高精度预测复发,这可以通过手术切除或活检获得。然而,临床采样偏差仍然是在少量材料中捕获小区域肿瘤的研究中的一个挑战。未来的工作将侧重于使用较低复杂度的技术,同时试图保持预测准确性,以实现临床转化的可行性。

声明:
1、凡本网注明“来源:小桔灯网”的所有作品,均为本网合法拥有版权或有权使用的作品,转载需联系授权。
2、凡本网注明“来源:XXX(非小桔灯网)”的作品,均转载自其它媒体,转载目的在于传递更多信息,并不代表本网赞同其观点和对其真实性负责。其版权归原作者所有,如有侵权请联系删除。
3、所有再转载者需自行获得原作者授权并注明来源。

最新评论

关闭

官方推荐 上一条 /3 下一条

客服中心 搜索 洽谈合作
返回顶部