立即注册找回密码

QQ登录

只需一步,快速开始

微信登录

微信扫一扫,快速登录

搜索
小桔灯网 门户 资讯中心 专栏文章 动力彩虹 查看内容

《Nature 子刊》:半小时可交付的单细胞物理表型鉴定——或可取代病理检查 ...

2023-5-31 15:19| 编辑: 沙糖桔| 查看: 1673| 评论: 0|来源: 小桔灯网 | 作者:动力彩虹

摘要: 该技术的适用性仅限于分析培养细胞或血液或骨髓的液体活检。

细胞物理性质的变化,如细胞大小、形状或形变,对某些疾病的病理学至关重要,并具有作为诊断或预后标记物的巨大潜力。在过去的几十年里,已经开发了多种工具来检测细胞的机械性质,包括微吸管技术、原子力显微镜等。不幸的是,这些传统技术不能实现高通量,并且需要深厚的专业知识才能进行操作,这限制了它们作为诊断工具的使用。实时荧光形变细胞仪(RT–FDC)是克服这些缺点的几种新型微流控技术之一,允许以无标签和高通量的方式评估单个细胞的物理性质,为临床诊断开辟了新途径。RT–FDC不仅速度快(每秒分析多达1000个细胞),而且除了细胞形变外,它还提供直接从细胞图像中获得的多维信息。RT–FDC的诊断潜力已在许多人类疾病中得到证明,从白血病到细菌和病毒感染,包括2019冠状病毒病。然而,到目前为止,该技术的适用性仅限于分析培养细胞或血液或骨髓的液体活检。


近日,一组来自德国的研究团队在杂志自然生物医学工程上发表了一篇题为机械分离组织活检的快速单细胞物理表型”的文章。


在这篇文章中, 研究团队提出了一种快速、无标签的固体组织活检诊断方法。该方法结合了使用组织研磨机(TG)对组织进行无酶机械解离,以快速简单地分离活的单细胞,以及使用RT–FDC对数千个单细胞的细胞物理表型进行连续评估。 结果表明,此方法可以基于微流体系统中细胞形变的测量来确定结肠组织中的炎症变化,以及可以区分健康组织和癌组织。这个流程可以在30分钟内交付结果 ,具有作为术中诊断流程的潜力,可以灵敏地检测活检中的病理变化,更广泛地说,可以以无偏见和无标记的方式识别和表征组织中的细胞群。


图片来源:Nature biomedical engineering


主要内容



组织单细胞物理表型检测概述


研究团队使用了组织研磨机,这是一种基于反向旋转的研磨齿排的机械解离装置(如下图),组装到Falcon管中。该设备自动执行预定序列的交替切割和研磨步骤,以从固体组织中分离单个细胞。总共使用TG或常规酶促方案处理了10种不同的小鼠组织进行比较。大多数组织的存活率为70-90%;细胞产量类似于酶解。机械离解的主要优点是处理时间不到5分钟,比酶促方案大大缩短。提取的速度有助于保存生物化学和生物物理表型。


接下来,使用RT–FDC对提取的单细胞进行分析。在RT-FDC测量中,可根据图像实时计算出几个物理参数,即形变、细胞大小、亮度、亮度标准差、纵横比和面积比。此外,荧光模块可用于检测细胞表面标记物的表达。


物理表型方法示意图。

图片来源:Nature biomedical engineering



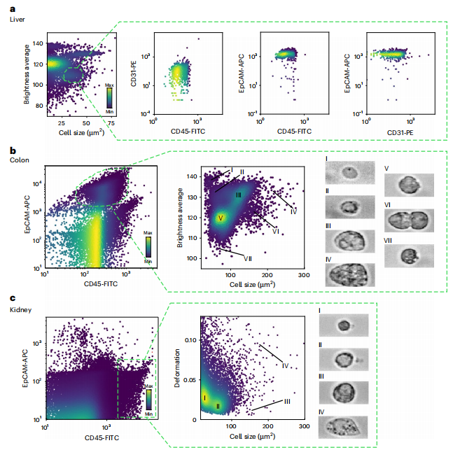
小鼠组织单细胞物理表型检测


从肝脏、结肠和肾脏提取的细胞的物理参数分布的示例如下图。这些簇中的每一个都由具有相似物理表型和表面标记表达的细胞组成。例如,具有类似物理性质的细胞簇(本例由平均亮度和细胞大小定义)主要由上皮细胞粘附分子(EpCAM)阳性细胞组成,这表明可以完全使用图像衍生的物理参数以无标签的方式区分上皮细胞群。


由于物理表型参数提供了额外的信息深度,RT–FDC可以区分不同的亚群。在结肠上皮细胞中,只根据亮度和大小即可鉴定出七簇细胞。类似地,在肾脏的白细胞(CD45+)群体中,根据细胞大小和变形参数发现了四个不同的簇。使用RT–FDC分选模式,可以根据图像衍生的参数分离这些细胞群中的任何一个,并通过例如RNA测序分析其分子信息。


小鼠肝脏、结肠和肾脏样本的细胞物理参数散点图。

图片来源:Nature biomedical engineering



通过细胞物理表型检测组织炎症


炎症性肠病(IBD),如克罗恩病和溃疡性结肠炎,是与上皮/粘膜屏障受损和免疫细胞激活/募集有关的肠道慢性炎症性疾病。IBD的一种实验动物模型是将幼稚的T细胞过继转移到Rag1缺陷小鼠中以诱导实验性结肠炎(转移性结肠炎)。


通过研究转移性结肠炎过程中结肠细胞物理表型的变化可知,形变与细胞大小的散点图表明疾病和健康组织之间存在差异(图a)。总的来说,转移性结肠炎样本中形变中值显著减小,同时白细胞的百分比显著增加,这与过继转移的淋巴细胞浸润一致(图d)。


通过RT–FDC的细胞物理表型反映了组织炎症。

图片来源:Nature biomedical engineering



小鼠结肠肿瘤与健康组织的鉴别


研究团队将小鼠结肠肿瘤中分离的细胞与来自同一动物结肠健康部位的细胞进行了比较。结果表明,来自肿瘤组织的细胞的物理表型与对照样品显著不同。相比健康细胞,来自肿瘤的细胞具有显著更高的平均细胞大小和更高的变形以及面积比(图d)。肿瘤样品也表现出更大的异质性,细胞大小和面积比具有显著更高的标准偏差(图d,g)。统计结果显示,形变和细胞大小是小鼠结肠样本中肿瘤的独立预测因素。


肿瘤和健康小鼠结肠组织中细胞的物理表型。

图片来源:Nature biomedical engineering



人体活检中肿瘤和健康组织的区别


研究团队对从13个冷冻保存的结直肠癌癌症活检样本和13个来自相同患者的健康周围组织样本中分离的细胞进行了RT-FDC分析。对45个参数进行主成分分析,结果表明,肿瘤和健康样本沿着PC2很好地分离,主要是通过细胞的形变和大于100 µm2细胞的亮度标准偏差(图a)。PCA与逻辑回归相结合,用于预测六个盲样本的分类,所有六个样本均被正确分类为健康组织或肿瘤组织。


不仅如此,这种方法还适用于其他的组织癌症类型,可用组织样本中只有很少的癌症细胞存在(肿瘤细胞数低和广泛促结缔组织增生性肿瘤基质含量高的肿瘤)或残留(化疗或放化疗后肿瘤几乎完全缓解)的情况,甚至还可以检测到低度癌症(G1)。


利用主成分分析和逻辑回归对人体活检中肿瘤和健康组织的区分。图片来源:Nature biomedical engineering



总结和讨论


研究团队展示了一种快速简单的方法来处理和分析固体组织中的细胞,适用于基于活检的诊断。组织的机械解离之后是细胞的高通量分析,从每个细胞图像中提取各种物理表型特征。该方法是无标记的,且可在30分钟内得到结果。


该方法的一个重要方面是,细胞的物理表型可以用于以完全无标记的方式或与分子标记物协同鉴定组织中的细胞群,从而增强荧光测量。此外,由于最近添加到RT–FDC中的分选模式,可以根据实时图像计算的参数或使用经过训练的神经网络来分离特定的细胞群体。这可以用于富集组织中未表征的细胞群,用于下游组学分析,甚至用于再生医学目的,例如用于组织衍生干细胞的无标记分离。


未来,对更大患者群体的研究将允许利用机器学习进行诊断或预后决策。通过RT–FDC分析获得的大型数据集由数千个细胞图像和多维信息组成,有助于这种人工智能方法。未来的工作还将重点关注物理表型数据与肿瘤恶性程度评分、转移潜能和生存率之间的相关性。


总的来说,研究结果表明,在无酶机械组织解离后,通过RT–FDC对细胞进行物理表型分析是一种快速而简单的方法,可用于诊断组织活检中的病理状态。特别地,它可以提供对炎症条件和恶性肿瘤中的疾病状态的快速和无偏见的预测。

声明:
1、凡本网注明“来源:小桔灯网”的所有作品,均为本网合法拥有版权或有权使用的作品,转载需联系授权。
2、凡本网注明“来源:XXX(非小桔灯网)”的作品,均转载自其它媒体,转载目的在于传递更多信息,并不代表本网赞同其观点和对其真实性负责。其版权归原作者所有,如有侵权请联系删除。
3、所有再转载者需自行获得原作者授权并注明来源。

最新评论

关闭

官方推荐 上一条 /3 下一条

客服中心 搜索 洽谈合作
返回顶部