立即注册找回密码

QQ登录

只需一步,快速开始

微信登录

微信扫一扫,快速登录

搜索
小桔灯网 门户 资讯中心 共识指南 查看内容

首个核酸质谱感染诊断临床专家共识发布!

2023-5-29 18:01| 编辑: 小桔灯网| 查看: 3197| 评论: 0|来源: IVD从业者网

摘要: 文章来源:《中国防痨杂志》网络首发论文

文章来源:《中国防痨杂志》网络首发论文

作者:梁建琴,吴雪琼,安慧茹

DOI:10.19982/j.issn.1000-6621.20230113



摘要

核酸基质辅助激光解吸电离飞行时间质谱(matrix-assisted laser desorption ionization–time of flight mass spectrometry,MALDI-TOF MS)技术在结核病与非结核分枝杆菌病病原学和耐药性诊断中的应用越来越多,为早期诊断、鉴别诊断和耐药鉴定提供了快速、准确的依据。然而,在实际应用中,临床医生对标本的选择、留取、送检时机及注意事项、报告结果的解读等的理解和掌握参差不齐,尚需规范化。本共识总结了核酸MALDI-TOF MS检测技术应用于结核病和非结核分枝杆菌病诊断的临床适应证和标本采集注意事项,介绍了如何正确解读核酸MALDI-TOF MS技术鉴定分枝杆菌菌种和耐药性的报告结果,以进一步规范核酸MALDI-TOF MS技术在结核病和非结核分枝杆菌病诊断中的临床应用,提高临床诊断水平,指导临床开展早期精准有效的治疗。





第一部分 

核酸基质辅助激光解吸电离飞行时间质谱技术

基本原理与特点

基质辅助激光解吸电离飞行时间质谱(matrix-assisted laser desorption ionization–time of flight mass spectrometry,MALDI-TOF MS)技术是一种直接分析大分子的质谱技术。核酸MALDI-TOF MS技术是以核酸作为细菌鉴定的生物标志物[34,35],基本原理是通过对多靶点基因片段进行多重PCR特异性扩增,去除脱氧核糖核苷酸后,进行各个位点的单碱基延伸反应,经处理后的延伸反应产物同质谱所需基质混合,放入飞行时间质谱仪中运行,每份样本会得到独特的指纹质谱图,经过判读后获得菌种及耐药信息。

核酸MALDI-TOF MS技术可以同时针对分枝杆菌的保守基因片段,例如16S rRNA、hsp65等基因的多态性进行设计,从而快速鉴定分枝杆菌菌种。同时,根据耐药相关的基因多态性进行设计,获得rpoB、katG、gyrA、erm(41)等分枝杆菌相关的耐药基因突变结果。常见的基于核酸扩增技术的结核分枝杆菌检测均基于IS6110、IS1081等位点进行扩增,选择其中的1个或2个,而核酸MALDI-TOF MS技术可以在此基础上考虑增加其他位点的多态性检测,例如内转录间隔区(internal transcribed space,ITS)、rpoB等基因,因此鉴定分枝杆菌的敏感度更高;而且由于有多基因结果的验证,可以在提高敏感度的同时,保证结核分枝杆菌检测的特异度。

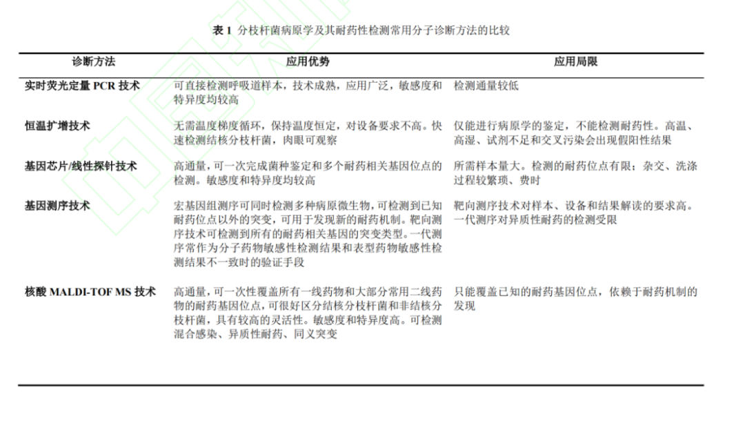
同时,在耐药性检测方面应用范围更广,几乎覆盖了目前常用的抗结核和抗NTM病的药物,检测针对性强、准确性高。在飞行时间质谱仪检测的过程中,从激光发射到信号接收检测只需几毫秒,因此在短时间内对数百例样本同时进行检测分析,具有高通量、快速、灵敏、高分辨率、低成本等特点,且不依赖于荧光探针等荧光类试剂,检测周期短于一代和二代测序,对少量样本也能进行多基因多位点检测。通过提取生物样本中的核酸分子继而进行特异性扩增,实现单个核苷酸碱基的直接鉴定,无需培养,实现快速诊断,可以满足临床早期诊断并指导治疗的需求。表1简要概括总结了常用分枝杆菌病原学及其耐药性鉴定的分子诊断方法的优劣势。





第二部分 

共识制定的过程

2022年3月,解放军总医院第八医学中心结核病医学部和《中国防痨杂志》编辑委员会依托中国医疗保健国际交流促进会结核病防治分会基础和临床学部组建《核酸基质辅助激光解吸电离飞行时间质谱技术在结核病和非结核分枝杆菌病诊断中的临床应用专家共识》专家组。

专家组成员必须满足以下条件:
(1)担任中国防痨协会专业分会或中国医疗保健国际交流促进会结核病防治分会委员或《中国防痨杂志》编委、通信编委;
(2)具有高级专业技术职称;
(3)从事结核病临床、检验和基础研究工作10年以上,具有丰富的相关工作经验,在结核病领域有较高的学术地位;
(4)自愿参加专家组,能够全程参加专家共识的讨论与制定,并积极提出自己的意见和建议。
专家组成员来自全国结核病专业诊疗机构,历时1年时间,对国内外核酸MALDI-TOF MS技术在结核病和NTM病诊断中的临床应用及进展进行了文献检索和复习,并对国内各地相关临床问题及应用经验进行了深入调查和相互沟通。虽然核酸MALDI-TOF MS技术作为一项新型技术在结核病和NTM病诊断中的临床应用研究较少,专家组多次召开专家讨论会,经过认真分析,反复论证,归纳总结,一致认为核酸MALDI-TOF MS技术在分枝杆菌菌种鉴定和耐药性快速检测方面具有较好的临床诊断价值和应用前景,最终达成一致意见,形成共识终稿。





第三部分 

核酸MALDI-TOF MS技术鉴定分枝杆菌菌种

及其耐药性

01

应用核酸MALDI-TOF MS技术鉴定分枝杆菌菌种

目前,核酸MALDI-TOF MS技术可鉴定结核分枝杆菌复合群8个亚种和40个NTM菌种及其亚种,合计48个分枝杆菌菌种和亚种(表2),几乎覆盖了临床上分枝杆菌病的所有常见致病菌,可以满足临床实现快速鉴定分枝杆菌菌种的要求,为临床医务人员提供诊断参考。另外,随着临床实践的逐步积累,核酸MALDI-TOF MS技术可根据临床上未来可能出现的菌种予以增加鉴定。

02

应用核酸MALDI-TOF MS技术检测分枝杆菌对常用药物的耐药性

根据WHO 2018年[40]和2021年[41]发布的耐药位点证据等级和我国发表的高质量文献[42,43,44],目前核酸MALDI-TOF MS技术可检测结核分枝杆菌4种一线抗结核药物(异烟肼、利福平、吡嗪酰胺和乙胺丁醇)和常用的二线抗结核药物(氟喹诺酮类、链霉素、阿米卡星、卡那霉素、卷曲霉素、乙硫异烟胺、丙硫异烟胺、对氨基水杨酸钠、环丝氨酸、氯法齐明、贝达喹啉、利奈唑胺)的耐药基因型;并可检测NTM大环内酯类和氨基糖苷类药物的耐药基因型,了解其耐药性(表3,4)。

03

应用核酸MALDI-TOF MS技术检测分枝杆菌耐药基因位点同义突变

基因突变一般包括错义突变、同义突变和无义突变 3 种类型,核酸MALDI-TOF MS 技术除可检测上述的错义突变外,目前还可检测到的结核分枝杆菌常见同义突变如表 5 所示。






第四部分 

应用核酸 MALDI-TOF MS 技术检测分枝杆菌病

临床适应证和送检时机

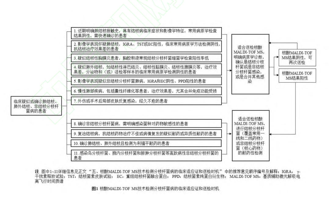
对可疑肺结核、肺外结核和 NTM 病患者的快速诊断和鉴别诊断,以及确诊结核病、NTM 病但治疗效果不理想患者的药敏检测,应尽早送核酸 MALDI-TOF MS 检测。见图 1。

推荐意见1:近期具有明确的肺结核密切接触史,咳嗽、咳痰超过2周,伴或不伴有咯血、胸痛、胸闷、气短等呼吸道症状和低热、盗汗、乏力、体质量减轻等全身中毒症状,临床常用结核病病原学检查结果为阴性,影像学检查存在肺部病变,需快速确诊的患者,建议送痰和支气管肺泡灌洗液进行培养的同时送核酸MALDI-TOF MS检测,可在1~2 d内快速鉴定病原菌以明确诊断。

推荐意见2:胸部影像学表现高度怀疑肺结核,γ-干扰素释放试验(interferon-gamma release assays,IGRA)阳性,结核菌素皮肤试验(tuberculin skin test,TST)强阳性或重组结核杆菌融合蛋白(EC;宜卡®)阳性,临床常用病原学检测阴性,诊断性抗结核治疗效果差,适合送MALDI-TOF MS检测,可快速明确诊断。

推荐意见3:疑似结核性胸膜炎患者,胸腔积液常规结核分枝杆菌细菌学检查阳性率低,建议按要求送胸腔积液进行核酸MALDI-TOF MS检测以提高病原学检出率。

推荐意见4:疑似肺外结核,如结核性脑膜炎、结核性淋巴结炎、骨关节结核、肠结核、结核性腹膜炎、泌尿生殖系统结核、结核性心包炎、皮肤结核等肺外结核患者,治疗效果差,分泌物和(或)活检、手术组织临床常用病原学检测阴性时,适合送核酸MALDI-TOF MS检测。

推荐意见5:胸部影像学表现高度疑似NTM肺病,尤其是IGRA阴性和EC皮肤试验阴性,TST阳性者,适合及早送痰和(或)支气管肺泡灌洗液进行核酸MALDI-TOF MS检测。

推荐意见6:慢性肺部疾病,包括肺囊性纤维化、支气管扩张、慢性阻塞性肺疾病、尘肺、肺间质纤维化、支气管哮喘、过敏性肺炎、变应性支气管肺曲霉菌病等患者,经规范性治疗效果差,尤其合并免疫功能受损,如艾滋病病毒(human immunodeficiency virus,HIV)感染/艾滋病(acquired immune deficiency syndrome,AIDS)和器官移植等长期服用免疫抑制剂的患者,高度怀疑并发肺结核或NTM肺病时,适合送核酸MALDI-TOF MS,以快速鉴定病原菌及其耐药性。

推荐意见7:对外伤或手术,包括医疗美容手术后出现局部皮肤反复感染,伤口经久不愈的患者,建议送伤口分泌物进行核酸MALDI-TOF MS,排除NTM感染。

推荐意见8:确诊NTM病,包括NTM肺病和肺外NTM病的患者,需要明确感染菌种对药物的敏感性,可进行核酸MALDI-TOF MS检测。

推荐意见9:复治肺结核和肺外结核,抗结核药物治疗效果不佳或者病情复发,高度怀疑耐药的患者,进行痰、分泌物、活检及手术组织表型和基因型药敏试验的同时,可送核酸MALDI-TOF MS进行耐药性检测;高度怀疑异质性耐药者,可在治疗过程中进行核酸MALDI-TOF MS耐药性检测跟踪。

推荐意见10:肺结核和肺外结核诊断明确,痰、分泌物和(或)活检、手术组织GeneXpert MTB/RIF检测利福平耐药的患者,建议送核酸MALDI-TOF MS检测结核分枝杆菌对其他一线和二线抗结核药物的耐药性。

推荐意见11:对于鸟分枝杆菌、胞内分枝杆菌和脓肿分枝杆菌等致病性NTM,建议送核酸MALDI-TOF MS进行耐药性检测;对于弱致病性的NTM,可根据送检样本来源、临床症状和影像学表现,决定是否进行核酸MALDI-TOF MS检测其耐药性。





第五部分 

标本的采集、运输、检测及实验室质量控制、

出具报告

临床上采集的生物标本类型和质量对检测结果及后续的临床诊断具有直接而显著的影响。不同类型的生物标本存在被污染的可能性,采样部位不同,因定植菌的影响也随之不同,因此会影响核酸MALDI-TOF MS检测结果的可信度。对不同类型临床标本的采集需建立标准规范的操作程序,尽量避免污染。

01

生物标本的采集

分枝杆菌病的主要标本类型为来自肺部的痰液、支气管肺泡灌洗液,同时胸腔积液、腹腔积液、心包积液、脑脊液、脓液、尿液、粪便、骨髓及手术组织、活检组织等均可进行核酸MALDI-TOF MS检测。但检测结果依赖于送检标本中分枝杆菌的含量,如痰液检测下限为30个菌落形成单位(colony forming units,CFU)/ml。对于NTM鉴定结果还需要考虑标本被污染或者是定植菌的可能。
(一)生物标本采集过程的注意事项

1.采集标本容器:收集临床标本的容器内需含有分枝杆菌灭活剂成分。
2.采集标本信息:收集标本的容器上应标注患者信息、标本类型、送检科室等信息。送检标本应有送检申请表,填写受检者信息,包括编码、采样日期、个人基本信息、标本类型、采样单位等。采样人员在采样前及采样后均需仔细核对受检者信息。
3.采集标本前:采集标本之前须知晓患者是否在近期服用抗菌药物,尽量在抗菌药物使用之前采集标本。
4.采集标本时:不同类型的生物标本采集,必须由经过培训且考核合格的专业人员进行规范操作,严格执行无菌操作,避免标本污染;对高度怀疑分枝杆菌病者,建议送检2份以上同类型或不同类型的样本;其他肺外结核样本最好采集自病灶处;呼吸道样本采集必须采取适当的感染控制预防措施,包括个人防护措施等。
5.采集标本后:采集后的样本应该在24 h内进行灭活保存处理。

推荐意见12:生物标本采集必须由专业人员执行,采取适当的感染控制措施;收集标本的专用容器上应注明患者及标本的详细信息;对高度怀疑分枝杆菌病者,建议采集2份以上同类型或不同类型的样本;采集后的样本应该立即送检,否则须放在4℃冰箱暂存且在24 h内进行灭活处理。

(二)不同类型临床生物标本采集时的注意事项

1. 痰液:需3~5 ml。最好采集清晨痰或夜间痰。合格的痰标本应是患者深呼吸后,由肺部深处咳出的分泌物,包括干酪痰、血痰、黏液痰,唾液或口水为不合格痰标本。对于不合格痰标本,应重新采集。但若患者无法自行咳痰或者无痰、少痰,可通过诱导(浓氯化钠溶液雾化诱导排痰)获得深部痰,也可通过吸痰器从气道采集。采集样本后应立即送检,实验室收到样本后应即刻进行质量检查和处理等,如不能立即检查,应暂放在4℃冰箱且在24 h内进行灭活保存处理。

2. 支气管肺泡灌洗液:需>15 ml。通过纤维支气管镜接近病灶处,用等渗氯化钠溶液分次注入,立即负压吸引回收,弃去首次灌洗液,以减少污染。收集2~3次回收的支气管肺泡灌洗液至少15 ml送检。如果回收的支气管肺泡灌洗液超过15 ml,将支气管肺泡灌洗液放在桌面上静置沉淀片刻后,留取15 ml下层液体,在密封状态下摇匀后,转移至采样管中,以封口膜密封管口,装入密封袋中送检。若灌洗液没有及时转移到采样管,须放在4℃冰箱暂存且在24 h内进行灭活保存处理。

3. 积液型样本:比如胸腔积液、腹腔积液、心包积液、关节腔积液等样本的留取量及处理方法同支气管肺泡灌洗液。

4. 尿液:需50 ml。留取尿液样本前一晚尽量少饮水,取清洁容器收集清晨第一次全部尿液或24 h尿液沉淀。

5. 粪便:需取体积至少为黄豆粒大小的新鲜粪便,或者稀便至少为3~5 ml。
6. 组织类样本:需取体积至少为5 mm3的新鲜或石蜡包埋的组织标本。
7. 其他类型样本:脑脊液样本需留取至少5 ml;脓液需留取1~2 ml;咽拭子和分泌物拭子需留取2份拭子。

推荐意见13:不同类型的临床生物标本采集量不同。采集液体类标本应静置,取下层沉淀物至采样管中,装入密封袋中送检;对于固体标本和组织类标本,最好采集新鲜病灶处样本立即送检,必要时可采集石蜡包埋的组织标本进行进一步检测。

02

生物标本的运输和保存

标本的运输和保存需遵循《病原微生物实验室生物安全管理条例》[45]和《可感染人类的高致病性病原微生物菌(毒)种或样本运输管理规定》[46]。
1. 生物标本的运输:需申请获得《可感染人类的高致病性病原微生物菌(毒)种或样本准运证书》。运输生物标本的容器或包装材料应达到国际民航组织《危险物品安全航空运输技术细则》规定的A类包装标准[47],并印有卫生部门规定的生物危险标签、标识、运输登记表、警告用语和提示用语。运输过程应有专人护送,护送人员不得少于2名,且需接受过相关的生物安全知识培训。运输前应仔细检查容器和包装是否符合安全要求,标签及标本登记表是否完整无误,运输采取冷链运输,送达后包装的开启须在符合生物安全规定的场所中(生物安全级别2级及以上)进行标本前处理及核酸提取。
2. 生物标本的保存:收到的生物标本尽可能当天处理,完成核酸的抽提;无法当天处理的,可暂冻在―20℃冰箱保存,次日及时处理。对于未用完的核酸样本或者临床标本可长期保存于―80℃冰箱。根据生物样本管理方法命名并保存样本,以便于未来追溯。要避免标本的反复冻融,一般不得超过3次。

推荐意见14:标本的运输和保存需遵循生物安全管理规定,符合安全要求。妥善保存未用完的核酸样本或者临床标本,建议根据生物样本管理方法命名并保存样本,以便于未来追溯。

03

样本的核酸MALDI-TOF MS检测

1. 样本前处理:结核病属于乙类传染病,生物样本具有潜在的传染性,在样本处理前需采取必要的防护措施,即使是装在具有灭活剂的管里也必须在二级生物安全实验室中的生物安全柜中操作。对于痰液等黏性较高的生物标本,需要进行液化处理。分枝杆菌细胞壁厚且含大量脂质,需进行破壁处理,目前,样本前处理采取的是锆珠振荡破碎法破碎细菌,后续流程主要有离心和过滤等步骤。实验室应建立标准操作流程(standard operation procedure,SOP)。
2. 核酸提取:实验室必须建立完整的核酸提取流程,严格防控外源核酸的污染,操作人员须进行核酸提取操作的培训,规范化操作。首先对选取的核酸提取试剂盒进行验证,确保核酸提取的纯度和浓度,对每次提取的核酸样本进行定量纯度的检测,确保能满足后续实验要求,一般不得低于5 ng/µl。每批次实验都应包括内参照、阳性对照和阴性对照,以评估每批次样本中是否存在操作或环境带来的污染等异常。

3. PCR反应和延伸反应:多重聚合酶链反应(polymerase chain reaction,PCR)后进行虾碱性磷酸酶(shrimp alkaline phosphatase,SAP)反应,产物延伸后进行脱盐处理。

4. 质谱分析:采用纳米分配器将以上PCR产物点在金属板芯片上,放入飞行时间质谱仪进行检测和分析。实验室应安排专门的医学人员对耐药基因每个变异进行人工审核,后期需定期统计分析检测效率、准确性并进行及时的优化与更新。根据最新的研究信息和我国的耐药基因特点,进行耐药基因和耐药位点的补充和调整。

04

质量控制

实验室必须建立严格的质量控制,严格评估是否存在操作或环境带来的污染。每一步都需要进行质量检验,尽可能将人为污染降到最低。PCR反应之后的每一步都需要加阴性对照和阳性对照。必须定期进行室内质量控制和室间质量控制管理。

推荐意见15:样本前处理、核酸提取、PCR反应和质谱分析,每一步都需要进行质量检验,PCR反应和质谱分析需要设置阴性对照和阳性对照。要定期进行室内质量控制和室间质量控制。

05

出具报告

1.出具报告要求:病原检测报告需要符合《医疗机构临床实验室管理办法》[48]和《医学检验实验室基本标准和管理规范(试行)》[49]对检测报告的要求,列出患者信息、临床初步诊断、标本种类及编号、检测方法、检测项目、检测结果、检测机构与报告人信息等内容。检测报告需要有严格的发放和审核流程,以确保报告的及时、有效、正确和完整。
2.出具报告需要列出的参数:生物标本中提取核酸的浓度、利用定量聚合酶链反应(quantitative polymerase chain reaction,qPCR)法初步评估分枝杆菌在生物标本总核酸中的丰度。涉及到分枝杆菌耐药检测,需列出项目覆盖的所有检测耐药基因的位点信息,以及相应的检测核苷酸的结果,同义突变类型需标明,存在异质性耐药的需标注;根据WHO的耐药基因目录文件,评估检测到的突变位点可能导至的耐药水平等级。在出具耐药检测结果时,应指出相应耐药水平,以更好地指导临床医生用药。
3.出具报告的内容:应用核酸MALDI-TOF MS技术检测分枝杆菌菌种及其耐药性完整的项目包含分枝杆菌菌种鉴定,以及分枝杆菌对一线药物和二线药物的耐药基因位点的检测。包括结核分枝杆菌复合群中的具体亚种;针对治疗结核病的一线药物(利福平、异烟肼、乙胺丁醇和吡嗪酰胺)及二线药物(链霉素、对氨基水杨酸钠、环丝氨酸、利奈唑胺、氟喹诺酮类、乙硫异烟胺、丙硫异烟胺、阿米卡星、卡那霉素、卷曲霉素、氯法齐明和贝达喹啉)耐药基因突变检测结果;针对治疗NTM病的核心药物(大环内酯类和氨基糖苷类)耐药基因检测结果;针对上述药物的耐药基因突变情况;附件里包含具体的检测基因名称、检测位点、野生型位点核苷酸、检测到的位点核苷酸。核酸MALDI-TOF MS技术检测分枝杆菌的耐药相关基因位点会根据最新研究结果并根据我国的实际情况进行不断更新扩充,出具的报告中也会呈现相应扩充。

推荐意见16:病原检测报告信息必须完整准确,尤其要对患者信息、检测标本、检测参数进行严格审核才能出具报告;在出具耐药检测结果时,应指出相应耐药水平程度,以更好地指导临床医生用药。





第六部分 

临床结果判读

01

结核病诊断

应用核酸MALDI-TOF MS技术检测结核分枝杆菌复合群是实现临床快速诊断结核病强有力的辅助工具,可提供临床医生早期精准诊断和治疗参考。临床医生在诊断肺内外结核病时,须根据核酸MALDI-TOF MS检测结果,结合患者的流行病学史、临床表现、影像学特征、实验室检查等进行综合分析做出判断。对于阴性结果,尤其是一次呼吸道样本结果,不能排除结核病的诊断时,可根据临床情况和患者意愿,提供多次样本送检进行核酸MALDI-TOF MS检测以提高检出率。对于阳性结果,可进一步进行耐药性检测。

推荐意见17:对于呼吸道样本,核酸MALDI-TOF MS检测结果为结核分枝杆菌阳性者,可进一步参考《WS 288—2017肺结核诊断》[50]做出综合判断。对于经核酸MALDI-TOF MS检测为阴性而临床高度怀疑结核病者,可根据患者意愿,再次送样本进行核酸MALDI-TOF MS检测,以提高检出率。

推荐意见18:对于非呼吸道标本,如脑脊液、胸腔积液、心包积液等各种体液样本,核酸MALDI-TOF MS检测结果为结核分枝杆菌阳性,则具有较好的临床诊断价值,优先考虑肺外结核的可能。

推荐意见 19:对于鉴定为结核分枝杆菌复合群感染的患者,进一步进行一线和二线抗结核药物的耐药性检测,可实现快速诊断的目的,尽早提供精准的个体化治疗方案,有利于控制结核分枝杆菌尤其是耐药结核分枝杆菌的进一步传播

02

NTM 病的诊断

核酸MALDI-TOF MS检测结果为NTM阳性,还需要关注样本类型和具体的NTM菌种。NTM在自然界中普遍存在,大部分来源于土壤和水源等环境,对容易引起污染而非致病性的NTM菌种,如嗜血分枝杆菌、产黏液分枝杆菌、不产色分枝杆菌及土分枝杆菌等,要根据临床信息综合评定检测结果。虽然目前已有报道的NTM菌种及亚种近250种,临床上与致病相关的并不是很多。我国常见的致病NTM包括胞内分枝杆菌、鸟分枝杆菌、脓肿分枝杆菌、堪萨斯分枝杆菌和蟾蜍分枝杆菌等。建议对致病NTM的检测结果,在排除操作污染或环境污染可能性的前提下,出具具体菌种报告,可进一步参考2007年美国胸科学会(ATS)/美国传染病协会(IDSA)规定的NTM肺病诊断的临床和微生物学诊断标准[51],以及国内《非结核分枝杆菌病诊断与治疗指南(2020年版)》[52]做出综合判断。

推荐意见20:针对痰液样本,建议送检2次分开采集的样本,结果为同一种NTM菌种才能做出诊断。

推荐意见21:针对支气管肺泡灌洗液样本,结果为阳性即可做出诊断。不同临床样本所得到的结果,其临床意义有所不同,来自血液、淋巴结、骨髓、肝脏、肾脏等非开放无菌来源的样本检出NTM往往意味着致病菌,而呼吸道、尿液样本检出的NTM,需要排除污染或定植菌的可能。

03

耐药性诊断

应用核酸MALDI-TOF MS可检测常用一线、二线抗结核药物和抗NTM核心药物的耐药基因位点。推荐对鉴定出的结核分枝杆菌和与临床致病密切相关的NTM菌种均需要进行进一步的耐药基因位点的检测,预测分析分枝杆菌的耐药性。耐药位点的检出个数与生物标本中分枝杆菌的量及提取的核酸浓度密切相关,以qPCR检测结果的循环阈值(cycle threshold,Ct)来评估。Ct值在36以上时,表明样本中分枝杆菌量较少,耐药相关基因突变会出现漏检的现象,建议重新采样送检进行进一步检测以提高耐药位点检出率。
(一)对常用抗结核药物耐药基因检测结果的判读

1. 利福平:利福平耐药突变主要集中在rpoB基因上的81 bp利福平耐药决定区(rifampicin resistance determination region,RRDR),占临床耐药菌株的95%以上[53]。应用核酸MALDI-TOF MS技术能够检测出RRDR上的所有突变位点,以及RRDR以外的常见位点I592F[54],能较全面地预测利福平耐药性,且与表型药敏试验结果和临床耐药诊断具有很好的一致性。同时,核酸MALDI-TOF MS检测的结果会提示低水平耐药还是高水平耐药。如I592F位点引起的利福平耐药通常是低水平耐药,常被表型药敏试验检测所遗漏[53]。

2. 异烟肼:异烟肼耐药突变主要集中在katG、inhA和oxyRC-ahpC操纵子。katG基因突变占临床耐药菌株的50%~70%,inhA基因突变占临床耐药菌株的10%~35%[55,56]。目前,应用核酸MALDI-TOF MS技术可检测katG和inhA基因的常见突变位点,能很好地预测异烟肼耐药,与临床耐药存在较高的一致性。对于异烟肼耐药结核病,可根据检测到的突变基因型选择用药,当仅检测到inhA突变时,考虑为INH低水平耐药,可以综合考虑加大异烟肼剂量,而当检测到katG突变时,考虑为INH中、高水平耐药,建议停用异烟肼[57,58]。检测报告中予以相应提示,供临床医生参考。

3. 乙胺丁醇乙胺丁醇耐药突变主要发生于embB基因。编码1098个氨基酸的阿拉伯糖基转移酶,涉及到的耐药位点包括306位密码子ATG和406位密码子GGC,可检测70%以上的乙胺丁醇耐药。临床上,embB的306和406位点的一些突变也出现在乙胺丁醇敏感型菌株中,这可能是临床表型药敏试验检测结果存在不稳定性、可重复性差所导至的[59,60]。WHO不推荐乙胺丁醇进行表型药敏试验检测[61]。

4. 吡嗪酰胺:吡嗪酰胺耐药突变主要集中在pncA基因,占临床耐药菌株的72%~98%。吡嗪酰胺的耐药位点较为特殊,几乎平均分布于pncA整个基因上,pncA全长561 bp,有60多个突变位点,耐药类型多样,包括突变(约43个)、插入(约7个)和缺失(约12个),有些位点已被证实与耐药无关[62]。临床表型药敏试验存在可重复性差的问题。研究发现,pncA57CAC和pncA启动子区域A-11G是较为常见的耐药突变位点[42]。如果核酸MALDI-TOF MS检测到突变,提示该菌株很可能存在吡嗪酰胺耐药;如果没有检测到突变,可结合临床治疗效果综合判定,也可进一步对pncA基因进行基因测序加以确认。

5. 氟喹诺酮类药物:氟喹诺酮类耐药突变主要集中在gyrA和gyrB基因。应用核酸MALDI-TOF MS可检测gyrA基因绝大多数耐药位点,以及gyrB基因上的常见耐药位点,能很好地预测氟喹诺酮类耐药,与临床表型耐药具有较高的一致性。若检测到gyrAA90V突变,大剂量的莫西沙星仍有一定的杀菌活性[63]。根据人群药代动力学模型提示,引起低水平耐药的基因突变菌株,如gyrAA90V突变,加大莫西沙星剂量仍可以发挥治疗效果,但是加大左氧氟沙星和氧氟沙星剂量无效;而引起高水平耐药的基因突变菌株,如gyrA的G88C、D94N和D94G突变,加大任意一种氟喹诺酮类药物均无效[64]。检测报告中可提示“供临床医生参考”。

6. 乙硫异烟胺/丙硫异烟胺:乙硫异烟胺/丙硫异烟胺的耐药突变主要集中在inhA启动子区域和ethA基因。inhA基因启动子区域,涉及到的位点同异烟肼;ethA基因耐药位点散在分布[65]。研究表明,如果设计增加ethA基因,虽然可增加乙硫异烟胺/丙硫异烟胺的耐药检测敏感度,但特异度下降[66]。另外,乙硫异烟胺/丙硫异烟胺的表型药敏试验检测缺乏充分的可重复性,与基因型药敏试验结果一致性较差,故目前核酸MALDI-TOF MS技术并未用于检测ethA基因的耐药位点。如果MALDI-TOF MS检测到inhA启动子突变,提示该菌株很可能存在耐药,而且乙硫异烟胺/丙硫异烟胺的耐药水平高[42];而表型药敏试验检测结果若为敏感,可结合病原学检查综合判读,也可考虑重复实验或用其他方法检测。

7. 贝达喹啉/氯法齐明:这两种药物的耐药突变主要发生于mmpR(Rv0678),该基因突变往往导至结核分枝杆菌对贝达喹啉和氯法齐明的外排增多,导至氯法齐明耐药和贝达喹啉部分耐药。贝达喹啉在耐药结核病中的耐药率较低,根据已有报道,在1.0%~7.16%之间[43,67,68],其耐药机制复杂,涉及几个基因(mmpR、atpE、pepQ和Rv1979)的多种突变,临床最为流行的是mmpR基因突变,atpE突变只占小部分。来自重庆的一项研究显示,贝达喹啉耐药菌株只发现mmpR突变,其余的耐药菌株未找到相关已知基因的突变[68],因此存在其他机制导至贝达喹啉耐药,预测耐药效果不佳。氯法齐明在耐药结核病中的耐药率约为6.65%[43],耐药相关基因有mmpR、Rv1979c、Rv2535c和Rv1453,其中mmpR突变是导至氯法齐明耐药的主要机制[69],同样存在未鉴定的机制导至氯法齐明耐药,预测耐药效果不佳。目前,应用核酸MALDI-TOF MS检测mmpR(Rv0678)基因193G和466C位点突变与临床耐药高度一致。其中,贝达喹啉作为耐药结核病治疗方案中的A组药物,建议对耐药结核病患者尽早进行贝达喹啉的耐药性检测,若为敏感,应尽早使用贝达喹啉,可减少利福平耐药结核病/耐多药结核病的相关死亡和治疗失败率[70]。氯法齐明作为耐药结核病治疗方案中的B组药物,建议在决定使用该药治疗之前进行药敏检测以防止用药不当产生的不良反应[71]。

8. 利奈唑胺:利奈唑胺耐药突变主要发生在rplC,应用核酸MALDI-TOF MS可检测常见突变位点,与临床耐药高度一致。利奈唑胺在耐多药结核病中的耐药率约为3.84%[43]。如果发生rplC基因突变,MIC通常增加4~32倍。若检测到突变,提示该菌对利奈唑胺极大可能是耐药的,与治疗失败相关,目前可预测约75%的表型耐药临床株[72]。对于耐药结核病,尤其是准广泛耐药结核病(pre-extensive drug-resistant tuberculosis,Pre-XDR-TB)患者,接受利奈唑胺治疗的效果比未接受利奈唑胺治疗的效果好[73]。

9. 环丝氨酸:目前对于环丝氨酸的临床临界浓度没有统一的标准。我国研究者通过对100多例临床菌株进行最低抑菌浓度(minimum inhibitory concentrations,MIC)分析和全基因组测序分析相关耐药基因突变,提出BACTEC MGIT 960体系中的流行病学临界浓度为16 mg/L[74]。大部分环丝氨酸耐药的临床菌株集中在alr和ald基因。WHO的耐药突变基因目录中尚未纳入环丝氨酸的耐药基因,同时WHO也不推荐对环丝氨酸进行常规表型药敏试验检测。目前,应用核酸MALDI-TOF MS检测alr和ald基因上的常见耐药位点用于预测环丝氨酸耐药性,会存在一部分漏检。若检测到突变,提示该菌株对环丝氨酸耐药的可能性极大。

10. 对氨基水杨酸钠:对氨基水杨酸钠耐药突变主要发生在folC和thyA,临床上以folC占多数。WHO的耐药突变基因目录中尚未纳入对氨基水杨酸钠的耐药基因,同时也不推荐对其进行常规表型药敏试验检测。目前,根据我国研究者发表的临床数据[75,76],应用核酸MALDI-TOF MS检测folC和thyA两个基因的常见突变位点用于预测对氨基水杨酸钠的耐药性,会存在一部分漏检。若检测到突变,提示该菌株对对氨基水杨酸钠耐药的可能性极大。

11. 注射类药物(链霉素、卡那霉素、阿米卡星、卷曲霉素):链霉素耐药突变主要集中在rpsL基因,占临床耐药菌株的80%;还有少数突变发生于rrs基因。目前,应用核酸MALDI-TOF MS检测rpsL43位和88位密码子,与临床耐药性有很好的一致性,若检测到突变,则提示该菌很可能对链霉素高水平耐药[42];阿米卡星耐药突变主要集中在rrs基因,占临床耐药菌株的85%以上,通过核酸MALDI-TOF MS检测rrs的两个位点(1401、1484),与临床耐药的一致性高;卡那霉素耐药突变主要集中在rrs和eis启动子区域,通过核酸MALDI-TOF MS检测rrs的3个位点(1401、1402、1484)和eis启动子区位点与临床耐药高度一致;卷曲霉素耐药突变也主要是rrs,通过核酸MALDI-TOF MS检测rrs的3个位点(1401、1402、1484)与临床耐药高度一致,若检测到突变,则提示该菌很可能对卷曲霉素耐药。

推荐意见22:对于确定的结核分枝杆菌感染者,建议送核酸MALDI-TOF MS检测上述几种常见药物的耐药性,以提供快速而全面的预测判断,尽早给予个体化精准治疗。其中,一线抗结核药物利福平和异烟肼的耐药基因突变检测可很好地预测耐药性。其他大部分药物也可检出绝大部分临床常见耐药突变类型,可以较好地预测耐药性。

推荐意见23:对于强烈怀疑对吡嗪酰胺耐药的菌株,不推荐送核酸MALDI-TOF MS检测,必要时可以对整个pncA基因进行测序分析。

推荐意见24:对于怀疑对氟喹诺酮类药物耐药的菌株,可以送核酸MALDI-TOF MS检测,若检出耐药基因突变,很可能该菌株对氟喹诺酮类药物耐药;如果未检测到突变,也不能排除耐药的可能性。

(二)对于部分抗NTM药物的耐药基因与耐药位点结果判读
1. 大环内酯类药物(克拉霉素和阿奇霉素):NTM对这类药物的耐药突变主要集中在rrl和erm两个基因,通过核酸MALDI-TOF MS检测rrl2058位和2059位碱基突变[77,78]与临床耐药高度一致。而脓肿分枝杆菌和博莱分枝杆菌存在诱导型耐药的现象[79],与erm(41)编码的甲基转移酶相关,野生型erm(41)可诱导这两种NTM对大环内酯类药物产生耐药,当erm(41)的28T突变为28C时,这种诱导功能将不复存在,使得这两种NTM对大环内酯类敏感。目前,通过核酸MALDI-TOF MS检测这个位点,可以预测脓肿分枝杆菌和博莱分枝杆菌对大环内酯类的诱导型耐药。若检测到rrl突变,对于鸟分枝杆菌复合群感染疾病具有重要意义,可指导治疗。

2. 氨基糖苷类(阿米卡星、卡那霉素和庆大霉素):NTM对这类药物的耐药突变主要集中在rrs基因,目前,应用核酸MALDI-TOF MS检测rrs1406、1408和1409位碱基突变与临床耐药高度一致[80]。若未检测到突变,提示这些药物可以治疗大环内酯类耐药的鸟分枝杆菌复合群肺病,建议使用吸入式阿米卡星治疗严重或对大环内酯类耐药的鸟分枝杆菌复合群肺病。

推荐意见25:对于检测出鸟分枝杆菌、胞内分枝杆菌、脓肿分枝杆菌各亚种、堪萨斯分枝杆菌、蟾蜍分枝杆菌等跟临床疾病密切相关的NTM,建议送核酸MALDI-TOF MS检测大环内酯类和氨基糖苷类药物的耐药性。

推荐意见26:对于检测出弱致病性的与临床疾病不相关的NTM,可根据临床症状和影像学表现决定是否送核酸MALDI-TOF MS检测其耐药性。

(三)对于异质性耐药、同义突变的检测结果判读
异质性耐药现象是一个不容忽视的问题。传统意义上,异质性耐药是指同一份样本中耐药型菌株和敏感型菌株共存的现象。通过传统的基于培养的稀释法可检测出1%的耐药菌株(吡嗪酰胺除外,为10%),是目前检测异质性耐药较为敏感的方法。随着分子诊断技术的开发引进及广泛应用,异质性耐药从基因型角度有了更新的定义,是指同一份样本中野生型和各种耐药型基因序列共存的现象[81]。越来越多的研究报道了结核病患者样本中的结核分枝杆菌存在异质性耐药的现象[82,83,84,85,86],这往往会导至基因型检测结果和表型检测结果不一致,准确诊断不及时,错误用药,甚至更多耐药菌株的产生及流行。核酸MALDI-TOF MS技术对异质性耐药具有较高的敏感度,能检测出1%的耐药菌[87]。
同义突变是指基因突变并未引起编码的氨基酸改变,不导至耐药的情况。传统分子检测方法中同义突变的错误判读会导至耐药假阳性的诊断,而核酸MALDI-TOF MS检测会在报告中指出该突变为同义突变(表3),可能不会导至耐药。例如rpoB基因513位密码子CAA突变为CAG,突变型密码子所编码氨基酸与野生型相同,利福平作用的靶蛋白未改变,为同义突变,不产生耐药;如gyrA基因90位密码子GCG突变为GCA,编码的氨基酸与野生型相同,均为丙氨酸,为同义突变,仍可使用氟喹诺酮类药物进行治疗。

推荐意见27:核酸MALDI-TOF MS检测可发现异质性耐药和同义突变,应结合临床治疗效果及时调整药物,优化治疗方案,提高诊治水平。





第七部分 

总结

目前,核酸MALDI-TOF MS技术在结核病和NTM病诊断中应用的相关文献较少。随着核酸MALDI-TOF MS技术的持续更新优化、临床应用经验的不断积累及临床数据的不断增加,核酸MALDI-TOF MS技术对各类结核病和NTM病的诊断及耐药性的诊断价值将会逐渐被认识,本共识中的观点也将会不断完善。随着对分枝杆菌,尤其是结核分枝杆菌耐药基因及位点的不断深入研究,核酸MALDI-TOF MS检测也会不断增加新的耐药基因和耐药位点。希望本共识能帮助临床医生科学合理地应用核酸MALDI-TOF MS技术,提高结核病和NTM病的诊断、鉴别诊断及其耐药性的诊断水平。

执笔者 梁建琴 吴雪琼 安慧茹

文章来源:《中国防痨杂志》网络首发论文  排版:康黎医学

作者:梁建琴,吴雪琼,安慧茹

DOI:10.19982/j.issn.1000-6621.20230113

声明:
1、凡本网注明“来源:小桔灯网”的所有作品,均为本网合法拥有版权或有权使用的作品,转载需联系授权。
2、凡本网注明“来源:XXX(非小桔灯网)”的作品,均转载自其它媒体,转载目的在于传递更多信息,并不代表本网赞同其观点和对其真实性负责。其版权归原作者所有,如有侵权请联系删除。
3、所有再转载者需自行获得原作者授权并注明来源。

最新评论

关闭

官方推荐 上一条 /3 下一条

客服中心 搜索 洽谈合作
返回顶部