立即注册找回密码

QQ登录

只需一步,快速开始

微信登录

微信扫一扫,快速登录

搜索
小桔灯网 门户 资讯中心 技术杂谈 查看内容

伴随诊断的主要基因检测方法!

2023-5-2 17:01| 编辑: mango524| 查看: 2344| 评论: 0|来源: IVD资讯

摘要: 在伴随诊断所用检测技术中,PCR、NGS、FISH 是目前市场上应用最广泛的技术,其各有优劣,在各大伴随诊断企业中均有分布。

伴随诊断需要通过对样本进行基因测序等分析手段进行药物受体作用位点的确定,目前常用样本类型为组织以及体液。

对组织进行分子分析的技术称为组织活检,具体是指应诊断、治疗的需要,从患者体内切取、钳取或穿刺取出病变组织,对其进行分子分析。

对肿瘤伴随诊断来说,肿瘤组织活检是获取肿瘤 DNA 的金标准。对液体进行分析的技术称为液体活检,具体是指通过对患者的体液中的分析物(CTC、cfDNA、ctDNA 等)进行分子分析,以指导患者的个性化治疗及预后。

组织活检与液体活检技术优缺点对比

从临床应用上看,组织活检与液体活检各有优劣。虽然目前基于液体活检的肿瘤伴随诊断近年来处于蓬勃发展之中,但并非意味着其已经能取代组织活检技术,两者合作互补或许能大大提高诊断效率,减少过度治疗。随着液体活检技术不断发展,未来基于液体活检的肿瘤伴随诊断或将进一步替代组织活检技术,成为伴随诊断检测的主力军。

伴随诊断主要基因测序方法

伴随诊断是通过基因测序等手段进行药物受体作用位点的确定,随着靶向药的应用推广,伴随诊断逐步确立起指导治疗的重要地位。在伴随诊断所用检测技术中,PCR、NGS、FISH 是目前市场上应用最广泛的技术,其各有优劣,在各大伴随诊断企业中均有分布。

(一)PCR

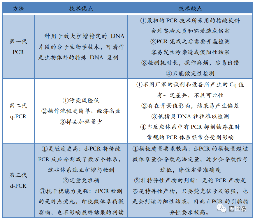
PCR(聚合酶链式反应)是一种用于放大扩增特定 DNA 片段的分子生物学技术,可以看作是生物体外的特殊 DNA 复制,其最大特点是能将微量的 DNA 大幅增加。在存在DNA模板、引物、dNTPs、适当缓冲液 (Mg2+) 的反应混合物中,在热稳定 DNA 聚合酶的催化下,对一对寡核苷酸引物所界定的核酸片段进行扩增,这种扩增是以模板 DNA与引物之间的变性、退火、延伸三步反应为一个周期,循环进行,使目标 DNA 片段得以扩增。

普通 PCR 原理图

最初的普通 PCR 技术只能通过对靶基因进行扩增,然后采用琼脂糖凝胶电泳对产物进行分析,实现简单的定性分析,这是第一代 PCR。鉴于(1)第一代 PCR 采用的核酸燃料对实验人员及环境造成较大伤害,(2)PCR 完成之后开盖检测易污染造成假阳性结果,(3)检测耗时长且操作麻烦易出错及(4)只能做定性检测,二代 PCR 得以发展并成为目前国内 PCR 技术主流。第二代 PCR 就是荧光定量 PCR 技术(Real-Time PCR),也叫做 qPCR, 是指通过应用荧光染料或荧光标记的特异性探针(如 Taqman Probe),在 PCR 反应体系中加入荧光基团对聚合酶链反应产物进行标记跟踪,实时监控反应过程,结合软件对荧光信号进行分析,实现基因检测的定性和定量分析。qPCR 常用于传染病病原体检测,疾病耐药基因研究,药物疗效考核,遗传疾病诊断。随着反应循环次数的增加,被扩增目的基因片段呈指数增长,通过实时检测对应的随扩增而变化荧光信号强度,求得 Ct 值,利用已知模板浓度的标准品作对照,即可得出待测标本目的基因数。由于 rPCR 定量过程通过 Ct 值间接反映,因此称为第二代 PCR。

实时荧光定量 PCR 原理图

应用荧光染料:SYBR green:在 PCR 反应体系中,加入过量 SYBR 荧光染料,SYBR 荧光染料特异性地掺入 DNA 双链后,发射荧光信号,而不掺入链中的 SYBR 染料分子不会发射任何荧光信号,从而保证荧光信号的增加与 PCR 产物的增加完全同步。 

应用特异标记探针:Taqman Probe:PCR 扩增时在加入一对引物的同时加入一个特异性的荧光探针,该探针为一寡核苷酸,两端分别标记一个报告荧光基团和一个淬灭荧光基团。探针完整时,报告基团发射的荧光信号被淬灭基团吸收;PCR 扩增时,Taq酶的 5’-3’外切酶活性将探针酶切降解,使报告荧光基团和淬灭荧光基团分离,从而荧光监测系统可接收到荧光信号,即每扩增一条 DNA 链,就有一个荧光分子形成,实现了荧光信号的累积与 PCR 产物形成完全同步。

荧光染料 VS 荧光探针

随着 PCR 系统的进一步发展已经对检测,一种具备较高灵敏度和特异性的数字PCR 技术开始被广泛应用于肿瘤临床检测和科学研究中。数字PCR(Digitai PCR,dPCR)是一种新兴的核酸检测技术,通过将每个核酸分子分配到一个独立的空间内,避免选择性扩增对扩增结果的干扰,可实现核酸模板绝对定量、稀有突变检测、拷贝数变异、DNA 甲基化、基因重排等检测功能。由于数字 PCR 可以实现直接定量分析,被称为第三代 PCR。

数字 PCR 原理图

通过稀释样品 DNA 到对应的检测孔中,经过 PCR 扩增之后,向每个孔里加入特异性荧光探针与产物杂交,然后直接计数样本中突变型和野生型等位子的数量。dPCR 常用于大量正常细胞群中检测少数含突变的细胞,主要应用于突变分析、等位基因缺失、混杂 DNA 的癌症检测等等。

三代 PCR 的技术优劣

(二)NGS

NGS(高通量测序技术)是指通过模板 DNA 分子的化学修饰,将其锚定在纳米孔或微载体芯片,利用碱基互补配对原理,在 DNA 聚合酶链反应或 DNA 连接酶反应过程中,通过采集荧光标记信号或化学反应信号,实现碱基序列的解读,一次性可完成几十万至上百万序列的测定。 

NGS 是基于 PCR 和基因芯片发展而来的 DNA 测序技术。一代测序为合成终止测序,而二代测序开创性的引入了可逆终止末端,从而实现边合成边测序。二代测序在 DNA复制过程中通过捕捉新添加的碱基所携带的特殊标记(一般为荧光分子标记)来确定DNA 的序列。 

目前高通量测序的主要平台代表有罗氏公司(Roche)的 454 测序仪(Roch GS FLX sequencer),Illumina 公司的 Solexa 基因组分析仪(Illumina Genome Analyzer)和 ABI的 SOLiD 测序仪(ABI SOLiD sequencer)。

主流 NGS 测序平台技术原理、特点及适用范围

由于在二代测序中,单个 DNA 分子必须扩增成由相同 DNA 组成的基因簇,然后进行同步复制,来增强荧光信号强度从而读出 DNA 序列;而随着读长增长,基因簇复制的协同性降低,导至碱基测序质量下降,目前二代最长的读长是 Miseq 的 600bp。二代测序适合扩增子测序(例如 16S、18S、ITS 的可变区),而基因组、宏基因组 DNA 则需要使用鸟枪法打断成小片段,测序完毕后再使用生物信息学方法进行拼接。

NGS 原理图

(三)FISH

FISH(荧光原位杂交)是一种广泛被临床认可的检测基因拷贝数变化的方法,如果被检测的染色体或 DNA 纤维切片上的靶 DNA 与所用的核酸探针是同源互补的,二者经变性-退火-复性,即可形成靶 DNA 与核酸探针的杂交体,将核酸探针的某一种核苷酸标记上报告分子如生物素、地高辛,可利用该报告分子与荧光素标记的特异亲和素之间的免疫化学反应,通过荧光显微镜镜检,对待测 DNA 进行定性、定量或相对定位分析,FISH 技术可用来检测基因扩增、缺失及重排,如用于已知基因或序列的染色体定位、未克隆基因或遗传标记及染色体畸变的研究。

FISH 原理图

FISH 技术优势有:

①荧光试剂和探针经济、安全;

②探针稳定,一次标记后可在两年内使用;

③实验周期短、能迅速得到结果、特异性好、定位准确;

④FISH 可定位长度在 1kb 的 DNA 序列,其灵敏度与放射性探针相当;

⑤多色 FISH 通过在同一个核中显示不同的颜色可同时检测多种序列;

⑥既可以在玻片上显示中期染色体数量或结构的变化,也可以在悬液中显示间期染色体 DNA 的结构。

但 FISH 不能达到 100%杂交,特别是在应用较短的 cDNA 探针时效率明显下降。 

虽然 NGS 作为新兴测序技术近些年来发展势头迅猛,但目前市场上的伴随诊断测序服务和产品仍以 PCR 技术为主,且与 PCR 和 NGS 相比,FISH 技术总体来说应用较少。

PCR、NGS、FISH 技术优缺点对比



声明:
1、凡本网注明“来源:小桔灯网”的所有作品,均为本网合法拥有版权或有权使用的作品,转载需联系授权。
2、凡本网注明“来源:XXX(非小桔灯网)”的作品,均转载自其它媒体,转载目的在于传递更多信息,并不代表本网赞同其观点和对其真实性负责。其版权归原作者所有,如有侵权请联系删除。
3、所有再转载者需自行获得原作者授权并注明来源。

最新评论

关闭

官方推荐 上一条 /3 下一条

客服中心 搜索 洽谈合作
返回顶部