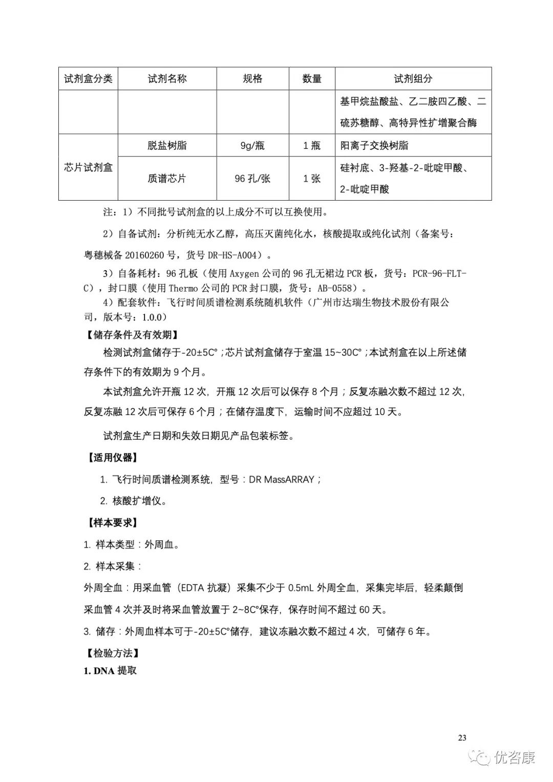
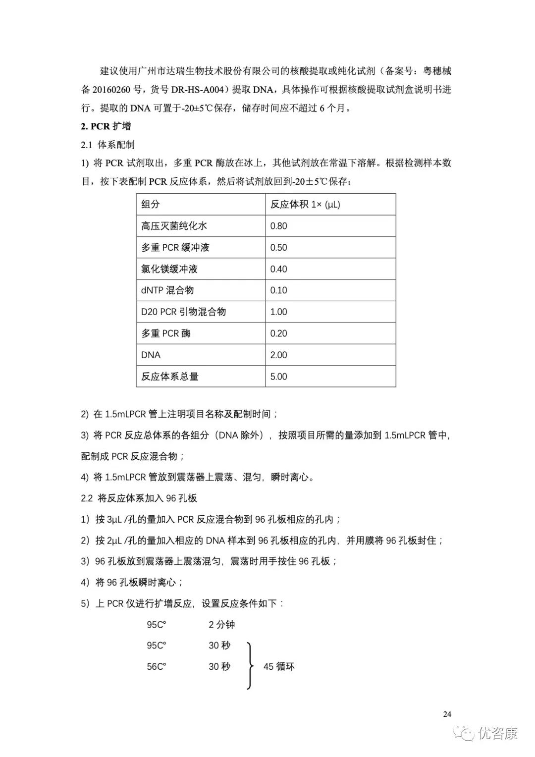
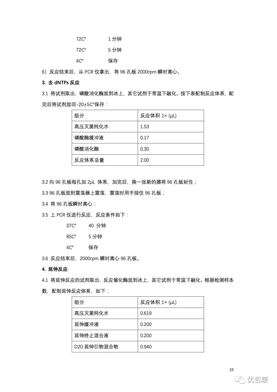
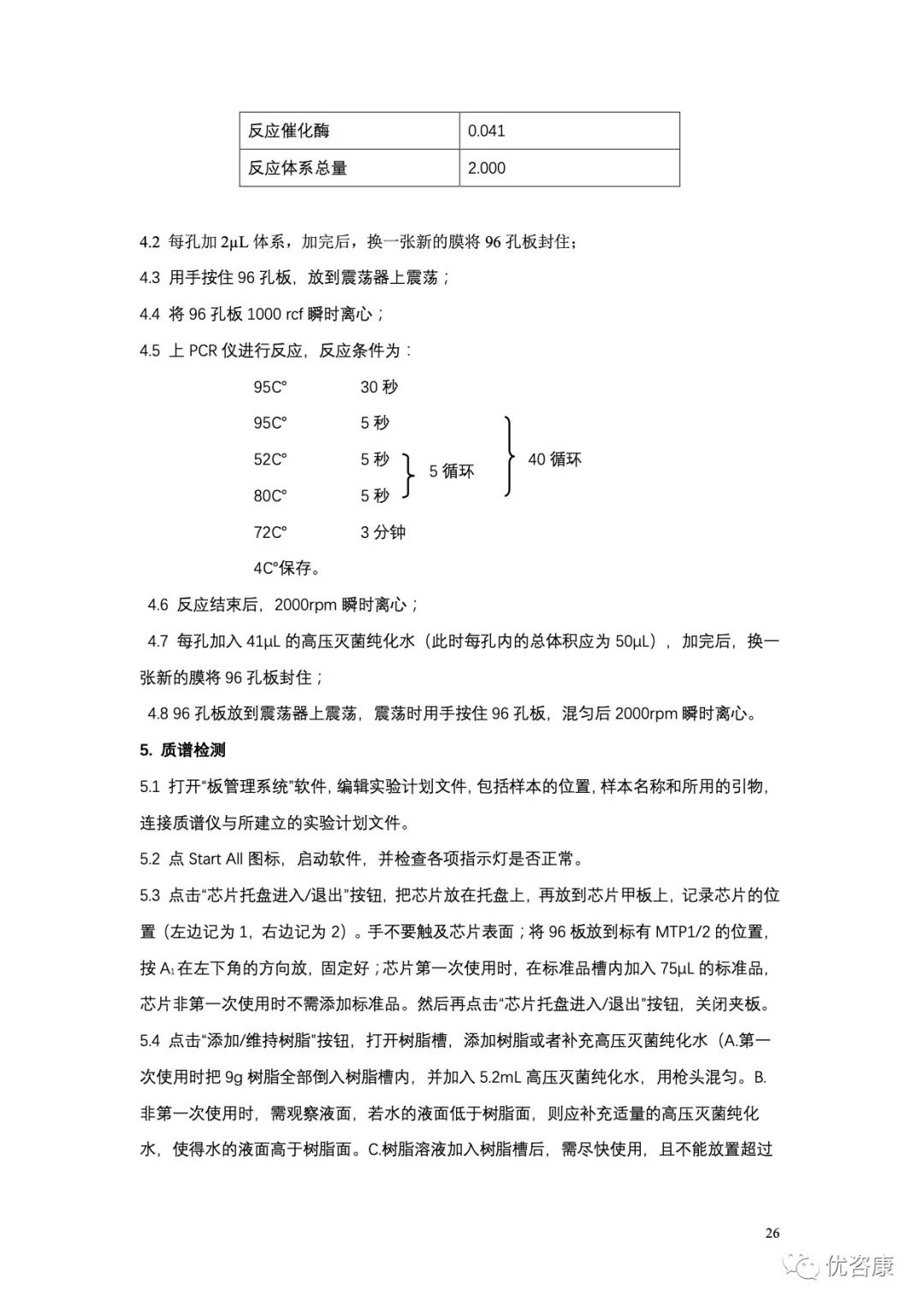
4月10日,国家药监局器审中心公开了广州市达瑞生物技术股份有限公司的“二十项遗传性耳聋基因突变检测试剂盒 (飞行时间质谱法)”的审评报告,今年1月5日,该产品已正式获得国家药监局批准上市(注册证号:国械注准20233400012),该产品也是国内首个核酸质谱检测试剂盒。其预期用途为:定性检测人外周全血样本中人基因组 DNA中 4 个遗传性耳聋相关基因的 20 个突变位点,用于遗传性耳聋的辅助诊断。全文如下: 




























|
声明:
1、凡本网注明“来源:小桔灯网”的所有作品,均为本网合法拥有版权或有权使用的作品,转载需联系授权。
2、凡本网注明“来源:XXX(非小桔灯网)”的作品,均转载自其它媒体,转载目的在于传递更多信息,并不代表本网赞同其观点和对其真实性负责。其版权归原作者所有,如有侵权请联系删除。
3、所有再转载者需自行获得原作者授权并注明来源。