立即注册找回密码

QQ登录

只需一步,快速开始

微信登录

微信扫一扫,快速登录

搜索
小桔灯网 门户 资讯中心 专栏文章 动力彩虹 查看内容

npj:基于机器学习的全基因组cfDNA测序数据集免疫介导疾病检测

2022-10-9 13:40| 编辑: 沙糖桔| 查看: 2277| 评论: 0|来源: 小桔灯网 | 作者:动力彩虹

摘要: AID和IBD在结果不明的NIPS中超出比例,有独特cfDNA特征


早在20世纪60年代,一种典型的自身免疫性疾病(AID),系统性红斑狼疮(SLE)患者体内的无细胞DNA(cfDNA)水平升高被观察到。cfDNA在其他AID中也有升高,如类风湿性关节炎(RA)和炎症性肠病(IBD),包括克罗恩病(CD)和溃疡性结肠炎(UC)。尽管AID和IBD存在不同的预测和预后生物标记物,但需要更强大的非侵入性标记物来提供精确的药物。cfDNA已成为预测、监测AID和IBD治疗反应分层的一个很有前景的生物标记物。虽然评估这些疾病中的cfDNA总浓度可以推断AID和IBD活动,但缺乏特异性,并且无法提供有助于疾病诊断或预后的cfDNA定性变化的信息。


CfDNA分析已在临床上用于产前和癌症管理。过去十年来,非整倍体检测的无创产前筛查(NIPS)已成为产前护理的基石。胎盘衍生的cfDNA存在于母体血浆和血清中,已经开发出不同的方法来检测胎儿染色体异常。尽管NIPS的精度很高,但即使经过反复测试,仍有大约0.2-5.4%的NIPS没有结论。多项研究报告称,NIPS结果不确定的最常见原因是低胎儿比例(FF),占测试失败的50%。低FF可能是由于胎盘DNA含量低(如胎龄早)或母体DNA含量增加。许多母体疾病都会增加母亲的cfDNA分数。最近,AID被认为是FF降低的一个原因。因此,与一般产科人群相比,妊娠AID患者获得非决定性NIPS结果的可能性明显更高。


低深度全基因组cfDNA测序(sWGS)数据的增长量允许使用机器学习方法探索疾病相关cfDNA特征。通过应用GIPXplore,已经证明了癌症患者血浆cfDNA图谱中存在癌症特异性模式。近日,一组来自比利时的研究团队在杂志npj Genomic Medicine上发表了一篇题为“Machine learning-based detection of immune-mediated diseases from genome-wide cell-free DNA sequencing datasets”的文章,在文章中,研究团队应用GIPXplore研究自身免疫相关疾病的cfDNA特征。通过对孕妇和非孕妇个体的独立队列中的80000多个cfDNA图谱进行研究,研究团队发现了AID和IBD相关的全基因组cfDNA特征,可以在怀孕期间和非怀孕患者中检测疾病。这项研究表明,cfDNA的sWGS可以在怀孕早期识别患有免疫介导疾病的女性,对检测、诊断和监测高危人群具有潜在的实用价值。此方法可以很容易地与常规NIPS工作流程集成,如大规模前瞻性试验成功可以广泛实施,以更好地进行产前管理。


图片来源:npj Genomic Medicine


主要内容


AID和IBD在结果不明的NIPS中超出比例,

有独特cfDNA特征


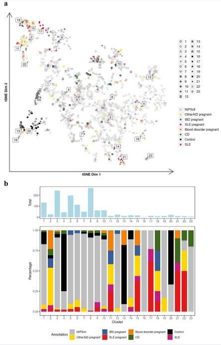
研究团队分析了81611例孕妇的cfDNA样本,共鉴定了185例结果不明的病例(0.23%)。结果不明的结果(队列I)归因于全基因组cfDNA read counts的高方差(high quality score (QS))或低胎儿比例(low FF)。最终从185名孕妇中总共获得了406份cfDNA图谱。


使用GIPXplore,对一组结果不明NIPS样本和随机选择的结果明确的NIPS对照样本进行了探索性分析。无监督聚类显示,具有高QS的结果不明NIPS样本子集与结果明确的NIPS对照之间存在分离(图a)。由于高QS,17%(n=25)的结果不明病例被发现患有AID,包括SLE、抗磷脂综合征(APS)、甲状腺功能减退、原发性干燥综合征、Graves病、RA、银屑病和脊椎关节炎。在低FF组中,5例(12%)结果不明病例与AID相关,2例(5%)与血液疾病相关。聚类注释显示cluster 4中AID病例有主要代表性(图c)。综上所述,对结果不明病例的GIPXplore分析确定了一组妊娠合并AID。


结果不明的NIPS的聚类。图片来源:npj Genomic Medicine


AID/IBD特异性信号在结果明确的

NIPS妊娠中也可以观察到


研究团队质疑AID/IBD特异性信号是否也可以在结果明确的NIPS妊娠中观察到。研究团队结合了44例队列I中结果不明NIPS病例(96例样本)的cfDNA图谱,以及队列II-- 69例确诊为AID或IBD的孕妇。这些病例与对照NIPS样本的GIPXplore图谱显示,与疾病相关的NIPS图谱偏离对照组,并如预期的那样形成子簇(图b)。更重要的是,4例SLE和1例IBD患者的NIPS结果与cluster 10、13和7中的结果不明病例共同定位(图c)。


从结果不明和结果明确的NIPS样本中分析AID和IBD。图片来源:npj Genomic Medicine


GIPXplore支持使用NIPS结果进行AID预测


鉴于SLE是一种与妊娠管理高度相关的典型自身免疫性疾病,SLE中观察到的全基因组模式是否可以用于识别SLE患者的妊娠和/或其他AID患者的妊娠?研究团队建立了一个经过SLE病例训练的分类器,并使用产科cfDNA数据对其进行了测试。将NIPS队列分为训练集,其中包括12例结果不明(队列I)和22例结果明确(队列II)SLE病例,以及验证集(n=399)。在训练集中进行了预测分析,以区分SLE和对照NIPS,结果显示敏感性为71%,特异性为95%。ROC分析显示曲线下面积(AUC)值为0.91。将分类器应用于独立验证集,可以正确预测所有重复SLE样本。


用于构建AID预测分类器的工作流程和结果性能。图片来源:npj Genomic Medicine


AID和IBD孕妇和非孕妇群体的

共享cfDNA谱特征


在产科人群中观察到的疾病相关cfDNA全基因组模式也可能是一般AID和IBD患者群体的特征。为了验证这一点,研究团队调查了来自非怀孕患者的24份SLE和33份CD cfDNA样本(队列III)。对这些样本以及来自非怀孕对照组的104个cfDNA图谱进行聚类分析,其中形成了两个不同的类疾病簇(4和7),这不仅表明存在与疾病相关的cfDNA全基因组模式,还表明SLE和CD图谱的潜在分层。


接下来,使用无监督聚类分析,研究团队评估了非怀孕和怀孕受试者疾病相关特征的相似性。有趣的是,无监督聚类显示,AID和IBD患者中孕妇和非孕妇受试者的共聚类。疾病相关集群中发现7例非妊娠SLE和8例非妊娠CD病例。与先前分析中确定的SLE相关簇(簇13和簇16)类似,妊娠和非妊娠SLE都聚集在簇11和簇17中。在第15、18、21和22簇中,以AID和IBD为表现的孕妇和非孕妇患者的共同cfDNA特征也很明显。


综上所述,虽然AID预测分类器不是为普通人群构建的,构建的分类器也可以识别非怀孕受试者全基因组中与疾病相关的变化。


孕妇和非孕妇群体AID和IBD的cfDNA聚类。图片来源:npj Genomic Medicine


总结与讨论


早期检测与自身免疫性疾病(AID)相关的组织和器官损伤已被确定为提高长期生存率的关键,但缺乏非侵入性生物标记物。在AID和炎症性肠病(IBD)中观察到cfDNA水平升高,这促使人们将cfDNA用作潜在的非侵入性诊断和预后生物标记物。研究团队证明,受AID和IBD影响的个体的全基因组cfDNA模式可以与对照组区分开来,并且这种cfDNA模式可用于免疫介导疾病的分类。cfDNA模式作为免疫介导疾病识别的非侵入性生物标记物的潜力为AID和IBD的筛查、诊断和监测铺平了道路。由于妊娠和非妊娠个体的模式相似,并且疾病特异性模式可以在妊娠的前三个月确定,这为预测NIPS后AID和IBD的存在打开了潜力。在临床上不同的AID和IBD中观察到的cfDNA模式的相似性可能反映了这些疾病涉及的炎症过程和/或cfDNA释放和清除机制的相似性。


鉴于当前研究的设计,结果不明NIPS队列的临床信息不完整。研究团队仅部分解开了与所鉴定的cluster相关的表型。未来对孕产妇状况及其对胎儿健康和妊娠结局的影响的分析需要一个标准化的模型和系统的临床数据收集。这将进一步评估AID和IBD对cfDNA模式的影响及其在产前护理中的潜在用途。需要评估年龄和性别匹配的病例和对照队列,以消除潜在的偏见。需要进行大规模前瞻性队列研究,以探索免疫介导疾病的预后和预测准确性,从而进一步个性化治疗策略。


预测妊娠早期AID和IBD的可能性为NIPS后的产前管理提供了新的机会。妊娠期AID,尤其是SLE,对母亲和胎儿都是高风险的。这些风险包括疾病爆发、先兆子痫、流产、早产和宫内生长受限。新发SLE可能在怀孕期间发生,其中检测可能因妊娠相关变化而变得复杂,临床表现可能更为严重。总之,通过cfDNA序列模式识别AID和IBD的能力为免疫介导的疾病管理创造了新的机会。更重要的是,在NIPS期间使用这种方法可以识别出妊娠并发症风险较高的孕妇,并重新指导产前管理。

声明:
1、凡本网注明“来源:小桔灯网”的所有作品,均为本网合法拥有版权或有权使用的作品,转载需联系授权。
2、凡本网注明“来源:XXX(非小桔灯网)”的作品,均转载自其它媒体,转载目的在于传递更多信息,并不代表本网赞同其观点和对其真实性负责。其版权归原作者所有,如有侵权请联系删除。
3、所有再转载者需自行获得原作者授权并注明来源。

最新评论

关闭

官方推荐 上一条 /3 下一条

客服中心 搜索 洽谈合作
返回顶部