立即注册找回密码

QQ登录

只需一步,快速开始

微信登录

微信扫一扫,快速登录

搜索
小桔灯网 门户 资讯中心 专栏文章 动力彩虹 查看内容

《Nature Communications》:单分子成像技术大大改进ELISA灵敏度和特异性

2022-10-8 16:49| 编辑: 沙糖桔| 查看: 2488| 评论: 0|来源: 小桔灯网 | 作者:动力彩虹

摘要: 即使在将近50年后,ELISA仍然是基础研究和临床诊断中蛋白质生物标记物的重要检测工具。



即使在将近50年后,酶联免疫吸附试验(ELISA)仍然是基础研究和临床诊断中蛋白质生物标记物的重要检测工具。自1971年问世以来,ELISA的变化相对较小,它使用两种不同的抗体以“三明治”形式捕获和标记目标,只有当捕获抗体(cAb)和检测抗体(dAb)都与目标结合时,才会产生信号。这种双重结合要求具有极好的特异性,但ELISA仍然容易受到抗体或干扰蛋白与分析底物非特异性结合产生的背景信号的影响。通过使用更严格的洗涤条件、封闭暴露的分析底物表面或管理dAb的用量,可以在一定程度上缓解不需要的背景结合。然而,这些解决方案需要在分析性能方面进行权衡。例如,过度严格的清洗会导至信号丢失,从而破坏分析灵敏度,而使用不足的dAb浓度会破坏分析准确解析目标浓度的能力。


因此,基于ELISA的分子检测受到从非特异性背景中鉴别真实靶点结合事件的挑战的限制。研究人员设计了许多不同的策略来克服这个难题。例如,Chaterjee等人开发了一种用于检测单个表面固定化蛋白质分子的“动力学指纹”分析。体外选择具有足够快解离动力学的探针,以实现与目标的快速、重复结合,从而能够从非特异性背景中区分真正的目标识别事件。这项技术在血清中具有非凡的灵敏度,但目前可用的探针数量有限,并且产生可用Fab探针的过程仍然具有挑战性和资源密集性。


近日,来自顶级学府斯坦福的研究团队在杂志Nature Communications上发表了一篇题为“Improved immunoassay sensitivity and specificity using single-molecule colocalization”的文章,在这项工作中,研究团队描述了一种双色夹心免疫分析法,它可以区分特异性结合和非特异性结合,并可应用于广泛的蛋白质分析物。单分子共定位分析法(SiMCA)使用标记有不同荧光团的cAbs和dAbs。在足够低的cAb和dAb浓度下,用全内反射荧光(TIRF)显微镜对样品进行成像,以便对每个物种的单分子进行成像(图1a)。通过丢弃未与cAb对应物共定位的dAb分子,可以大大降低由于非特异性结合而产生的背景信号,从而提高信噪比,降低检测限(LOD),并提高分析物校准曲线的准确性。除了非特异性dAb结合外,异质性cAb表面负载也会大大增加分析的可变性。单分子成像使每个视场的dAb计数标准化为cAb计数,从而克服了这种异质性问题。这种方法在实验中,甚至在高背景的环境中,也能产生更高的灵敏度和信号一致性。总之,这些结果表明,SiMCA可以克服非特异性结合带来的灵敏度和再现性限制,即使在高度复杂的生物基质中也可以准确检测皮摩尔蛋白质浓度。


图片来源:Nature Communications


主要内容

SiMCA概述

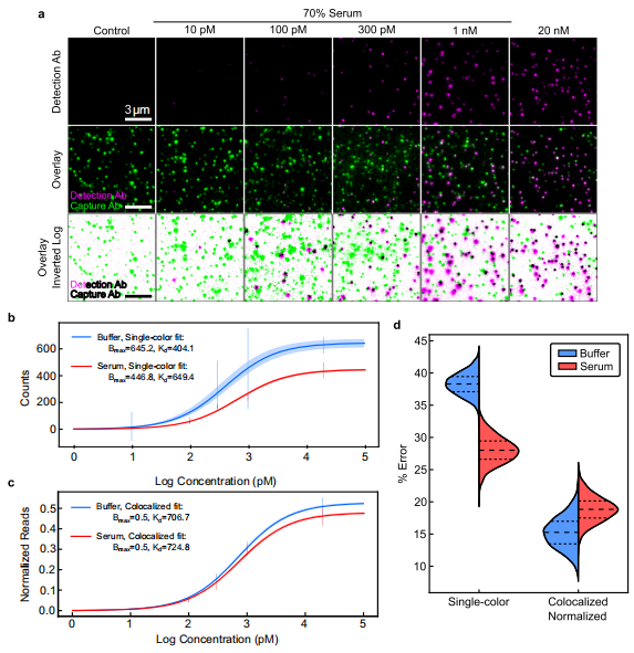
SiMCA是一种基于“三明治”的分析方法,其中cAbs和dAbs分别与一个不同的荧光标记偶联,只有当两个荧光信号共定位时才显示真正的结合事件(图a)。作为证明,研究团队使用了一对特异性识别炎症细胞因子TNF-α的抗体。使用绿色荧光基团(Alexa-546)标记cAb,用红色荧光团(Alexa-647)标记dAb。使用定制的双色TIRF显微镜,通过分别用532和635 nm激光连续激发绿色和红色染料来获取图像。未结合的cAbs仅在绿色通道中检测到,而非特定结合到底物的dAbs仅在红色通道中(图b)。而真正的结合事件会产生共定位的红色和绿色信号。研究团队使用了一种自动图像分割方法,以高通量的方式在每张盖玻片的多个视场(FOV)中计算单色dAb信号和共定位结合事件。


SiMCA平台设计。图片来源:Nature Communications


SiMCA减少非特异性结合并提高可重复性

在ELISA中使用过量浓度的dAb可大大促进非特异性结合,降低dAb的水平可以缓解这个问题,但代价是由于信号丢失而降低灵敏度。SiMCA为测量非特异性结合的程度及其对背景信号的影响提供了机会,也为解决这一问题提供了方法。


首先评估了在没有TNF-α的情况下,在不同浓度的dAb中发生的非特异性结合的程度。在50 nM dAb时,少量dAb被招募到盖玻片中(图a)。相比之下,在500 nM dAb时,dAb计数显著增加。大多数dAb斑点没有与cAb共定位(图a)。量化每个盖玻片所有128个FOV中测得的dAbs总数与与cAb共定位的数量,发现共定位可以消除几乎所有这些假结合事件(图b)。使用单色测量,平均dAb计数从50 nM dAb时每FOV 0.4±0.6个分子增加到500 nM dAb时92±23个分子。相比之下,共定位的dAb和cAb计数基本上没有变化,只是从低dAb时的0±0.0分子略微增加到高dAb时的2±1.3分子。这些结果表明,SiMCA双色定位策略可以大大减轻非特异性结合的影响,并在达到pM检测限的同时大大提高了测量的再现性。


共定位减少过量dAbs的非特异性背景。图片来源:Nature Communications


SiMCA降低缓冲液和血清中的定量误差

由于干扰蛋白对dAbs表现出交叉反应或与分析底物本身结合,血清和血液等生物样本可产生特别高水平的非特异性背景。研究团队通过比较单色法和共定位法,使用缓冲液和70%鸡血清中0–20 nM TNF-α评估了干扰物种对SiMCA定量性能和精密度的影响。


在ELISA中,通过使用两个拟合参数(平衡解离常数(KD)和最大特异性结合系数(Bmax))将Langmuir等温线拟合到加入已知量靶标的样品的数据,从而实现定量。结果显示,对比单色法,结合共定位和归一化得到了更窄的置信范围以及KD和Bmax的参数,它们在血清和缓冲液中几乎完全相同(图c)。此外还观察到拟合参数的CV比绝对dAb计数得出的值低2.8–6.3倍。 共定位法血清LOD较低,为7.6±2.0 pM,而单色测量的LOD为19.4±4 pM。


缓冲液和70%鸡血清中TNF-α的单色和双色定量分析比较。图片来源:Nature Communications


SiMCA降低了复杂样本中的假阳性率

最后,我们开始在一系列检测中定量评估单色与双色共定位方法的诊断敏感性和特异性,这些检测将低浓度的TNF-α(0、10和100 pM)添加到70%的鸡血清或70%的人血液中

为了评估共定位和归一化在潜在临床应用(即检测TNF-α)背景下的有用性,研究团队在有TNF-β分布和无TNF-γ的对照之间进行了单独的二元分类。


在10 pM TNF-α下,缓冲液中制备的样品的绝对dAb计数和共定位归一化方法的ROC曲线相似(图a)。然而在70%血清或全血中,共定位归一化数据明显优于dAb绝对计数的数据,这进一步突出了单色法无法区分非特异性结合或盖玻片异质性导至的假阳性。此外,缓冲液、血清和全血的共定位归一化ROC曲线基本相同。


总之,与传统的单色法相比,SiMCA实现了一致和准确的分析物检测,对复杂生物样本产生的背景信号具有鲁棒性。


复杂样本中两种方法的假阳性率。图片来源:Nature Communications


总结与讨论

酶联免疫吸附分析(ELISA)是现代分子检测的基石,但该技术仍面临着显著挑战。最大的问题之一是区分目标分子产生的真实信号与非特异性背景。在这里,研究团队开发了一种单分子共定位试验(SiMCA),通过使用全内反射荧光显微镜,基于标记的捕获抗体和检测抗体的荧光信号的共定位来量化目标蛋白,从而克服了这个问题。通过特异性计数共定位信号,可以消除检测抗体非特异性结合产生的背景效应。使用TNF-α检测作为例证,结果表明,与传统单色分析相比,SiMCA达到了三倍的检测下限,并在复杂样本(如血清和血液)的分析中表现出一致的性能。此结果有助于确定免疫分析中非特异性背景的有害影响,并证明通过消除这些影响可以获得诊断收益。


但是,SiMCA也存在一些局限性。目前,SiMCA需要相对昂贵的显微镜设备来实现单分子灵敏度。将SiMCA的优势扩展到低资源环境需要采取策略,将荧光信号提升到智能手机摄像头可以检测到的水平,例如,通过使用发出更亮信号的荧光纳米颗粒,或使用荧光增强材料最大化单个荧光团的输出。另外,大多数具有亚微摩尔KD值的抗体应与SiMCA相容。然而,由于低亲和力抗体可能会阻碍SiMCA的性能。为了将此分析方法推广到低亲和力抗体,未来的研究可能会研究潜在的解决方案,包括:(1)增加cAb密度,这将导至更高的捕获效率,(2)缩短成像时间,以及(3)改善分析动力学


尽管存在这些局限性,但与其他基于单分子成像的方法(如SiMoAs、iSCAT、iSCAMS)和其他最先进的技术(如SPR)相比,SiMCA具有多方面的优势,最显著的是,其对非特异性结合的鲁棒性.

声明:
1、凡本网注明“来源:小桔灯网”的所有作品,均为本网合法拥有版权或有权使用的作品,转载需联系授权。
2、凡本网注明“来源:XXX(非小桔灯网)”的作品,均转载自其它媒体,转载目的在于传递更多信息,并不代表本网赞同其观点和对其真实性负责。其版权归原作者所有,如有侵权请联系删除。
3、所有再转载者需自行获得原作者授权并注明来源。

最新评论

关闭

官方推荐 上一条 /3 下一条

客服中心 搜索 洽谈合作
返回顶部