立即注册找回密码

QQ登录

只需一步,快速开始

微信登录

微信扫一扫,快速登录

搜索
小桔灯网 门户 资讯中心 营销杂谈 查看内容

体外诊断产品加速获批 拉动体外诊断市场空间

2014-8-26 21:33| 编辑: 小桔灯网| 查看: 1826| 评论: 2|来源: 前瞻网

摘要: 一、2014年众多体外诊断产品获FDA/CFDA批准体外诊断产业是伴随现代检验医学的发展而产生的,同时其产业化发展又极大推动了新科学技术在医学检验学、基础医学和药物学等学科的发展应用。目前全球医疗决策中约有三分之 ...

一、2014年众多体外诊断产品获FDA/CFDA批准

体外诊断产业是伴随现代检验医学的发展而产生的,同时其产业化发展又极大推动了新科学技术在医学检验学、基础医学和药物学等学科的发展应用。目前全球医疗决策中约有三分之二是基于诊断信息作出的,但在诊断方面的支出只占医疗总支出的约1%,进一步提升诊断技术和手段,增加诊断支出,可以为人类疾病预防、诊断、治疗提供更科学的决策依据,也是未来发展的重要方向。

据前瞻产业研究院发布的《2014-2018年中国体外诊断行业市场需求预测与投资战略规划分析报告》显示,近年来全球体外诊断市场增长稳定,年均复合增长率达到8%。2007年,全球体外诊断市场规模为340亿美元;2008年虽遭遇全球金融危机,依然逆势上扬,保持稳健增长态势,达到384.2亿美元;2010年全球体外诊断市场规模已达到460亿美元。据预测,2014-2016年,全球体外诊断市场的年复合增长率将保持在8%左右,2016年将近700亿美元。

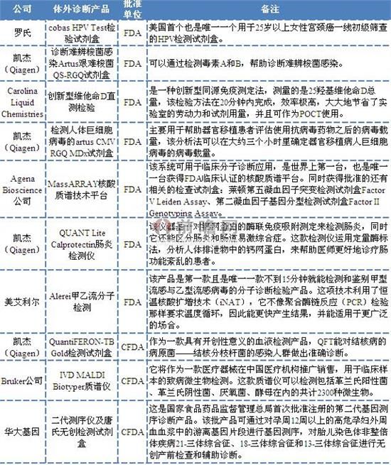
随着全球诊断技术的发展,体外诊断试剂和仪器研发水平不断提升,全球成熟的产品已经达到1200多种,产业化水平提升,规模效益明显。2014年上半年FDA便已批准了7项体外诊断新产品,CFDA也批准了2项。

20140825-28816795533a1ea1.jpg

图表1:2014年上半年已获FDA/CFDA批准的体外诊断产品


二、新产品问世对体外诊断行业的拉动作用异常明显

目前我国已经产业化的体外诊断试剂仅有60多个产品;在肿瘤、艾滋病、心脑血管疾病等产品领域还较为薄弱。而目前全球成熟的产品已经达到1200多种,对比国外来看,我国的体外诊断市场还有较大的空白市场,但同时也说明了国内体外诊断行业市场化水平不高。从产业现状来看,国内只有试剂行业,仪器行业不发达,这样就形成仪器和试剂不配套的局面。


20140825-1860ca1057b281fe.jpg

图表2:新产品问世对体外诊断行业的拉动作用异常明显


因此,目前我国高度重视体外诊断产品的研发,并将其作为医疗行业的重点支持产业,并给予大量的优惠政策,促进行业发展。同时,大量科研机构和海归积极参与新产品的研发与产业化,我国新产品每年都保持了30%以上的速度问世,成为全球发展最快的市场。新产品(包括“新产品+现有产品升级”)的不断产业化,不但填补空白市场,推动行业高增长,而一个新产品的问世则有可能带来上亿的市场空间,对行业的拉动效应异常明显,以上案例证明了这一点。

本文作者:朱茜 (前瞻网资深产业研究员、分析师)

 

声明:
1、凡本网注明“来源:小桔灯网”的所有作品,均为本网合法拥有版权或有权使用的作品,转载需联系授权。
2、凡本网注明“来源:XXX(非小桔灯网)”的作品,均转载自其它媒体,转载目的在于传递更多信息,并不代表本网赞同其观点和对其真实性负责。其版权归原作者所有,如有侵权请联系删除。
3、所有再转载者需自行获得原作者授权并注明来源。
发表评论

最新评论

引用 木吉火丁 2014-8-26 19:50
加速变革。发力!

查看全部评论(2)

关闭

官方推荐 上一条 /3 下一条

客服中心 搜索 洽谈合作
返回顶部