立即注册找回密码

QQ登录

只需一步,快速开始

微信登录

微信扫一扫,快速登录

搜索
小桔灯网 门户 资讯中心 产品杂谈 查看内容

【伴随诊断篇】已上市IVD产品分析报告(85款试剂盒,41家公司,12个基因)

2022-6-23 15:19| 编辑: 沙糖桔| 查看: 5610| 评论: 0|来源: 优咨康 | 作者:赶路人

摘要: 已上市IVD产品分析报告--伴随诊断篇


已上市IVD产品分析报告--伴随诊断篇


    癌症是威胁人类生命健康的最重大的疾病之一,随着医药技术的快速发展,越来越多的靶向/免疫药物被用于癌症的治疗,但是这些药物一般都是对含有特定基因序列的人群有效,这就需要在治疗过程中进行基因检测,肿瘤的伴随诊断就变的必不可少。

    国内目前常见的肿瘤伴随诊断相关的基因有12个:ALK、EGFR、KRAS、BRAF、PIK3CA、ROS1、HER2、MET、NRAS、RET、BRCA1、BRCA2,共计85款产品,具体数据见表1。涉及41家公司:36家国内企业,5家国外企业,产品数排名前四的分别是:厦门艾德(16款产品),武汉友芝友(7款产品),北京雅康博(6款产品),罗氏诊断(6款产品)。厦门艾德在该细分领域布局做的很好,他们采用了PCR和NGS相结合的技术布局,囊括了常见的所有基因位点,产品管线全,目前panel最大的10基因产品是他家的(该产品适用症为两个癌症),在测序篇中提到的一个测序分析软件对应两个试剂盒也是他们家产品,其他公司都是采用的FFPE样本,他家还有检测血浆和外周血的产品。


                 表 1 不同基因涉及的产品数量

  

    主要涉及7种肿瘤:肠癌,肺癌、甲状腺癌、乳腺癌、黑色素瘤、胃癌和卵巢癌,具体数据见表2。


                   表 2 涉及不同肿瘤产品分布

 

    涉及四种样本类型:FFPE、血清(1款产品)、血浆(1产品)和外周血(1产品),具体数据见图1(有一款产品样本类型不详)。


                    图 1 不同产品样本类型分布

 

   涉及了四类方法/技术:PCR类、测序类、免疫类和杂交类,具体数据见图2。

PCR类含PCR荧光法、TaqMan熔解曲线荧光PCR法、PCR-荧光探针法、荧光PCR-毛细管电泳法、Taqman-ARMS法、多重荧光PCR法和数字PCR法(数字PCR入场)

测序类含Sanger测序法、焦磷酸测序法、半导体测序法、可逆末端终止测序法和联合探针锚定聚合测序法;

杂交类含荧光原位杂交法、流式荧光杂交法和原位杂交法;

免疫类含免疫组织化学法和酶联免疫吸附法。


                  图 2 不同产品方法/技术分布

 

EGFR

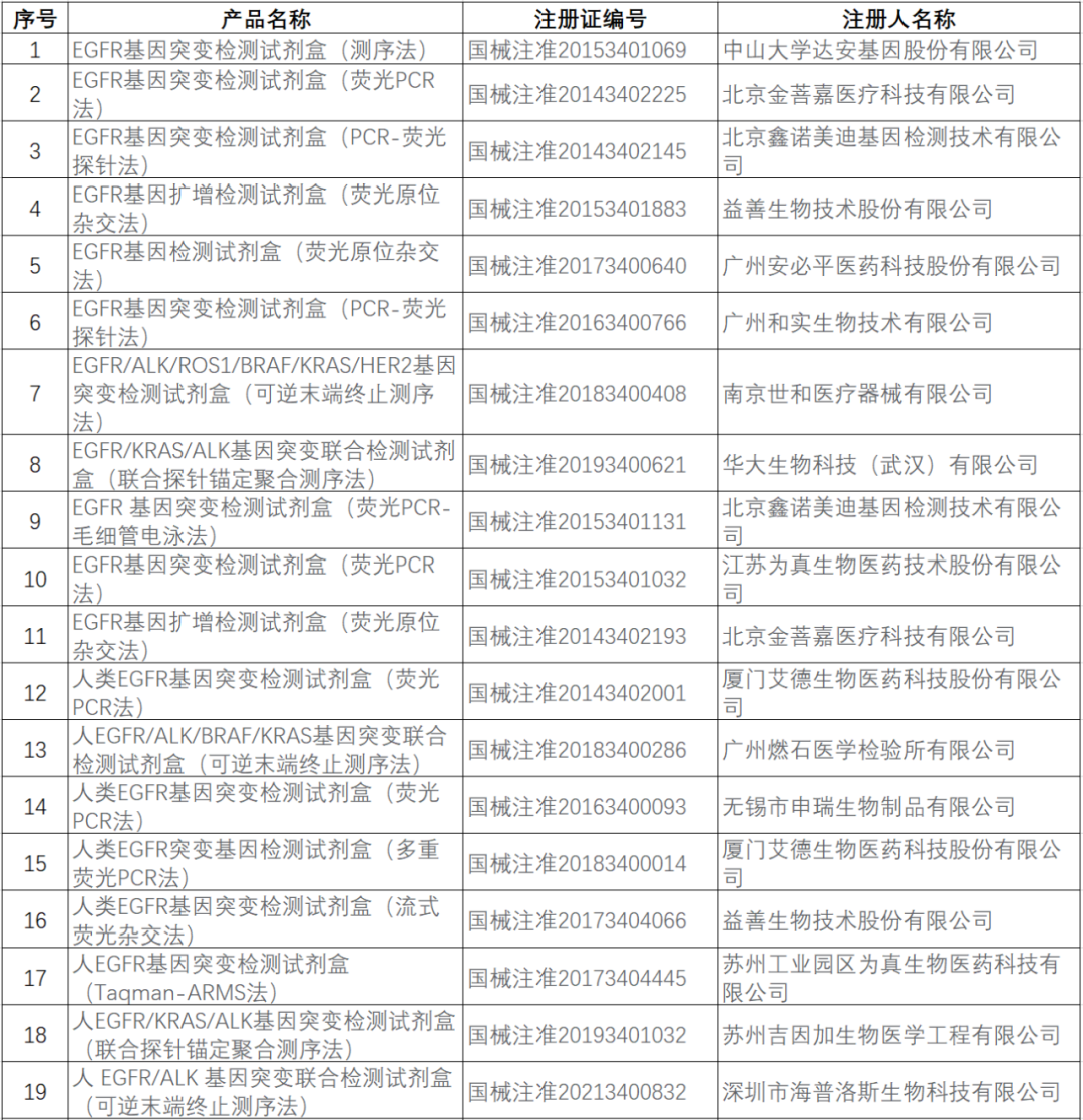
    EGFR 的热点敏感突变包括 19 号外显子缺失突变(19del)及 21号外显子 L858R点突变 ,其他如 20 号外显子 S768I 点突变亦为已知敏感突变。并非所有 EGFR 突变均对所有 EGFR-TKI 敏感,如20 号外显子 T790M 点突变为第一/二代 EGFR-TKI 的耐药突变,但对第三代 EGFR-TKI 奥希替尼敏感。国内检测该基因的获证产品见表3。


                  表 3 涉及EGFR基因的产品列表


KRAS

    KRAS 基因是 RAS 基因家族中 3种癌基因之一,为 EGFR 信号通路中一个关键的下游信号分子。KRAS突变可导至 EGFR 抑制剂原发耐药,也是 NSCLC 的不良预后因子。国内检测该基因的获证产品见表4。


                  表 4 涉及KRAS基因的产品列表

 

ALK

    ALK 基因重排(融合)是 NSCLC 中发现的第二个明确可靶向用药的驱动基因变异,发生率约为 3~7%,常见于年轻、不吸烟的肺腺癌患者。国内检测该基因的获证产品见表5。


                  表 5 涉及ALK基因的产品列表

 

BRAF

    BRAF 基因编码 MAPK 通路中的丝苏氨酸蛋白激酶,主要突变类型为 V600E 位点突变。国内检测该基因的获证产品见表6.


                  表 6 涉及BRAF基因的产品列表

 

HER2

    HER2 是具有受体酪氨酸激酶(RTK)活性的跨膜糖蛋白,属于表皮生长因子受体(EGFR)家族,又称表皮生长因子受体 2。国内检测该基因的获证产品见表7。

 

                  表 7 涉及HER2基因的产品列表


PIK3CA

    PIK3CA 基因突变发生率约为 3~5%,该基因突变的NSCLC 患者可能对 EGFR-TKI 原发性耐药。国内检测该基因的获证产品见表8。

 

                  表 8 涉及PIK3CA基因的产品列表


ROS1

    ROS1 基因重排(融合)也是 NSCLC 中可靶向用药的驱动基因变异,发生率约为 2%,目前已发现多种不同 ROS1 融合基因。国内检测该基因的获证产品见表9。

 

                  表 9 涉及ROS1基因的产品列表


NRAS

    NRAS基因是ras基因族的一个子成员,ras基因族主要表达ras蛋白和gap调控蛋白,该基因突变的NSCLC患者可能对 EGFR-TKI 原发性耐药。国内检测该基因的获证产品见表10。

 

                  表 10 涉及NRAS基因的产品列表


MET

    MET 基因突变发生率约为 1~5%,针对性靶向药物为克唑替尼。国内检测该基因的获证产品见表11。


                  表 11 涉及MET基因的产品列表 


RET

    RET 基因重排(融合)也是 NSCLC 中可靶向用药的驱动基因变异,发生率约为 1~2%,针对性靶向药物包括 RET 抑制剂。国内检测该基因的获证产品见表12。


                  表 12 涉及RET基因的产品列表

 

BRCA1和BRCA2

    BRCA1基因和BRCA2基因全编码区(包括BRC41基因(NM007294.3)外显子2、3、5~24,BRCA2基因(NM000059.3)外显子2~27)及外显子-内含子连接区、UTR区(非翻译区)和启动子区的点突变和插入缺失突变,可用于奥拉帕利片的相关用药指导。目前国内检测该基因的获证产品仅有厦门艾德一家,见表13。思路迪公司的人类 BRCA1 基因和 BRCA2 基因突变检测试剂盒(可逆末端终止测序法)配套软件已经获批(详细数据见优咨康公众号4.7号:【测序篇】已上市IVD产品分析报告),预计该试剂盒不久后也会面市。

   表 13 涉及BRCA1基因和BRCA2基因的产品列表

 

    以上统计数据截止日期为2022年4月6号,只统计肿瘤相关的伴随诊断试剂,上述的试剂盒中的有些基因暂未进行伴随诊断用途验证,随着《抗肿瘤药物的非原研伴随诊断试剂临床试验注册审查指导原则》发布,后续申报该类产品的临床思路变的更加清晰(后续笔者会分享一些我们公司对该类产品的临床试验经验,供大家交流参考),便于该类型产品注册申报。



声明:
1、凡本网注明“来源:小桔灯网”的所有作品,均为本网合法拥有版权或有权使用的作品,转载需联系授权。
2、凡本网注明“来源:XXX(非小桔灯网)”的作品,均转载自其它媒体,转载目的在于传递更多信息,并不代表本网赞同其观点和对其真实性负责。其版权归原作者所有,如有侵权请联系删除。
3、所有再转载者需自行获得原作者授权并注明来源。

最新评论

关闭

官方推荐 上一条 /3 下一条

客服中心 搜索 洽谈合作
返回顶部