立即注册找回密码

QQ登录

只需一步,快速开始

微信登录

微信扫一扫,快速登录

搜索
小桔灯网 门户 资讯中心 专家视角 查看内容

专家述评:自身免疫性脑炎的实验室检查

2022-5-24 15:05| 编辑: 沙糖桔| 查看: 12123| 评论: 0|来源: 神经病学俱乐部 | 作者:中华检验医学杂志

摘要: AE相关抗体的实验室检查对AE的诊治具有重要作用。


自身免疫性脑炎(Autoimmune encephalitis,AE)是一种因免疫功能紊乱常伴抗自身神经细胞抗体产生的神经系统疾病,通常以急性或亚急性起病,以认知功能障碍、癫痫发作和意识错乱为主要症状。早期治疗干预可明显改善患者的转归,但由于其病因复杂,症状特异性不高,在诊断上存在较多的困难。AE相关抗体包括抗细胞内抗原和抗细胞表面抗原两类,对诊断AE有很高的特异性;部分抗体对体内潜在肿瘤的发生有很强的提示作用,并且可帮助判断治疗和预后。因此,AE相关抗体的实验室检查对AE的诊治具有重要作用。

一、AE的相关自身抗体及其临床意义

虽然AE的发病率约占脑炎的10%-20%,而我国直到2011年首次报道了抗NMDAR脑炎病例之后才逐渐引起更多临床医生的重视。随着对AE诊断和治疗认识上的不断加深以及对规范化诊治的迫切需求,2016年国外神经科专家联合在Lancet Neurology上发表了关于AE的临床诊断标准(以下简称《标准》),随后我国中华医学会神经病学分会发布了《中国自身免疫性脑炎诊治专家共识》(以下简称《共识》)。《标准》和《共识》都肯定了AE相关自身抗体对AE具有确诊意义,AE相关自身抗体具有重要的临床价值


AE相关的自身抗体数目较多,一般为IgG型,目前可分别根据它们针对的靶抗原所在位置或者是跟肿瘤的关系进行分类(表1所示)。对AE相关抗体进行分类有助于帮助我们了解AE的发病机制、为治疗和预后的判断提供参考。大部分神经细胞表面抗体一般介导B细胞免疫应答的发生,引起相对可逆的病变,该类AE对免疫治疗的反应性良好;而神经细胞内抗体往往诱导发生T细胞免疫应答,病变范围较弥漫,治疗效果欠佳。此外,一旦出现副瘤神经抗体就需要积极筛查相关肿瘤,即使未发现肿瘤也需要保持密切的监测当神经系统外已出现肿瘤,但在未发生肿瘤转移的情况下就引起神经系统功能障碍时,称为神经系统副肿瘤综合征(paraneoplastic neurological syndrome,PNS)对发生PNS的患者的潜在肿瘤疾病进行治疗甚至可缓解相关神经症状

二、AE的诊断分类及其与自身抗体的关系

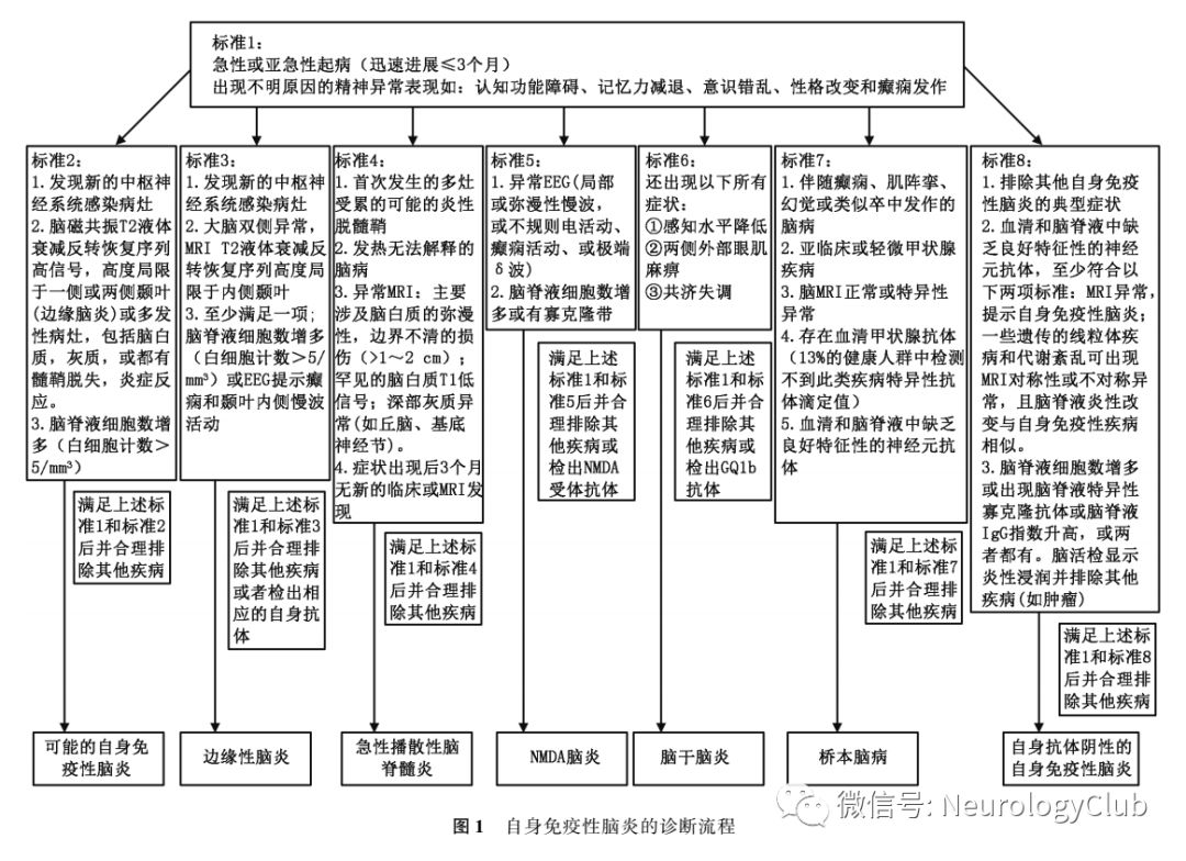
《标准》将AE分为6种类型:自身免疫性边缘系统脑炎、抗NMDAR脑炎、急性播散性脑脊髓炎、Bickerstaff脑干脑炎,桥本脑病、可能的自身免疫性脑炎和自身抗体阴性的自身免疫性脑炎(图1)。而《共识》中仅将AE类型分为三种,包括抗NMDAR脑炎、自身免疫性边缘性脑炎和其他特殊类型的自身免疫性脑炎,并提出了AE的诊断评估程序值得注意的是《共识》中为了避免对AE诊断过度,并没有采纳所谓的“抗体阴性的自身免疫性脑炎”这一诊断,然而约一半AE患者并不能检出自身抗体,因此建议临床实际中应慎重对待

1. 自身免疫性边缘系统脑炎(LE)该型脑炎临床特点是快速进展的意识障碍、记忆力丧失、人格改变和频发癫痫LE的自身抗体包括抗细胞内抗原和抗细胞表面抗原抗体,前者为副瘤型抗体,常伴随小细胞肺癌、乳腺癌以及淋巴瘤等,一般预后较差,抗肿瘤治疗有效,但对免疫治疗不敏感,常见的相关抗体见表1而后者代表性抗体为LGI1抗体、GABAB受体抗体以及AMPA受体抗体,伴或不伴有肿瘤性疾病的发生,病程可逆,免疫治疗有效。头部MRI的T2WI和FLAIR成像对LE早期病理改变的观察具有很高的敏感性及精确性。

 

2. 抗NMDAR脑炎该病是一种由抗NMDA受体GluN1亚基的抗体介导的自身免疫性脑炎,在患者血清和(或)脑脊液中可检出抗GluN1的IgG抗体,脑电图检查可出现δ刷状波该脑炎与肿瘤关系密切,尤其是畸胎瘤,约占所有伴随肿瘤的95%,主要发病年龄在18-45岁之间,因此对于女性患者应建议筛查畸胎瘤该型脑炎与病毒感染相关,可发生于20%的单纯疱疹性脑炎患者病毒感染数周后,此时脑脊液病毒核酸转阴但出现抗NMDA受体抗体若无法检测相应抗体,该型脑炎应与抗VGKC脑炎进行鉴别诊断,后者常有低钠血症,脑脊液检查无明显异常,对激素、免疫球蛋白和血浆置换治疗反应好

 

3. Bickerstaff脑干脑炎(BBE)该病较为少见,好发于儿童及青壮年,起病前往往有细菌、病毒或支原体感染病史,临床症状以对称性眼肌麻痹、共济失调、意识障碍和腱反射亢进为特点血清或脑脊液中的抗GQ1b抗体可用于该病的辅助诊断,阳性率约68%BBE应注意与Miller Fisher综合征(MFS)及吉兰-巴雷综合征(Guillain-Barre syndrome,GBS)相鉴别,目前这三者因都具有前驱感染史,相似的临床症状和脑脊液蛋白、细胞分离现象(脑脊液细胞总数<50×106/L且蛋白水平高于正常上限)而归属为同一疾病谱。由于这3种疾病均可以有抗GQ1b抗体阳性,因此它们的鉴别主要在于部分临床特点的不同,其中嗜睡、眼外肌麻痹和共济失调且不伴肢体无力是BBE与GBS和MFS的主要鉴别点。流行病学研究显示空肠弯曲菌感染可能是导至这3种疾病发生的主要诱导因素,空肠弯曲杆菌因其基因多态性可诱发机体产生不同的神经节苷脂抗体进而导至相应疾病的出现,如产生针对肢体运动神经的抗GM1抗体和抗GD1a抗体,可引发GBS;产生针对肢体运动神经、动眼神经、外展神经、面神经表达的抗GQ1b抗体,则可出现MFS及BBE等


4. 桥本脑病即Hashimoto脑病(HE)。该病患者往往具有很强的自身免疫性疾病背景,回顾性研究发现,大部分患者可查出ANA抗体谱中部分抗体。目前发现的HE抗体有甲状腺过氧化物酶抗体(TPOAb)、甲状腺球蛋白抗体(TGAb)、α-烯醇酶和抗神经元抗体,其中以检测TPOAb和TGAb为主,尤其是脑脊液中高滴度TPOAb和TGAb对诊断HE有较高的特异性。值得注意的是,TPOAb也可出现在10%普通人群中,但HE患者的TPOAb滴度较正常高100倍左右

 

鉴于目前AE相关的自身抗体检测未得到普及,往往需要向其他实验室送检,可能造成诊断的延误;也可能由于存在未知自身抗体,在已知自身抗体检测结果阴性时可能会做出错误的判断。因此,上述AE的临床诊断标准和排除标准中并未将自身抗体的检测作为早期AE诊断推荐的实验室方法,而是建议将其作为最终确诊标准之一对于急性播散性脑脊髓炎,由于抗髓鞘少突胶质细胞糖蛋白(MOG)抗体协助诊断的特异性和敏感性较差,暂未发现有效的生物标志物,因而其诊断标准也未强调相关自身抗体

三、AE的实验室相关检查

AE一般的实验室检查包括脑脊液和血液常规、生化及免疫学检查。特殊类型脑炎,如抗IgLON5抗体相关脑病还需要基因检测[HLA-DRBl*1001和(或)HLA-DQBl*0501异常]和神经病理检查。其中脑脊液常规及生化检查事件短,可帮助临床医师快速的初步鉴别感染性和非感染性病变,并启动相关治疗措施进行干预。脑脊液检查常见轻中度的白细胞增多(>5×10^6/L),尤其是淋巴细胞炎症且CD19(+)B淋巴细胞比例高于10%时提示免疫性脑炎的可能性大。部分患者有IgG指数升高或出现寡克隆条带提示非感染性病变的可能性大。

 

目前AE抗体的检测最常见且公认的方法是免疫印迹和间接免疫荧光法(Indirect immuno-fluorescence assay,IFA),这些方法根据作用的底物不同又分为基于细胞底物的实验(cell-based assay,CBA)和基于组织底物的实验(tissue-based assay,TBA)神经细胞表面抗体只在天然构象下才能识别其抗原表位,对于它们的检测主要用IFA而神经细胞内抗原抗体因其抗原表位为线性,因此可用多种方法进行检查,目前常用免疫印迹法其中TBA常用于筛查抗体,因为该法原理是将动物脑组织切片与患者血清或脑脊液一起处理后加入荧光标记的二抗,与神经细胞结合的抗体最终均会发出荧光该法阳性结果只能说明存在抗神经细胞抗体,但不能明确具体类型,同时可用于发现新型未知AE抗体。当TBA法阳性时,需进行下一部确认实验(图2)。细胞表面抗体的确认实验采用CBA法,该法首先用带有编码神经细胞某一抗原成分的质粒转染细胞,使该细胞表达目的抗原,再与标本中的抗体反应。Guan等对4106例不明病因脑炎患者的细胞表面AE抗体的IFA检测结果进行回顾性分析发现,531例(12.9%)患者AE抗体阳性,其中NMDAR、LGI1、CASPR2、GABAR以及AMPAR抗体分别占79.7%、12.8%、5.6%、1.3%和0.6%。韩国学者报道的AE抗体阳性率为8.6%,其中抗细胞表面抗原抗体中NMDAR和LGI1抗体分别占68%和22%,而抗胞内抗原抗体中最常见的为amphiphysin抗体(30%)、Yo抗体(25%)、Ma2抗体(14%)。

在实际工作中应注意以下几点:首先,虽然血清和脑脊液标本均可以用于检测AE抗体,但应首选脑脊液标本。相比脑脊液,血清检测结果存在一定的假阳性和假阴性。假阴性是因为部分自身抗体只出现在脑脊液中,如约有14%的抗NMDA受体抗体只在脑脊液中被检测到。假阳性则可能是因为血液中存在部分可交叉反应的抗体成分,或者抗NMDA受体抗体在其他情况下亦可出现在血清中,如精神分裂症、克雅病、帕金森病等。因此脑脊液中AE自身抗体的检测更能准确反映疾病的进程和预后,应尽量避免首先检测血浆标本以免造成误诊而耽误治疗《共识》中推荐同时检测患者的脑脊液与血清标本,脑脊液与血清的起始稀释滴度分别为1∶1与1∶10对于抗NMDAR抗体检测结果应以脑脊液结果为准,单独的低滴度(1:10)血清结果无确诊意义其次,AE抗体未检出还与抗体滴度较低和组织标本固定过程中发生抗原变性有关,此外实验中所用的脑组织为动物源性,这与人脑细胞也有区别

四、小结

随着实验室检测技术的发展,自身免疫性脑炎抗体检测的推广应用,以及诊疗相关指南和共识的普及,将促使临床专科医生对该病的认识更加全面和细化。对AE发病机制的研究仍然任重道远,目前还不能完全明确这些抗体是如何产生并引发免疫反应。虽然利妥昔单抗是一种非常有效的治疗药物,但它的作用原理也需要进一步研究。通过对自身免疫性脑炎抗体不断的研究,对AE发病机制的探索及评估预后和揭示体内潜在的肿瘤疾病等方面有重要价值。因此,本文通过对自身免疫性脑炎抗体进行全面的论述,并根据相关专家共识整理了AE诊断的流程和AE抗体检测流程,希望可以给临床工作人员提供一些参考,以帮助AE患者得到早期诊断和治疗。


中华检验医学杂志  2017年12月第40卷第12期

作者杨佳锦 刘青林 唐玲丽中南大学湘雅二医院检验科



神经病学俱乐部 微信号:NeurologyClub
神经病学俱乐部,立足一线临床,服务神经科同行,助力神经病学天天向上



声明:
1、凡本网注明“来源:小桔灯网”的所有作品,均为本网合法拥有版权或有权使用的作品,转载需联系授权。
2、凡本网注明“来源:XXX(非小桔灯网)”的作品,均转载自其它媒体,转载目的在于传递更多信息,并不代表本网赞同其观点和对其真实性负责。其版权归原作者所有,如有侵权请联系删除。
3、所有再转载者需自行获得原作者授权并注明来源。

最新评论

关闭

官方推荐 上一条 /3 下一条

客服中心 搜索 洽谈合作
返回顶部