正式文件!调整公立医院采购、回款、薪酬制度
2022-5-19 14:44|
编辑: 沙糖桔|
查看: 4460|
评论: 0|来源: 赛柏蓝器械
摘要: 新版考核方案对医务人员灰色收入、医药总收入增长做出严格管控。

新版考核方案对医务人员灰色收入、医药总收入增长做出严格管控。若出现收入增长严重超标等问题,医院主要负责人全年年薪可能被取消。更需要关注的是,集采耗材的使用及回款问题、药耗费用控制等均纳入年薪考核方案中。
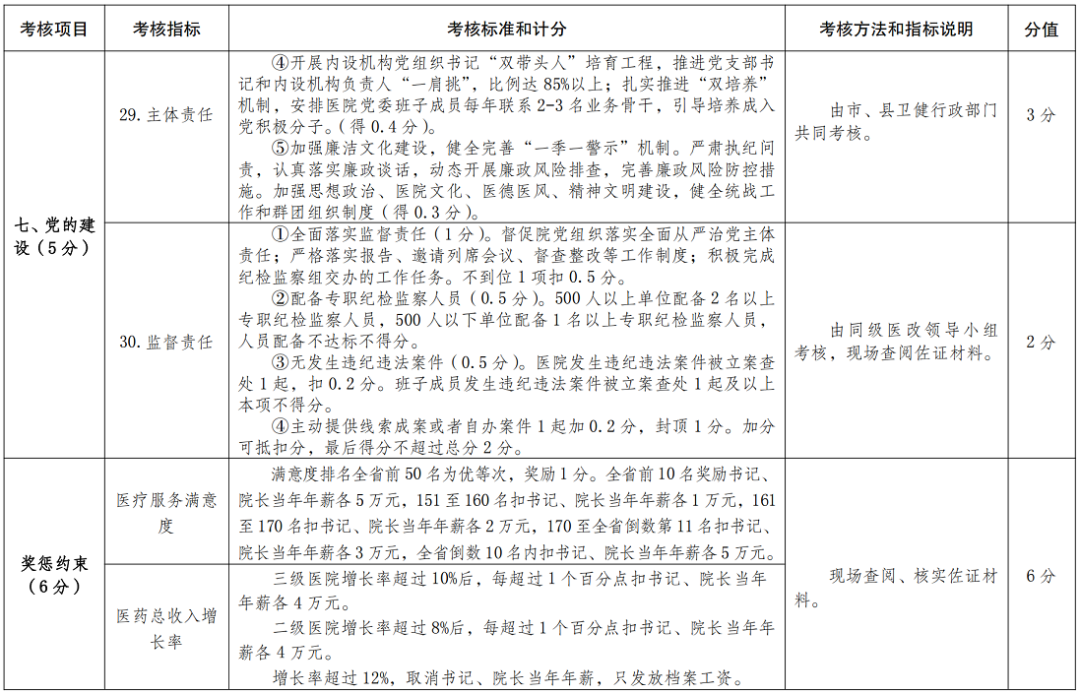
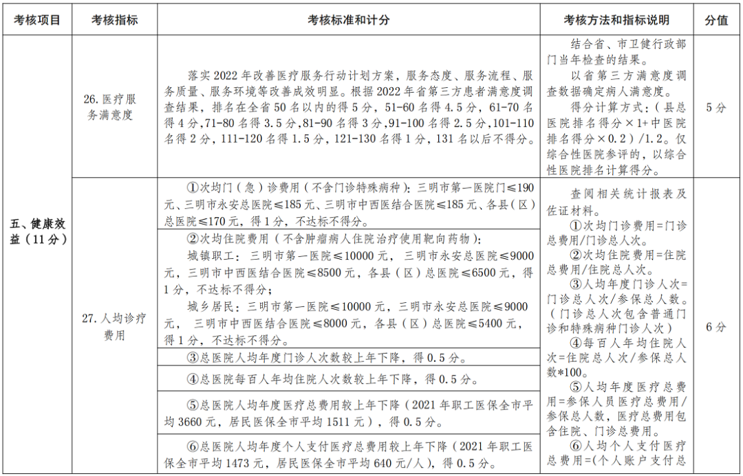
日前,三明市发布新版《公立医院党委书记和院长目标年薪考核方案》,根据2021年度全市公立医院年终考核情况及2022年医改重点工作任务目标,对原有公立医院党委书记和院长目标年薪考核方案作出调整。去年7月,人社部、财政部、国家卫健委、国家医保局、国家中医药局等五部门联合印发《关于深化公立医院薪酬制度改革的指导意见》,其中明确指出,要建立健全医院主要负责人薪酬分配激励约束机制,短期激励与中长期激励相结合,注重对主要负责人的长期激励,鼓励对主要负责人实行年薪制。作为医改急先锋,福建省三明市的公立医院薪酬制度具有重要参考和借鉴意义。新版《考核方案》将原服务评价、办院方向、平安医院建设、管理有效、持续发展、党的建设、落实其他任务、遵纪守法等8类35项考核指标,调整为医院管理、医保管理、重点改革、高质量发展、健康绩效、指令性任务、党的建设等7类30项考核指标。在7项新增指标中,“无红包”医院建设被列入“重点改革”板块。《考核评分表(综合)》显示,医务人员收受“红包”经查实(医院自查除外),每起扣0.5分,最多倒扣2分。同时,每起扣书记、院长、纪委书记当年年薪各5000元,超过6起以上,取消书记、院长、纪委书记当年年薪,只发放档案工资。去年8月,国家卫健委、国家中医药局《关于印发全国医疗机构及其工作人员廉洁从业行动计划(2021-2024年)的通知》,重点整治群众反映最强烈的“红包”、回扣等行风问题。今年4月,甘肃省卫健委发布《关于印发甘肃省医疗机构及其工作人员廉洁从业行动实施方案(2021-2024年)的通知》,明确“红包”、回扣等行为的具体范畴并全面整治。其中,医务人员在从事诊疗活动过程中,收受礼品、礼金、消费卡和有价证券、股权、其他金融产品等财物,以及安排、组织或者支付费用的宴请或者旅游、健身、娱乐等均应认定为“红包”,全部纳入此次专项行动整治范围。严禁收受医疗器械、药品、试剂等生产、经营企业或人员以各种名义、形式给予的回扣、提成;严禁参与或接受影响医疗行为公正性的宴请、礼品、旅游、学习、考察或其他休闲社交活动;不得参加以某医药产品的推荐、采购、供应或使用为交换条件的推广活动。截至目前,多地已下发廉洁从业行动计划,2022年,医务人员收受“红包”、回扣问题将被重点治理。赛柏蓝器械关注到,新版《公立医院党委书记和院长目标年薪考核方案》中,对耗材采购、回款有详细约束。根据《方案》内容,公立医院必须通过三明联盟药械联合限价采购平台、备案程序采购使用药品和耗材,未按规定要求,自行采购药品与耗材,发现1例即不得分。按规定时限在平台进行收货确认并及时支付药品耗材货款,得1分。发现违反1例扣0.25分,扣完为止。严格执行药品耗材集中采购和使用政策并完成协议采购量,得1分。无特殊情况未完成协议采购量,一个品种扣0.25分,扣完为止。《方案》要求,除基建投资外,单价200万以上的大型医疗设备采购及装修等支出经卫健主管部门审核把关后报当地政府审定,得0.5分,发现1例不符合规定要求扣0.1分,扣完为止。《方案》明确指出,医院人均年度药品耗材总费用、不计费耗材使用费用较上一年均要不断下降。医疗服务收入占比,在达标的基础上,每增加一个百分点额外奖励一定分值。三级医院医药总收入增长率超过10%后。每超过1个百分点扣书记、院长当年年薪各4万元。二级医院医药总收入增长率超过8%后,每超过1个百分点扣书记、院长当年年薪各4万元。增长率超过12%。取消书记、院长当年年薪,只发放档案工资。在医保管理方面,《方案》也指出,不得分解、增加收费项目、套项目编码收费,不得重复收取诊查费、护理费、床位费、耗材等服务项目。三明市2022年公立医院党委书记和院长目标年薪考核评分表三明市2022年公立医院党委书记和院长目标年薪考核评分表
|
声明:
1、凡本网注明“来源:小桔灯网”的所有作品,均为本网合法拥有版权或有权使用的作品,转载需联系授权。
2、凡本网注明“来源:XXX(非小桔灯网)”的作品,均转载自其它媒体,转载目的在于传递更多信息,并不代表本网赞同其观点和对其真实性负责。其版权归原作者所有,如有侵权请联系删除。
3、所有再转载者需自行获得原作者授权并注明来源。