立即注册找回密码

QQ登录

只需一步,快速开始

微信登录

微信扫一扫,快速登录

搜索
小桔灯网 门户 资讯中心 国际新闻 查看内容

二级召回!老牌IVD企业抗体检测试剂盒,报警产品校准无效

2022-3-7 15:45| 编辑: 沙糖桔| 查看: 4014| 评论: 0|来源: 中国经济网

摘要: 2月28日,国家药品监督管理局网站发布了生物梅里埃法国股份有限公司bioMerieux, SA对巨细胞病毒IgM抗体检测试剂盒(酶联免疫荧光法)VIDAS CMV IgM (CMVM)主动召回的公告。日前,梅里埃诊断产品(上海)有限公司报告 ...


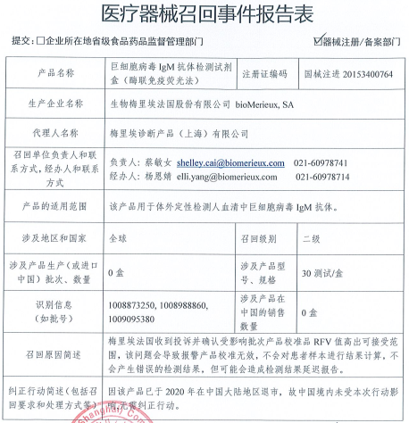
2月28日,国家药品监督管理局网站发布了生物梅里埃法国股份有限公司bioMerieux, SA对巨细胞病毒IgM抗体检测试剂盒(酶联免疫荧光法)VIDAS CMV IgM (CMVM)主动召回的公告。日前,梅里埃诊断产品(上海)有限公司报告,由于涉及特定型号、特定批次产品,存在校准品RFV值高出可接受范围的问题,生产商生物梅里埃法国股份有限公司bioMerieux, SA对巨细胞病毒IgM抗体检测试剂盒(酶联免疫荧光法)VIDAS CMV IgM (CMVM)(注册证编号:国械注进20153400764)主动召回。召回级别为二级。

本次召回的产品为巨细胞病毒IgM抗体检测试剂盒(酶联免疫荧光法)。该产品适用于体外性检测人血清中巨细胞病毒IgM抗体。该产品注册证或备案凭证编码为国械注进20153400764,生产企业为生物梅里埃法国股份有限公司bioMerieux, SA,代理人为梅里埃诊断产品(上海)有限公司。本次召回涉及地区和国家为全球;召回级别为二级;涉及产品型号、规格为30测试/盒;识别信息(如批号)为1008873250,1008988860,1009095380;涉及产品生产(或进口中国)批次、数量为0盒;涉及产品在中国的销售数量为0盒。

本次召回原因系梅里埃法国收到投诉并确认受影响批次产品校准品RFV值高出可接受范围,该问题会导至报警产品校准无效,不会对患者样本进行结果计算,不会产生错误的检测结果,但可能会造成检测结果延迟报告。

此外,因该产品已于2020年在中国大陆地区退市,故中国境内未受本次行动影响,无需纠正行动。

经中国经济网记者查询,2021年全球医疗器械公司百强榜中,生物梅里埃名列第29位,收入达到35.55亿美元。

生物梅里埃官网显示,生物梅里埃致力于为公共卫生提供支持以及生物学专业研究,公司创建于1963年,诊断系统由试剂、仪器和软件组成,主要围绕传染病、工业微生物控制、心血管病和肿瘤等四个战略领域来设计。公司目前经营产品超过2000余种,公司上市的所有产品均遵循同行业最高标准,并通过ISO国际质量认证。梅里埃在世界150个国家和地区设有分支办事机构、研究发展中心和制造工厂,业务遍及世界六大洲。



声明:
1、凡本网注明“来源:小桔灯网”的所有作品,均为本网合法拥有版权或有权使用的作品,转载需联系授权。
2、凡本网注明“来源:XXX(非小桔灯网)”的作品,均转载自其它媒体,转载目的在于传递更多信息,并不代表本网赞同其观点和对其真实性负责。其版权归原作者所有,如有侵权请联系删除。
3、所有再转载者需自行获得原作者授权并注明来源。

最新评论

关闭

官方推荐 上一条 /3 下一条

客服中心 搜索 洽谈合作
返回顶部