立即注册找回密码

QQ登录

只需一步,快速开始

微信登录

微信扫一扫,快速登录

搜索
小桔灯网 门户 资讯中心 盘点时刻 查看内容

盘点2014年中国生物领域最热门学者

2014-8-14 21:01| 编辑: 小桔灯网| 查看: 1340| 评论: 0|来源: 丁香园

摘要: 著名的信息服务公司汤森路透近期根据过去一年(2012-2013)中发表论文的引用次数,追踪了在各自领域高引用排名前1%的热门论文,公布了2014年最热门的科研论文和科研人物(The Hottest Research of 2014),评选出了全世 ...

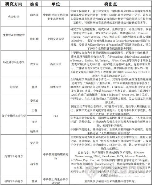
著名的信息服务公司汤森路透近期根据过去一年(2012-2013)中发表论文的引用次数,追踪了在各自领域高引用排名前1%的热门论文,公布了2014年最热门的科研论文和科研人物(The Hottest Research of 2014),评选出了全世界17位最具影响力科学家。这17位科学家分布在基因组学、材料学、心脏病学三个研究领域,其中基因组学领域最多(12人)。

  此外,这份报告的第二部分列出了21个研究领域中发表高引用论文最多的3200位学者,其中的中国内地学者包括:

201481315453.jpg


声明:
1、凡本网注明“来源:小桔灯网”的所有作品,均为本网合法拥有版权或有权使用的作品,转载需联系授权。
2、凡本网注明“来源:XXX(非小桔灯网)”的作品,均转载自其它媒体,转载目的在于传递更多信息,并不代表本网赞同其观点和对其真实性负责。其版权归原作者所有,如有侵权请联系删除。
3、所有再转载者需自行获得原作者授权并注明来源。
发表评论

最新评论

关闭

官方推荐 上一条 /3 下一条

客服中心 搜索 洽谈合作
返回顶部