立即注册找回密码

QQ登录

只需一步,快速开始

微信登录

微信扫一扫,快速登录

搜索
小桔灯网 门户 资讯中心 企业动态 查看内容

科华:控股子公司又不听我话!

2021-12-29 17:10| 编辑: 沙糖桔| 查看: 7903| 评论: 0|来源: 体外诊断价值圈

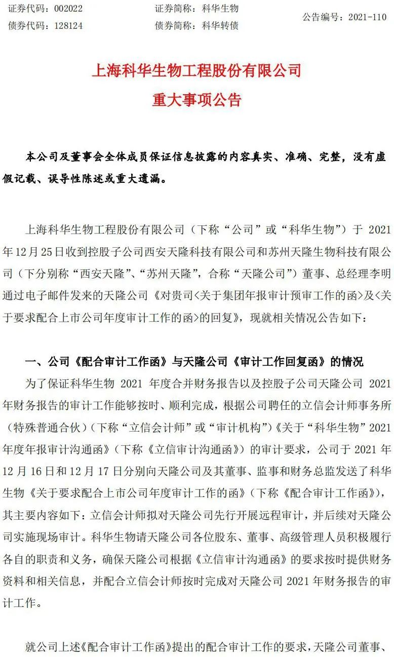
摘要: 科华生物公告,公司依法持有天隆公司62%的股权,是天隆公司的控股股东。天隆公司以向公司开放财务资料存在商业秘密泄露风险等为由,明确表示目前无法配合科华生物预审会计报表以及后续的审计工作。

科华生物公告,公司依法持有天隆公司62%的股权,是天隆公司的控股股东。天隆公司以向公司开放财务资料存在商业秘密泄露风险等为由,明确表示目前无法配合科华生物预审会计报表以及后续的审计工作。




声明:
1、凡本网注明“来源:小桔灯网”的所有作品,均为本网合法拥有版权或有权使用的作品,转载需联系授权。
2、凡本网注明“来源:XXX(非小桔灯网)”的作品,均转载自其它媒体,转载目的在于传递更多信息,并不代表本网赞同其观点和对其真实性负责。其版权归原作者所有,如有侵权请联系删除。
3、所有再转载者需自行获得原作者授权并注明来源。

最新评论

关闭

官方推荐 上一条 /3 下一条

客服中心 搜索 洽谈合作
返回顶部