立即注册找回密码

QQ登录

只需一步,快速开始

微信登录

微信扫一扫,快速登录

搜索
小桔灯网 门户 资讯中心 盘点时刻 查看内容

2021年中国及31省市生物医药行业政策汇总解读摘要

2021-10-9 11:20| 编辑: 沙糖桔| 查看: 4650| 评论: 0|来源: 思宇医械观察 | 作者:瞻研究

摘要: 1、政策历程图生物医药是我国医药体系的重要分支。“八五”计划(1991-1995年)至“十五”计划(2001-2005年)时期,国家层面经历了“发展、重点攻克/发展、战略布局”生物医药行业的过程。“八五”规划中,国家提出发展 ...




1、政策历程图

生物医药是我国医药体系的重要分支。“八五”计划(1991-1995年)至“十五”计划(2001-2005年)时期,国家层面经历了“发展、重点攻克/发展、战略布局”生物医药行业的过程。

“八五”规划中,国家提出发展疗效好的抗肿瘤和抗病毒生物技术,在这期间生物医药行业处于摸索阶段;“十五”规划,国家提出重点攻克生物医药相关技术,将生物医药放到重要位置;“十三五”开始,国家将生物医药行业的发展提升到战略地位,另根据《“十四五”规划和2035年远景目标纲要》,国家提出强化战略科技力量,这其中包含生物医药行业的基因和生物技术。





2、国家层面政策汇总及解读

——国家层面生物医药行业政策汇总

自2006年以来,国务院、国家发改委、药监局、市场监督局等多部门都陆续印发了支持、规范生物医药行业的发展政策,内容涉及生物医药发展技术路线、生物医药研发生产规范、资金扶持等内容:

——国家层面生物医药行业发展目标解读

根据《“十四五”规划和2035远景目标纲要》,我国将重点强化战略科技力量,聚焦生物医药等重大创新领域组建一批国家实验室,重组国家重点实验室,形成结构合理、运行高效的实验室体系。优化提升国家工程研究中心、国家技术创新中心等创新基地。加大科技前沿领域公关,其中包括基因与生物技术。

在近期发布的《“十四五”生物医药产业发展规划》,国家再次强调生物医药产业战略性新兴产业地位,明确加快发展生物医药等产业,做大做强生物经济。

从两个顶层设计文件来看,国家提出“生物经济”的概念,将生物医药作为重点发展的新兴战略产业,生物医药行业成为“举国之力”重点发展的领域,故从政策方面来看长期对生物医药行业利好。





3、各省市层面的政策汇总及解读

——长三角地区生物医药行业政策汇总

长三角地区作为中国经济发展靠前的区域,一直以来都被赋予示范意义。生物医药作为中国的重点创新发展行业之一,在中央的政策支持下,省级机构亦陆续出台了大量的支持性政策,以推动长三角地区的生物医药产业发展升级。长三角地区也逐渐在摸索跨省合作模式发展生物医药行业,从2019年起,四个省市在生物医药产业的创新发展上不再局限于各自的辖域,逐渐延伸到跨省合作,共谋发展,政策制定也进入了跨省合作期。

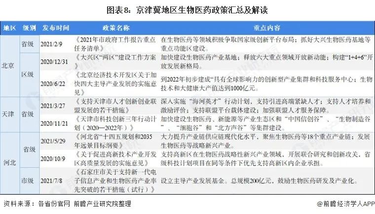
——京津冀地区生物医药行业政策汇总

目前,北京大兴区以及天津滨海新区正在规划建设国内规模较大的生物医药产业基地,2020年12月,北京大兴区出台了《大兴区“两区”建设工作方案》,提出了加快构建“1+4+6”开放新格局。总的来看,京津冀地区的生物医药产业园规划规模较大。

——珠三角地区生物医药行业政策汇总

广东省是国内生物医药上市企业数量最多的省份,其中不乏凯普生物、康泰生物、金域医学等行业龙头企业。近几年,广东省政府以及市级政府连续出台生物医药行业相关政策,大力扶持发展生物医药行业,并设立专项资金进行研发补贴。

——其他省市生物医药行业政策汇总

除长三角、京津冀、珠三角地区外,我国其他省市亦相继出台相关政策扶持生物医药行业的发展,涉及产业园规划、产值目标到专项资金扶持等各方面。

——31省市生物医药行业发展目标解读

“十四五”期间,我国主要省份也提出了生物医药行业的发展目标。其中,浙江、福建、广东和上海等省市均提出了近五年关于生物医药行业发展目标与规划。



声明:
1、凡本网注明“来源:小桔灯网”的所有作品,均为本网合法拥有版权或有权使用的作品,转载需联系授权。
2、凡本网注明“来源:XXX(非小桔灯网)”的作品,均转载自其它媒体,转载目的在于传递更多信息,并不代表本网赞同其观点和对其真实性负责。其版权归原作者所有,如有侵权请联系删除。
3、所有再转载者需自行获得原作者授权并注明来源。

最新评论

关闭

官方推荐 上一条 /3 下一条

客服中心 搜索 洽谈合作
返回顶部