立即注册找回密码

QQ登录

只需一步,快速开始

微信登录

微信扫一扫,快速登录

搜索
小桔灯网 门户 资讯中心 检验杂谈 查看内容

炭疽凶险,检测人员如何应对?

2021-9-2 10:56| 编辑: 沙糖桔| 查看: 3062| 评论: 0|来源: 原博士带你做检测 | 作者:原博士

摘要: 一个月来,全国至少已有河北承德、山西吕梁、山东滨州三地出现了炭疽确诊病例。中国疾控中心27日发布了科普长图文。中国疾控中心提醒,预防炭疽,最重要的一点就是不接触传染源。炭疽的传染源主要是病死动物,发现牛 ...

一个月来,全国至少已有河北承德、山西吕梁、山东滨州三地出现了炭疽确诊病例。中国疾控中心27日发布了科普长图文。


中国疾控中心提醒,预防炭疽,最重要的一点就是不接触传染源。炭疽的传染源主要是病死动物,发现牛、羊等动物生病或突然死亡,不接触、不宰杀、不食用、不买卖,立即报告当地农业畜牧部门,由该部门进行处理。


一旦发现自己或周围有人出现炭疽的症状,应立即报告当地卫生院或疾病预防控制机构,并及时就医。注意从正规渠道购买牛羊肉制品,病死牛、羊肉以及来源不明的肉制品不能食用,烹饪时煮熟煮透可放心食用。



一、检测实验室人员的防护

炭疽感染人有三种途径:

1.经皮肤(伤口):人感染炭疽主要通过处理感染动物的尸体、皮毛、肉或骨而引发感染,皮肤受染型占95%。炭疽杆菌是非侵入性杆菌,需经伤口感染。

2.经口:只有在食用了感染炭疽动物的肉后,才会发生胃肠型炭疽。

3.经肺(形成气溶胶):工作场所空气中含有大量的芽孢会增加吸入感染的风险。

所以实验室的工作人员只要做好个人防护(PPE),穿好防护服、手套、戴好口罩护目镜和没有有伤口的裸露皮肤,在生物安全柜中规范操作,实验室人员感染炭疽的风险还是很低的。


二、疑似炭疽样品的处理

    坦白的讲,如果高度怀疑是炭疽了,普通实验室就不应该对该样品进行检测了,直接无害化处理或将样品妥善包装好交给专业实验室处理。这里指的是对低风险样品的检测。

1.炭疽的消毒

    炭疽的繁殖体:对外界理化因素的抵抗力不强,56℃ 2h,60℃ 30-50min,75℃ 5-15min,煮沸2-5min可灭活。

    炭疽芽孢:有极强的抵抗力,干燥土壤中可存活数年。121℃10min高压灭菌;140℃干热2-3h。临床上常用20%的漂白粉、0.1%碘溶液和0.5%过氧乙酸作为消毒液也可将芽孢杀死。


2.样品的处理

组织样品处理:

称取待检病料0.2g,置研磨器中剪碎并研磨,加入2mL消化液继续研磨。取已研磨好的待检病料上清100μL加入1.5 mL灭菌离心管中,再加入500μL消化液和10μL蛋白酶K溶液,混匀后,置55℃水浴中4~16h。

全血样品处理:

待血凝后取上清放于离心管中,4℃ 8000 g离心5 分钟,取上清100μL,加入500μL消化液和10μL蛋白酶K溶液,混匀后,置55℃水浴中过夜。 

环境样品:

建议环境样品使用含有胍盐灭活剂的采样管。


3.废弃物的处理

121℃高压蒸汽灭菌;

5g/L含氯消毒剂浸泡1h,4%戊二醛(pH8.0~8.5)2小时浸洗、5%甲醛(约15%福尔马林)2小时、3% H2O2 2小时或过氧乙酸2小时。其中,H2O2和过氧乙酸不宜用于有血液存在的环境消毒;过氧乙酸不宜用于金属器械消毒。


4.实验室的空间消毒

    醛类:福尔马林熏蒸。

    在室温18℃条件下,对每25~30m3空间,用10%浓甲醛液(内含37%甲醛气体)约4000mL,用电煮锅蒸4小时。蒸前先将门窗关闭,通风孔隙用高粘胶纸封严,工作人员戴专用防毒面具操作。密封8~12小时后,打开门窗换气,然后使用。

    过氧化物类:过氧乙酸和过氧化氢

    3%过氧化氢 20ml/m3气溶胶喷雾, 过氧乙酸按照1g/m3加热熏蒸,湿度70-90%密闭24h,5%过氧乙酸溶液按照2.5ml/m3气溶胶喷雾,湿度为20-40%。

    空间消毒应设芽孢指示剂作为灭菌效果评价的依据。


三、炭疽的实验室检测

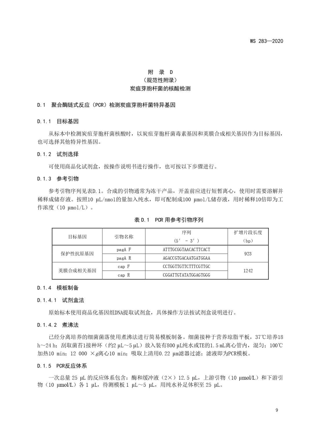
  1. 《炭疽防治技术规范》

    聚合酶链式反应(PCR)技术:根据GenBank上已发表的炭疽杆菌POX1质粒序列,设计并合成了以下两条引物:

ATXU:5’-AGAATGTATCACCAGAGGC-3’ 

ATXD:5’-GTTGTAGATTGGAGCCGTC-3’,此对引物扩增片段为394bp。


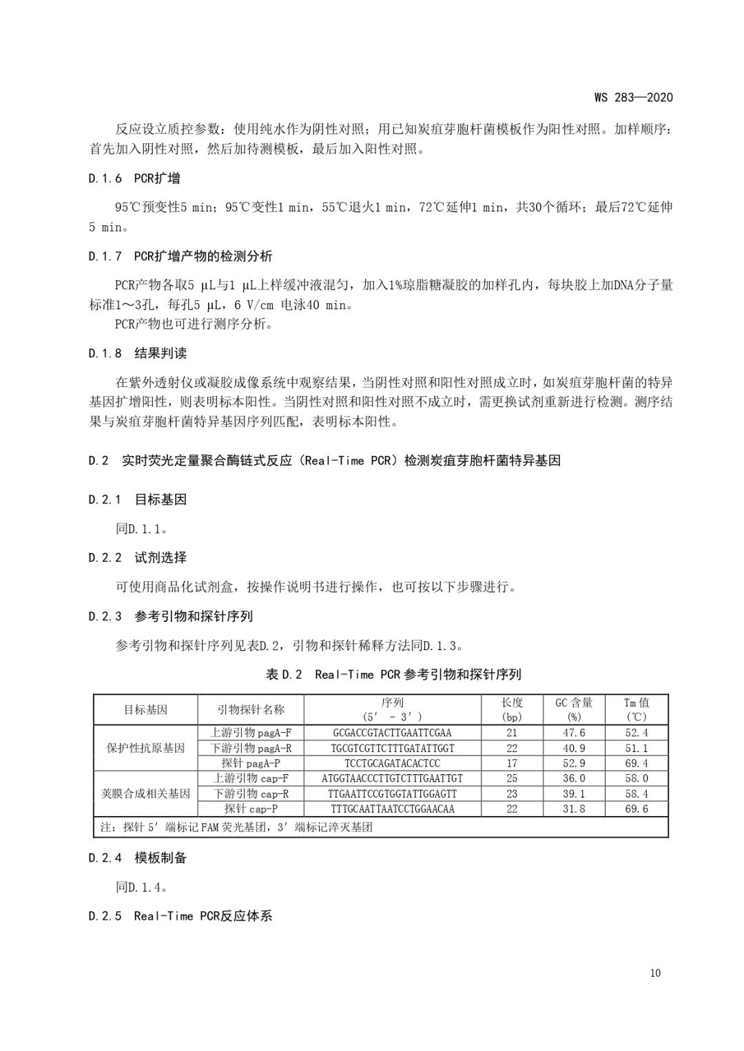
    2.WS283-2020《炭疽诊断》

3.世界动物卫生组织OIE

Manual of Diagnostic Tests and Vaccines
for Terrestrial Animals 2021

    实验室的检测人员对于检测炭疽、布病和禽流感等人畜共患病时的担忧是可以理解的。对于已知病原我们在了解该病原的风险和感染途径后,采取完善的防护措施,发生实验室感染的风险是极低的。反而是我们日常不太在意的样品,其所含病原未知的情况下感染风险更高。因此加强实验室的日常生物安全培训和演练更加至关重要。


版权归原作者所有,如有侵权请及时联系,我们将立刻删除,谢谢

声明:
1、凡本网注明“来源:小桔灯网”的所有作品,均为本网合法拥有版权或有权使用的作品,转载需联系授权。
2、凡本网注明“来源:XXX(非小桔灯网)”的作品,均转载自其它媒体,转载目的在于传递更多信息,并不代表本网赞同其观点和对其真实性负责。其版权归原作者所有,如有侵权请联系删除。
3、所有再转载者需自行获得原作者授权并注明来源。

最新评论

关闭

官方推荐 上一条 /3 下一条

客服中心 搜索 洽谈合作
返回顶部