立即注册找回密码

QQ登录

只需一步,快速开始

微信登录

微信扫一扫,快速登录

搜索
小桔灯网 门户 资讯中心 企业动态 查看内容

两械企同日拿证!又一款AI医用软件首获批

2021-4-19 16:11| 编辑: 沙糖桔| 查看: 3050| 评论: 0|来源: 众成医械研究院 | 作者:众成医械研究院

摘要: 星标众成医械,不错过最有价值的数据近日,国家药监局公布了国内首批肺炎CT影像AI辅助诊断软件产品注册证,持有人分别是深睿医疗和推想科技。值得一提的是,在2020年11月,深睿医疗和推想科技也同时拿到了肺结节影像 ...

星标众成医械,不错过最有价值的数据


近日,国家药监局公布了国内首批肺炎CT影像AI辅助诊断软件产品注册证,持有人分别是深睿医疗和推想科技。值得一提的是,在2020年11月,深睿医疗和推想科技也同时拿到了肺结节影像AI辅助检测软件产品的注册证。


AI医用软件作为新一代人工智能的应用场景,被很多业内人士认为是最有可能实现商业化的领域,因此,这类软件也成为了“AI+医疗”创业公司的首推产品。2021年AI医用软件的“开门红”,使行业延续了2020年的火热。本文将介绍近两年的AI医用软件产品以及相关产品公司的情况。

图1  肺炎CT影像AI辅助诊断软件分析

图片来源:《财经》杂志:AI“独角兽”受挫医学影像,谁能从医院手里挣到钱?


什么是AI医用软件?


AI医用软件通过基础设施的搭建和数据的收集,将人工智能技术及大数据服务应用到医学诊断、治疗等过程中,以提升医疗行业的诊断效率及服务质量。其技术实现主要包括三个方面:


1、基础层:

主要是构建各类软硬件的基础设施,用于采集数据,实现数据互通互联。

2、技术层:

运用语音/语义识别、计算机视觉等技术,分析和提炼非结构化数据;建立数据集用于人工智能的深度学习,使其掌握预警、判断、问答等能力。

3、应用层:

将人工智能与不同领域相结合用于解决行业内的某种业务需求。


AI医用软件的分类


根据国家药监局2017年发布的《医疗器械分类目录》,AI医用软件分属第21大类的医用软件,根据《医疗器械软件注册技术审查指导原则》,涉及人工智能、深度学习的软件产品将作为III类医疗器械进行监管。


医用软件包括6个一级产品类别,目前国内的AI医用软件产品几乎都是病理图像AI分析软件,从产品的预期用途看,病理图像AI分析软件分属决策支持类软件。该类产品在全球范围内都是比较新的医疗器械产品,相关法规和注册指导原则还不完善。


2020年10月,国家药监局启动了《病理图像人工智能分析软件性能评估审评要点》和《病理图像人工智能分析软件临床评价审评要点》的编制,相信未来对这类软件的认识和注册申报会越来越清晰。

图 2  国家药监局启动病理图像AI分析软件相关审评要点撰写工作的通知


产品应用场景


在实际应用场景中,AI医用软件需结合各类影像设备,对不同的疾病部位进行辅助诊断分析。


AI医用软件主要在医院影像科或检测机构中使用,根据影像设备的类型,其应用场景可为超声影像、放射影像、放射治疗、病理分析、内镜影像等。


根据诊断的疾病部位,其应用场景划分为:肺结节等胸部、骨关节疾病、心血管疾病、神经系统影像、乳腺影像、脑部影像、盆腔影像、眼底图像、大血管疾病、皮肤等。


目前国内AI医用软件的应用集中在超声和放射影像的辅助检查领域,包括肺结节影像、心血管影像、眼底筛查、肺炎影像等辅助检查项目。

图3  眼底图像造影


AI影像分析的优势


医学影像包括CT、X线、MRI、超声、电子内窥镜和手术摄影等,而传统的影像图片和数据分析主要是依靠有经验的阅片医生人为判断,存在一定几率的误判。近几年来,随着国内人口老龄化加快,医学影像分析工作量与日俱增,而执业医生数量,尤其是眼科医生数量难以跟上,使得医生的阅片工作量激增。


此外,培养一名医生的医学影像阅片能力需要相对应的配套设备和长时间的训练,周期较长,对于基层医疗机构而言,培养一名经验丰富的阅片医生更是难上加难,从而造成医疗资源紧张。


人工智能在医学影像辅助诊断上的应用主要有以下几个优势:


01

减少误判


AI医用软件依靠强大的图像识别和深度学习技术,在对图像的检测效率和精度两个方面,都可以做得比专业医生更快,还可以减少人为操作的误判率。目前部分基于深度学习的医学影像识别准确率能达到90%及以上,辅助诊断效果显著。


02

提高效率


针对检测医学影像开发的AI医用软件,只需三十秒至十分钟,便完成对病变影像的分析。一名影像科医师原本每天可以完成约100个患者的影像诊断,在科室引进了此类软件作为辅助诊断后,其效率则能提升一倍。


03

减轻医生工作强度


目前,国内大多数三甲医院都在使用智慧医疗系统软件进行信息化管理升级,AI医用软件可以实现和此类管理软件互通互联,简化科室的管理,减少医生的劳动强度,并保留病人原始就诊数据。将医生从琐碎繁重的阅片、诊断工作中解放出来,有利于医生在科研和教学方面的发展。


五、总结


医学影像智能诊断初创公司在近几年如雨后春笋般涌现,可见,AI+医疗两大前沿科技行业备受资本市场青睐,投资者也对这个行业出现新的“互联网独角兽”满怀期待。但医疗器械行业有其严格的监管制度和产品质量体系,跨界而来的各路人员除了要做出符合市场定位,临床需求的产品外,还应对产品的数据标注质量,产品质量控制提出更高的要求。正确的产品设计、高质量的数据、准确的标注才能成就一款成功的医疗人工智能产品。


六、已注册产品整理



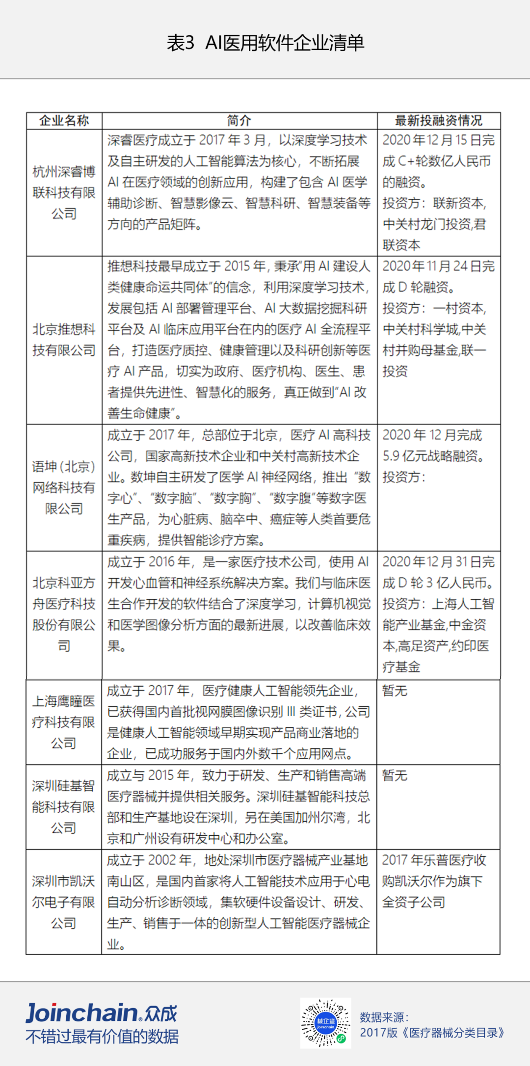
七、相关企业清单



END



声明:
1、凡本网注明“来源:小桔灯网”的所有作品,均为本网合法拥有版权或有权使用的作品,转载需联系授权。
2、凡本网注明“来源:XXX(非小桔灯网)”的作品,均转载自其它媒体,转载目的在于传递更多信息,并不代表本网赞同其观点和对其真实性负责。其版权归原作者所有,如有侵权请联系删除。
3、所有再转载者需自行获得原作者授权并注明来源。

最新评论

关闭

官方推荐 上一条 /3 下一条

客服中心 搜索 洽谈合作
返回顶部