
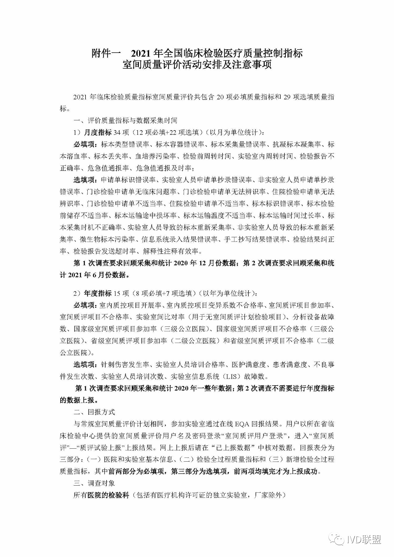
关于2021年全国省级临床检验中心同步开展“临床检验专业医疗质量控制指标”室间质量评价的通知根据国家卫生计生委《医疗质量管理办法》(中华人民共和国国家卫生和计划生育委员会令第10号)以及国家卫生计生委办公厅“关于印发麻醉等6个专业质控(2015版)的通知(国卫办医函[2015] 252号)”精神与要求,2020年12月28日国家卫生健康委关于印发三级医院评审标准(2020年版)的通知(国卫医发〔2020〕26号),将临床检验15项质量指标纳入到三级医院评审标准中。国家卫生健康委临床检验中心继续组织全国各省级临床检验中心同步开展2021年临床检验专业医疗质量控制指标室间质量评价活动。同时要求临床实验室加强临床检验质量控制指标的应用,并利用实验室信息系统(LIS)和医院信息系统(HIS)对质量控制指标进行内部监测。质量指标统计分为月度指标和年度指标,月度指标每年开展两次调查,第1次要求回顾采集和统计2020年12月份数据,第2次要求回顾采集和统计2021年6月份数据;年度指标每年开展一次调查,要求回顾采集和统计2020年一整年数据。根据《国务院办公厅关于加强三级公立医院绩效考核工作的意见(国办发〔2019〕4号)》附件中“三级公立医院绩效考核指标”的第13项指标“通过国家室间质量评价的临床检验项目数”,增加如下两项指标,收集2020年三级公立医院参加国家卫生健康委临床检验中心室间质量评价的信息。国家卫生健康委临床检验中心室间质量评价计划项目及所属室间质量评价专业目录见附录六。形成强大国内市场,构建新发展格局。把实施扩大内需战略同深化供给侧结构性改革有机结合起来,以创新驱动、高质量供给引领和创造新需求。
(定义:参加国家临床检验中心组织的室间质量评价项目数占同期本实验室已开展且同时国家临床检验中心已组织的室间质评项目总数的比例),仅三级公立医院上报。
(定义:参加国家临床检验中心组织的室间质评成绩不合格的检验项目数占同期参加国家临床检验中心组织的室间质评检验项目总数的比例),仅三级公立医院上报。
根据《关于加强二级公立医院绩效考核工作的通知(国卫办医发〔2019〕23号》附件中“二级公立医院绩效考核指标(试行)”的第12项指标“省级室间质量评价临床检验项目参加率与合格率”,增加如下两项指标,收集2020年二级公立医院参加本省临床检验中心室间质量评价的信息。省级临床检验中心为本省参加室间质评单位提供本省临床检验中心室间质量评价计划项目及所属室间质量评价专业目录(附录七)。
(定义:参加本省临床检验中心组织的室间质评的检验项目数占同期医院已开展且同时本省临床检验中心已组织的室间质评检验项目总数的比例),仅二级公立医院上报。
(定义:参加本省临床检验中心组织室间质评成绩不合格的检验项目数占同期医院参加本省临床检验中心组织的室间质评检验项目总数的比例),仅二级公立医院上报。
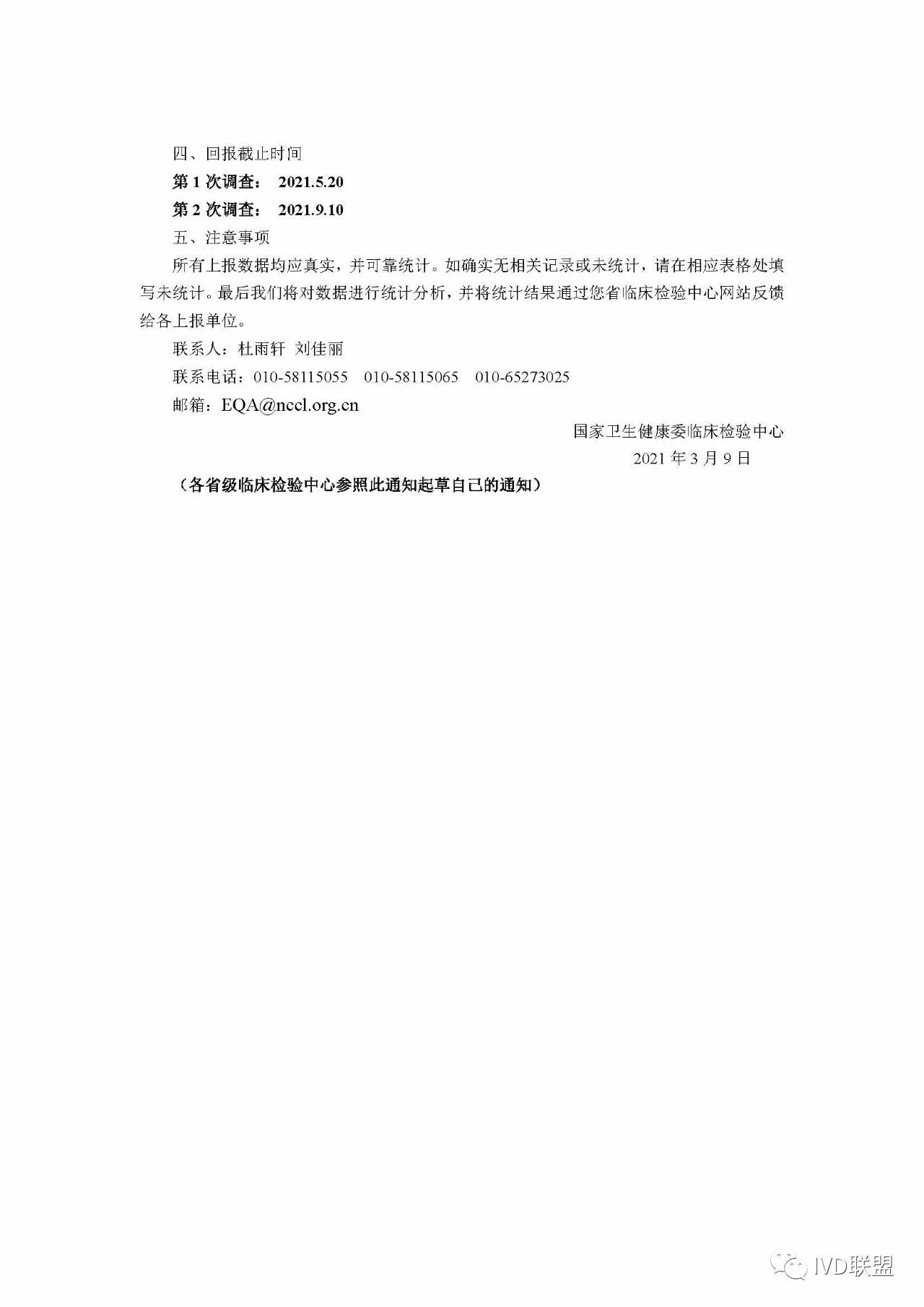
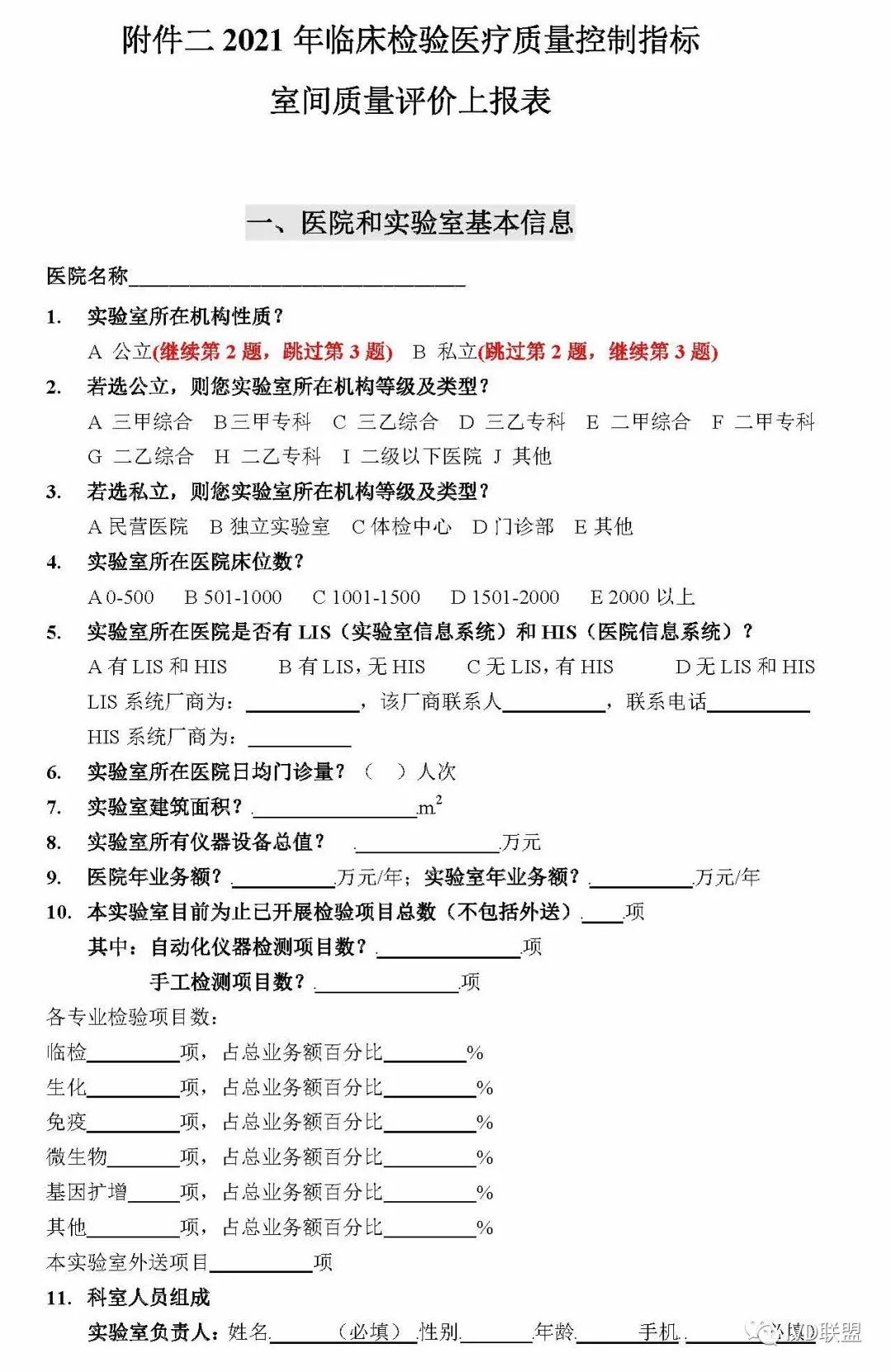
本次活动具体实施方案见附件一《2021年全国临床检验医疗质量控制指标室间质量评价活动安排及注意事项》,及附件二至附件九。
附件详细内容如下。如需原文件可到国家卫生健康委临床检验中心下载。