立即注册找回密码

QQ登录

只需一步,快速开始

微信登录

微信扫一扫,快速登录

搜索
小桔灯网 门户 资讯中心 法规政策 查看内容

十四五规划 | 全面推进健康中国建设,八大重点

2021-3-16 00:00| 编辑: 沙糖桔| 查看: 2910| 评论: 0|来源: 独立医学实验室资讯

摘要: 3月13日,《国民经济和社会发展第十四个五年规划和2035远景目标纲要》全文正式发布,作为阐明国家战略意图、明确政府工作重点的纲领性文件,内容十分丰富,涵盖了我们经济社会发展的方方面面。通过阅读相关文件,将 ...


3月13日,《国民经济和社会发展第十四个五年规划和2035远景目标纲要》全文正式发布,作为阐明国家战略意图、明确政府工作重点的纲领性文件,内容十分丰富,涵盖了我们经济社会发展的方方面面。通过阅读相关文件,将其中与医疗行业发展相关内容展示给大家。

01
整体发展环境变化

新一轮科技革命和产业变革深入发展,国际力量对比深刻调整,世界经济陷入低迷期,世界进入动荡变革期。我国已转向高质量发展阶段,制度优势、经济基础、治理效能、物质基础、市场空间等方面具备优势,同时创新能力、农业基础、生态保护、民生保障和社会治理还存在短板。

02
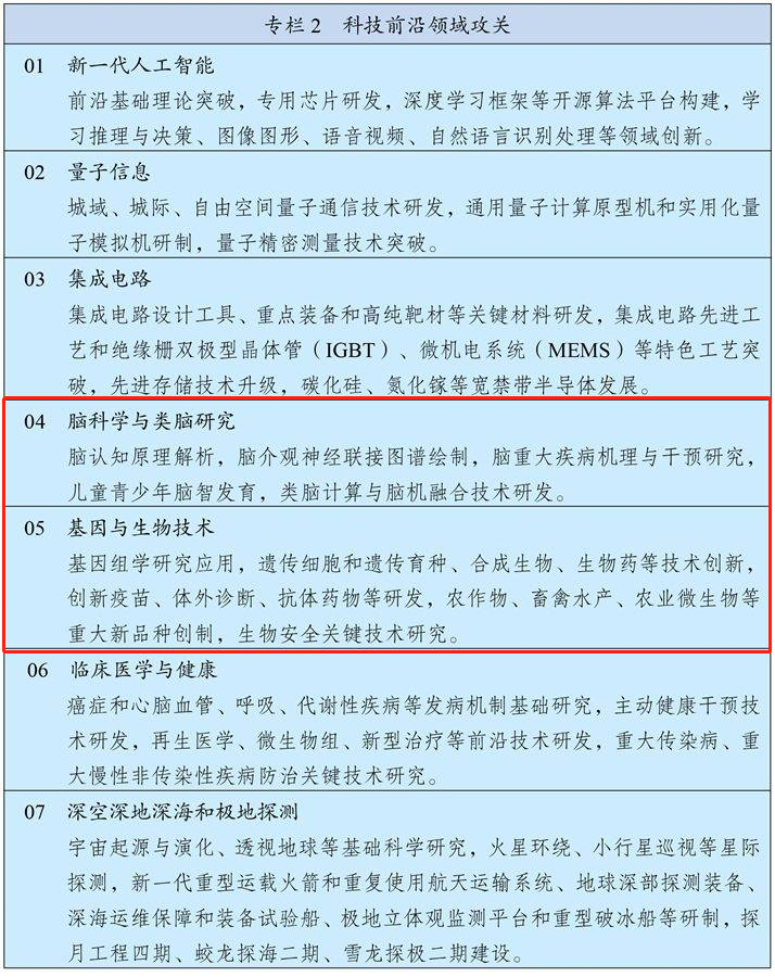
脑科学和类脑研究、基因与生物技术入选国家战略科技力量


03
支持产业共性基础技术研发

支持行业龙头企业联合高等院校、科研院所和行业上下游企业共建国家产业创新中心,承担国家重大科技项目。支持有条件企业联合转制科研院所组建行业研究院,提供公益性共性技术服务。打造新型共性技术平台,解决跨行业跨领域关键共性技术问题。

04
高端医疗装备和创新药入选制造业核心竞争力提升


05
战略性新兴产业新支柱

推动生物技术和信息技术融合创新,加快发展生物医药、生物育种、生物材料、生物能源等产业,做大做强生物经济。在包括基因技术在内地多个领域谋划布局一批未来产业,布局一批国家未来产业技术研究院。

06
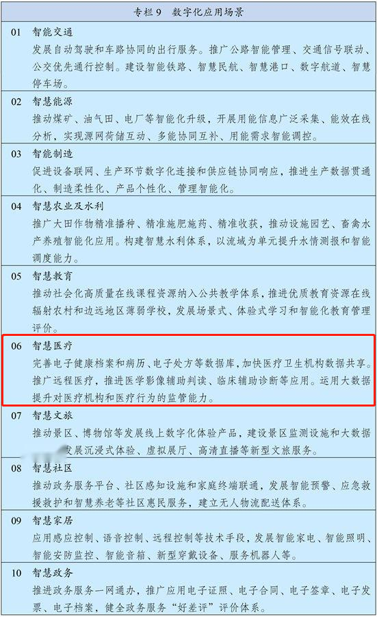
智慧医疗将会是数字化应用主要场景之一


07
县城补短板入选新型城镇化建设工程


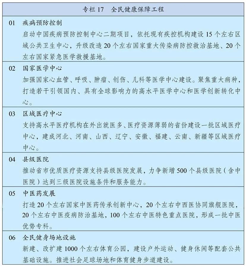
08
全面推进健康中国,全国健康保障

构建强大的公共卫生体系,完善公共卫生服务项目,强化慢性病预防、早期筛查和综合干预。加快建设分级诊疗体系,积极发展医疗联合体。完善创新药物、疫苗、医疗器械等快速审评审批机制,加快临床继续和罕见病治疗药品、医疗器械审评审批,促进临床急需境外已上市新药和医疗器械尽快在境内上市。将符合条件地互联网医疗服务纳入易宝支付范围,落实异地就医结算。

资料来源:新华社等

声明:
1、凡本网注明“来源:小桔灯网”的所有作品,均为本网合法拥有版权或有权使用的作品,转载需联系授权。
2、凡本网注明“来源:XXX(非小桔灯网)”的作品,均转载自其它媒体,转载目的在于传递更多信息,并不代表本网赞同其观点和对其真实性负责。其版权归原作者所有,如有侵权请联系删除。
3、所有再转载者需自行获得原作者授权并注明来源。

最新评论

关闭

官方推荐 上一条 /3 下一条

客服中心 搜索 洽谈合作
返回顶部