立即注册找回密码

QQ登录

只需一步,快速开始

微信登录

微信扫一扫,快速登录

搜索
小桔灯网 门户 资讯中心 肿瘤诊疗 查看内容

权威发布 | 疫情防控期间子宫颈癌三级防控综合管理中国专家共识

2021-3-1 10:21| 编辑: 沙糖桔| 查看: 3406| 评论: 0|来源: 分子E讯 | 作者:朱颖鹏

摘要: 专家共识近日,中国医师协会妇产科医师分会阴道镜及子宫颈病变专业委员会(CCNC)发布了《新型冠状病毒肺炎疫情防控期间子宫颈癌三级防控综合管理中国专家共识》(后文简称《共识》),提醒大家疫情防控期间宫颈癌综 ...

专家共识

近日,中国医师协会妇产科医师分会阴道镜及子宫颈病变专业委员会(CCNC)发布了《新型冠状病毒肺炎疫情防控期间子宫颈癌三级防控综合管理中国专家共识》(后文简称《共识》),提醒大家疫情防控期间宫颈癌综合防控措施的延续,并对宫颈癌防控工作的开展相关原则作出了指导。


一、共识解读:

合理科学延续宫颈癌防控,避免延误诊治

CCNC专家组依据国家传染病与应急相关法律法规与方案,如《国家突发公共卫生事件应急预案》、新型冠状病毒肺炎诊疗方案(试行第八版),并以《新型冠状病毒感染疫情期间妇科诊疗防控工作之中国专家共识》为基础,总结经验共同制定《共识》,分为①疫情期间子宫颈病变专科门诊的防护、②疫情期间子宫颈癌三级防控综合管理、③疫情期间子宫颈病变患者的心理疏导、④疫情期间专业人员的继续教育、⑤HPV疫苗接种与SARS-Cov-2疫苗接种、⑥共识说明等6个部分,用以全面协助我国妇产科医师在保障医护人员与患者生命安全的基础上,合理限度内继续施行子宫颈癌的三级综合防控,避免因疫情造成延误诊治。

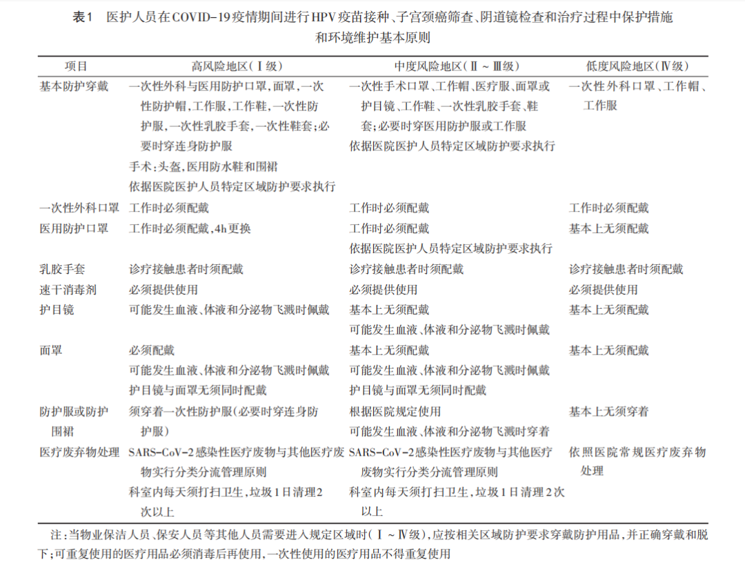
医护人员在新冠疫情期间进行子宫颈癌三级防控过程中保护措施和环境维护基本原则

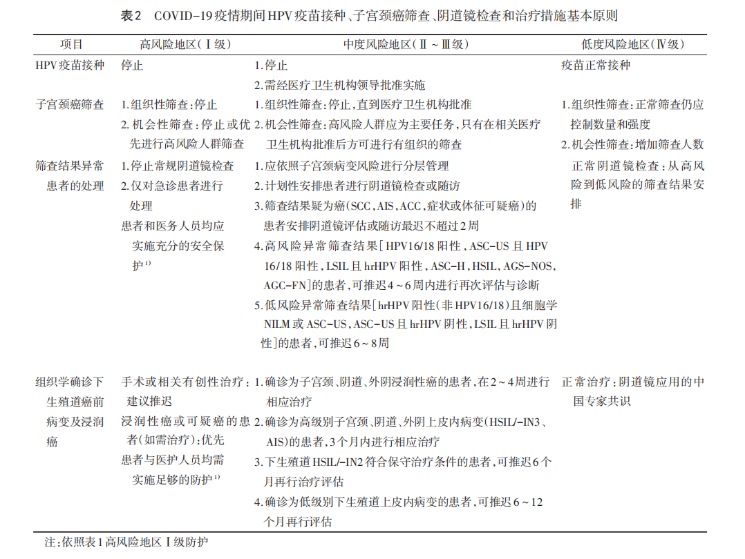
新冠疫情期间子宫颈癌三级防控措施的基本原则


《共识》提到,基于各地区风险等级及其管理政策的原则下进行HPV疫苗接种、子宫颈癌筛查与子宫颈病变诊治管理,并随着疫情风险等级改变而进行相应调整。相关机构需要考虑并评估因疫情而导至的HPV疫苗接种、子宫颈癌筛查、诊治与随访的积压问题,采取适宜的措施维持后疫情时代子宫颈癌筛查覆盖率。一旦COVID-19疫情得到有效控制,应逐步恢复HPV疫苗接种与子宫颈癌筛查。


在疫情防控期间进行筛查的标本需要依据疫情期间防护措施实施运输及检验,对于实施HPV自采样筛查与随访的地区,须建立自采样操作视频或文件作为操作规范,确保质控。尚未接种HPV疫苗者需待疫情等级降低时依照网络预约进行计划性疫苗接种。已接种部分HPV疫苗者可推迟后续接种,确保距首次注射间隔不超过12~15个月。


疫情期间,对筛查结果异常的患者应结合疾病与疫情风险分级建立患者管理数据库,记录所有应接受检查但因疫情而被推迟的患者信息,以便在疫情等级降低时进行有计划性的转诊。经组织学确诊为下生殖道癌前病变或癌的患者,以病人的安全为导向,全面评估患者疾病进展的风险,在疫情允许条件下择期尽快安排下一步诊断或治疗


《共识》最后强调:

(1)本共识仅作为COVID-19疫情期间子宫颈癌三级综合防控管理中面临的一些问题而提出的指导性建议,不作为专业指南或法律依据,不能取代临床医生的独立专业判断

(2)随着形势的发展,本共识将纳入新的数据和相关信息以更新或补充。

(3)本共识必须在遵从各级人民政府公布的疫情风险等级及其管理政策的原则下施行。


二、194个国家携手,加速消除宫颈癌不容懈怠

从《共识》发布和目前全球疫情防控现状出发,未来新冠病毒是否长期存在尚无法定论,但无论是疫情常态化防控期间、后疫情时代,子宫颈癌综合防控措施的延续必是不容懈怠。


2020年11月17日,世界卫生组织发布《加速消除宫颈癌全球战略》,这次发布是一个历史性的里程碑,中国将与193个国家携手承诺消除一种癌症,通过明确疫苗接种、筛查和治疗等三级防控路径,推动全球实现消除宫颈癌的目标:①90%的女孩在15岁之前完成人乳头瘤病毒疫苗接种;②70%的妇女在35岁和45岁之前接受高效检测方法筛查;③90%确诊宫颈疾病的妇女得到治疗(90%癌前病变阳性妇女得到治疗,90%浸润性癌病例得到管理)。


据国家卫健委数据报道,自2009年我国将农村妇女宫颈癌检查项目列入国家重大公共卫生服务项目,经过十余年的不懈努力,截止2019年宫颈癌检查项目覆盖面已扩大到2599个县(市、区),全国免费开展宫颈癌检查合计超过1.2亿人次,但距离世界卫生组织提出的目标还有较大差距。


三、高效、高敏感、高精准的HPV DNA检测方案

面对WHO消除宫颈癌目标,我国后疫情时代的宫颈癌防控策略,需以快速提高筛查覆盖率及加强质控为方向高效检测方法筛查为基础,并综合强化三级防控措施。

圣湘生物HPV核酸检测系列产品,采用国际领先的“一步法/快速核酸释放技术平台”,可在10分钟内完成核酸提取,无需煮沸、离心、转管等复杂操作,极大提升检测效率,高效快速助力覆盖率提升、加速消除宫颈癌战略推进! 同时,圣湘HPV核酸检测产品在多项研究中体现了良好的性能,临床敏感性高,且自采样匹配效果好,亦有利于疫情期间宫颈癌防控工作的持续开展。


加速消除宫颈癌,需要社会各界共同努力

对宫颈癌说“不”

我们一直在行动!



注:图片源于网络 侵删

声明:
1、凡本网注明“来源:小桔灯网”的所有作品,均为本网合法拥有版权或有权使用的作品,转载需联系授权。
2、凡本网注明“来源:XXX(非小桔灯网)”的作品,均转载自其它媒体,转载目的在于传递更多信息,并不代表本网赞同其观点和对其真实性负责。其版权归原作者所有,如有侵权请联系删除。
3、所有再转载者需自行获得原作者授权并注明来源。

最新评论

关闭

官方推荐 上一条 /3 下一条

客服中心 搜索 洽谈合作
返回顶部