立即注册找回密码

QQ登录

只需一步,快速开始

微信登录

微信扫一扫,快速登录

搜索
小桔灯网 门户 资讯中心 共识指南 查看内容

宏基因组高通量测序技术应用于感染性疾病原检测中国专家共识

2021-2-27 01:26| 编辑: 小桔灯网| 查看: 5622| 评论: 0|来源: 呼吸界

摘要: 摘要宏基因组高通量测序技术通过对临床样本中微生物和宿主核酸的测序分析,可以无偏倚地检测多种病原微生物,正在逐渐应用于临床感染性疾病病原检测,然而业界对该技术的临床适应证、实验流程、质量管理、性能验证和 ...

摘要

宏基因组高通量测序技术通过对临床样本中微生物和宿主核酸的测序分析,可以无偏倚地检测多种病原微生物,正在逐渐应用于临床感染性疾病病原检测,然而业界对该技术的临床适应证、实验流程、质量管理、性能验证和报告解读等方面仍有困惑。中华医学会检验医学分会临床微生物学组、中华医学会微生物学与免疫学分会临床微生物学组、中国医疗保健国际交流促进会临床微生物与感染分会组织专家对上述问题进行了讨论并撰写了专家共识,对一些关键问题给出了推荐意见和处理方法,希望有益于业界的良性互动,促进该技术规范和发展,为临床抗感染诊治提供帮助。


【关键词】宏基因组;二代测序;感染性疾病;病原检测


一、共识制定过程


本共识由执笔小组撰写初稿。三个专科分会专家对推荐意见进行讨论、修改和首轮评议,再由执笔小组进行多轮修改,形成修改稿。修改稿再次提交专家组进行第二轮评议,形成终稿。


第一轮评议专家共34位,其中临床专业(包括感染、呼吸、重症)6位,微生物学专业28位。初稿推荐共识条目共38 条。对争议比较大的共识条目,不再推荐。细节建议讨论后纳入。


第二轮评议专家共38位,其中临床专业(包括感染、呼吸、重症等)20位,微生物学专业18位。评议选项明确包括:同意、不同意、弃权。规则:90%以上一致同意,则该共识描述为「建议」。70%~90%同意,则该共识描述为「考虑」。70%以下则不纳入共识推荐。


二、分类和术语


(一)分类 


宏 基 因 组 高 通 量 测 序 技 术(metagenomic next‑generation sequencing,mNGS)通过对临床样本的DNA 或 RNA 进行鸟枪法测序,可以无偏倚地检 测多种病原微生物(包括病毒、细菌、真菌和寄生虫)。二代和三代测序平台均可用于该项技术。按从临床样本中提取的核酸类型可以分为宏基因组测序和宏转录组测序。按照测序模式可以分为单端测序和双端测序。 


(二)术语和定义 


NGS:也称高通量测序,是一种可以同时对数十万到数百万条 DNA分子序列进行读取的测序技术。


mNGS:m 指宏基因组,也称元基因组,是标本中全部生物(人、微生物)基因组的总称。mNGS指对标本中的全部生物基因组进行 NGS 分析。在感染性疾病诊断领域中,侧重于微生物基因组的识别和分析。 


诊断宏基因组学:指用于临床诊断目的的宏基因组学。该词字面含义仅指诊断,但实际上包括临床治疗、感染控制等。


临床宏基因组学:含义与诊断宏基因组学类似,但应用场景更为广泛。二者比较,专家建议用「临床宏基因组学」,因为「诊断」一词无法包括治疗、感控、流行病学等信息。


微生物组:指某一个系统、生态环境或特定区域中全部微生物的总和。生物医学领域常常是特指存在于人体特定环境中全部微生物遗传物质的总和。例如,人体的肠道微生物组是人体肠道全部微生物遗传物质的总和。


试剂盒基因组:指来自核酸提取、文库制备等步骤试剂的核酸,来源如工程菌残留等,也可泛指检测过程中的核酸污染。 


游离脱氧核糖核酸(cell‑free DNA,cfDNA):循环中的cfDNA 分子来源于濒死的人类细胞和定植或侵入的微生物,它们在分解时将核酸释放到血液中。


读长:测序仪单个测序反应所得到的碱基序列。读长长度指该碱基序列的碱基数。读长数量指测序获得的碱基序列的数量。检测报告中常列出某微生物种属名下的读长数,即针对该微生物种属特异性片段的数量,一般是原始序列数据经过过滤,去除了接头和低质量读长后的净读长数量。


文库:在遗传学领域特指某分子生物学技术创建/生成的若干基因片段的集合,本共识中主要指测序文库。通过文库制备步骤,可以将基因组 DNA样本(或cDNA样本)转换为测序文库,然后可在测序仪器上进行测序。文库制备包括DNA样本的随机片段化,和为每个 DNA 片段连接 5′和 3′ 接头。


比对:指将测序的读长与参考基因组进行匹配的过程。


深度:指比对到已知参考序列的碱基平均测序次数。例如,30 倍测序深度意味着基因组中的每个碱基平均被测序了 30 次。深度越高,检出碱基的可信度越高。 


覆盖率:指达到给定深度的测序碱基占整个基因组或目标区域的百分比。没有达到给定深度的部分称为盲隙(Gap)。通常同时使用覆盖率和深度描述测序结果。 


相对丰度:指除去宿主序列之后,某微生物物种序列在相应大类物种(通常分成细菌、真菌、病毒、寄生虫4大类)中的分布比例。丰度越高,表示该物种所占比例越高。它只能指示同一样本中某个物种的相对的量,不能用于不同样本之间的比较。


Q 值:指质量分值,用于衡量测序准确度。Q= -10log10P,其中 P 代表该碱基被测序错误的概率。如Q20表示该碱基检测错误的概率为1%。


标定对照:指检测体系中加入已知序列(一定 浓度、一定序列),用以判断检测结果可信度或作为参比,是测序检测中一种特殊的阳性对照。 


无模板对照:一般是以焦碳酸二乙酯(diethyl pyrocarbonate,DEPC,一种 RNA 抑制剂)处理后的去离子水(DEPC‑ddH2O)为样本,理想情况下应没有DNA或 RNA模板,用以指示检测过程中的核酸污染情况。 


检出限(limit of detection,LOD):指检测对象可以被某特定方法可靠地检测到的最低浓度(严格意义上是达到某概率的最低检测浓度)。 


正常无菌部位:指传统微生物学观念中,正常生理情况下没有细菌或其他有活性微生物存在的人体部位,通常也称无菌部位。如血液、脑脊液、浆膜腔积液、关节液、心包积液等正常无菌体液 (normally sterile body fluid,NSBF)和骨骼、肌肉、组织等部位。膀胱尿液是NSBF,清洁中段尿、胆汁不是NSBF。通常情况下腹膜透析液 、羊水归为NSBF。mNGS 检测时,NSBF 可能会有低浓度微生物核酸检出,但没有微生物活体存在。与之相应, 如体表和开放的腔道,正常情况下定植有不同种类、不同数量的微生物,称为正常有菌部位。一般来说,无菌部位标本的诊断价值优于正常有菌部位标本。


专家共识意见


一、mNGS技术应用于感染性疾病的适应证


(一)临床适应证


共识1  对常规微生物学检查容易明确病原体的感染,如尿路感染通过尿培养手段,不建议mNGS。


共识2  患者表现为发热或发热症候群,病因未明确(符合不明原因发热定义),考虑感染或不除外感染,但规范性经验抗感染治疗无效,考虑应用常规技术检测的同时,或在其基础上,开展mNGS。


共识3  各种原因导至患者急危重症表现,不除外感染所致,或考虑继发或并发危及生命的严重感染,建议常规检测的同时,或在常规检测基础上,开展mNGS。


共识4  免疫受损患者疑似继发感染,常规病原学检查未能明确致病原或/和规范性经验抗感染治疗无效,建议进一步完善常规病原学检测的同时,或在其基础上,开展mNGS。


共识5  疑似局部感染,病原学诊断未明确、不及时处理则后果严重(危及生命或会导至局部功能不可逆性丧失)时,考虑常规检测的同时,或在其基础上,开展 mNGS。如眼部(角膜炎/溃疡、眼内炎、急性视网膜坏死等)、鼻部、耳部、喉部感染、糖尿病足、外伤累及深部组织等情况。


共识6  高度疑似感染性疾病,但病原学诊断未明确且常规抗感染治疗无效,建议进一步完善常规病原学检测、处理原发感染灶(如拔去导管、外科引流或拔去引流管、玻璃体切除)、调整经验抗微生物治疗方案的同时开展mNGS。


共识7  慢性感染,或慢性疾病不除外感染,尤其是二者临床表现相似、难以鉴别时,病情严重或抗感染治疗疗效不佳需要明确病因,建议在完善常规检测、调整经验治疗的同时开展mNGS。


共识8  除以上共识2~7 之外的患者人群,不建议无条件普遍进行 mNGS 检测;进行 mNGS 检测前请感染病学和/或临床微生物学专家会诊。


共识9  不建议应用 mNGS 技术评估抗感染治疗效果。


(二)微生物学适应证


共识10  针对微生物,考虑出现疑似新发病原体,或某特殊病原体,缺乏传统技术或传统技术手段不能确定种属时,建议常规检测的同时,或在其基础上,开展mNGS。


共识11  临床表现高度怀疑感染性疾病而多种传统技术反复检测不能明确致病微生物,但仍高度怀疑微生物所致,建议继续完善更多检测技术的同时或在其基础上,开展mNGS。


共识12  传统病原学检测的结果不能解释临床表现的全貌或/和抗感染治疗的反应,怀疑同时存在其他病原感染时,建议进一步完善更多检测技术的同时或在其基础上,开展mNGS。 


共识13  感染性疾病的病原体已明确或高度怀疑某病原体,临床表现提示该病原体可能具有特殊的毒力表型,需要了解其毒力因子的相关信息时,可以考虑对感染相应临床标本进行 mNGS 物种鉴定的同时,采用mNGS检测毒力基因。


(三)耐药学适应证


共识14  感染发生在正常有微生物定植的部位,或检测标本采集有污染时(如支气管肺泡灌洗液),不建议采用mNGS进行耐药性检测。


共识15  感染发生在正常无微生物定植的部位且标本采集过程污染概率低时,可以考虑采用mNGS进行物种鉴定的同时检测耐药基因,并通过耐药表型试验对耐药基因进行验证。对有菌种特异性的耐药性基因,在测序深度足够时,可以考虑应用 mNGS 检测获得性的耐药基因,预测耐药表型。


(四)流行病学和感染控制学适应证


共识16  出现某种疾病的聚集性发病或暴发,怀疑是微生物导至的感染性疾病但病原不明,且常规快速检测无结果时,建议完善常规检测的同时或在其基础上开展mNGS明确致病微生物。


共识17  感染性疾病患者有特殊区域(如北美地区有某些致病性真菌)旅居史,或有特殊职业工作史(如畜牧业、屠宰业、水产业等),感染病原未明,建议常规手段检测的同时开展mNGS。


二、mNGS的基本流程和管理要求


(一)标本采集


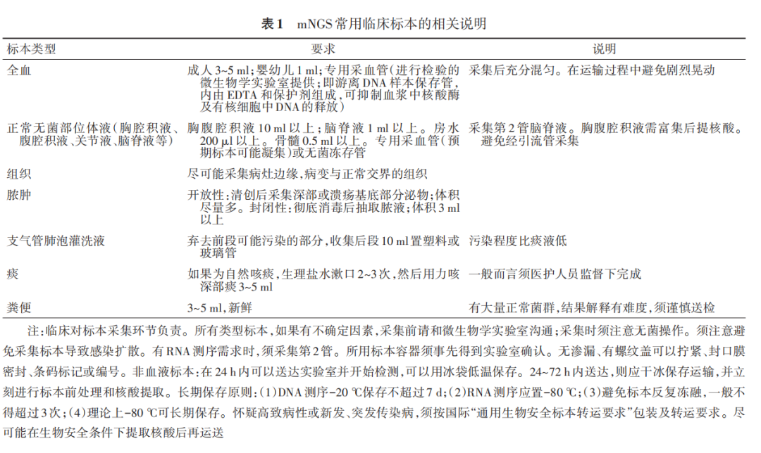
共识18  从正常无菌部位采集 mNGS检测标本,应严格无菌操作,避免污染;从有菌定植或污染部位采集的标本,应采取必要措施,尽量减少污染;用于宏基因组 RNA 测序的标本,应添加核酸稳定剂。mNGS 标本的运送须防污染、防震荡、冷链快速运送;标本如不能及时检测,应保存于低于-70 ℃ 冰箱或液氮(血液标本应分离血浆后保存)。建议的常用临床标本采集要求和相关说明见表1。



(二)DNA/RNA提取 


共识19  建议实验室的核酸提取流程、病原体核酸提取试剂盒应经过验证;高宿主背景标本提取时应采用经过验证的方法去除宿主细胞或核酸;整个提取过程必须有防污染措施,包括阴性对照和阳性对照等。


(三)建库和测序


共识20  建议采用经过验证的流程进行建库和测序;建库慎用各种扩增方法,因为扩增会使正常菌群或污染病原体的序列扩大,难以判断真正病原体;测序原始数据应进行质控,并且过滤掉低复杂度、低质量的序列,确保测序原始数据的质量。


(四)生物信息学分析


共识21  建议生物信息学分析流程应进行性能确认和验证,包括数据库的优化、比对方法和比对参数的优化等,确保准确报告致病病原体。


三、mNGS应用于感染性疾病病原诊断的质量管理保证


(一)特殊病原体的DNA/RNA提取技术要求 


共识22 建议病毒核酸提取应保证病毒核酸的完整性;对于细胞壁较厚的病原体应采取常规方法以外的破壁方法。


(二)标本采集、DNA/RNA提取、建库引入的实验室污染问题 


共识23  污染既包括标本采集、核酸提取、建库测序引入的污染,也包括生物信息学分析引入的污染;建议实验室自建有效的防污染策略,包括使用背景微生物库的方法。


(三)测序深度对结果的影响 


共识24  建议实验室验证不同标本、不同感染类型病原体检测所需的测序深度。


(四)生物信息学分析结果中疑似背景微生物对病原诊断结果的影响


共识25 建议实验室建立自己的背景微生物数据库以控制假阳性结果。


(五)病原诊断阈值的设定


共识26 考虑建立 mNGS的诊断阈值以排除背景微生物的干扰、改善检测结果的准确性。


(六)数据库对病原学诊断结果的影响


共识27  建议实验室验证自建的数据库中物种的准确性,过滤数据库错误和不正确的序列,并定期更新数据库。实验室应尽最大可能完善病毒、真菌和寄生虫数据库,提高鉴定的敏感性和准确性。


四、mNGS应用于感染性疾病病原诊断的性能验证和标准化


共识28  对 mNGS整个检测和分析流程进行性能验证是其应用于临床的瓶颈,建议对感染性疾病常见的「代表性」物种进行检出限、包容性、抗干扰、精密度、携带和交叉污染、稳定性等的验证。


五、mNGS应用于感染性疾病的报告解读


共识29  解读报告考虑如下参数:测序质量(是否去除低复杂度、低质量序列,Q20、Q30 等)、读长、特异性读长、覆盖率、深度、丰度、微生物序列的数据量、阈值等。


共识30  mNGS 检测报告中,建议结合不同标本类型与检出病原微生物的种类进行解读,区分无菌部位(血、无菌体液、组织、骨髓等)与正常有菌部位(如呼吸道、尿液、开放性伤口)。确认致病微生物时,应考虑检出微生物是否为感染部位的潜在病原。如脑脊液检出新型隐球菌,呼吸道标本检出结核分枝杆菌、腺病毒、流感病毒,关节液或血液标本检出布鲁菌属,均可认为是致病微生物。注意排除常见定植菌、污染菌与工程菌的影响。


共识31  血浆样本对cfDNA进行mNGS检测时,建议从临床的角度鉴别检出序列属于致病微生物、样本污染、死亡微生物裂解,还是定植菌群所致的一过性菌血症。


共识32  mNGS 报告中常规容易培养的病原菌,建议临床医师结合传统方法,综合判断其临床价值。


共识33  建议对于在核酸提取过程中破壁困难的微生物,如分枝杆菌属、诺卡菌属、真菌(主要包括曲霉菌、毛霉菌、隐球菌属与双相真菌)等,即使在检测报告中读长数较低,也要考虑其为致病微生物的可能,并采用其他方法验证,如特异引物的PCR 或一代测序等分子生物学检测,G 试验,GM试验,曲霉菌IgG抗体或隐球菌荚膜多糖抗原等血清学试验。


共识34  采用mNGS进行病原微生物鉴定的同时,可以考虑检测耐药基因,但需要将耐药基因准确定位到具体的病原体上以明确其临床价值。即通过对 mNGS 测得序列进行具体病原体基因组组装之后,确定耐药基因位于哪个病原体上,位于质粒上还是位于染色体上。


共识35  mNGS 对于新发或少见病原微生物的检出具有重要价值。建议解读报告单前应了解比对数据库的内容,明确其是否涵盖少见病原或新发病原。检出高致病性病原微生物,应及时与临床联系。


共识36  mNGS 结果为阴性,对于排除感染常具有较好的阴性预测值。但对于某些病原微生物,如结核分枝杆菌等,原始样本中含量较少,或核酸提取困难的病原微生物,应考虑 mNGS 检测灵敏度较低,阴性预测性差,并不一定优于PCR等常规检测方案。


共识37  建立 mNGS病原诊断的阈值影响因素较多,包括测序平台、测序流程、标本类型、病原种类、患者状况,目前尚无统一公认的阈值,建议各实验室建立自已的阈值,并在临床工作中加以验证。


共识38  不同病原微生物读长对结果判断的影响:同等条件下(相同微生物,相同标本),如某一微生物检出的读长数量多,为致病微生物的可能性大。但是,不同病原微生物基因组大小不同(寄生虫>真菌>细菌>病毒),核酸提取效率存在差异[难易程度:病毒<革兰阴性菌<革兰阳性菌(不包括分枝杆菌、需氧放线菌等)<真菌],致病力也相去甚远,因此不能仅仅依靠读长多少来判断是否感染,建议同时考虑病原微生物种类差异与致病特性。


共识39 mNGS 病原微生物检测结果,建议由具有一定生物信息学知识,并从事临床感染或临床微生物等专业人员,结合患者临床背景、影像学资料、其他的实验室检查结果,综合判断。不加以正确解读与甄别,盲目依据 mNGS报告开展治疗, 必将导至抗微生物药物的滥用。



mNGS技术是针对未知、疑难病原微生物检测的新型核酸检测手段,无论针对新发突发传染病还是临床棘手的疑难感染性疾病都有出色表现。它以无偏倚性、检测结果快速、适用于各种临床标本而较其他检测技术有不可比拟的优势。但是临床感染病原学诊断是具有挑战性的工作。mNGS 仅检测样本中的核酸(包括 DNA与 RNA),是否反映患者真实感染状况,需要将检测结果与临床情况结合,核对甄别。mNGS技术检测的是核酸,不能简单将核酸等同于病原微生物。但是任何技术都不可能解决所有问题,mNGS技术也没有摆脱核酸检测的局限性,检测结果的解释都需结合临床。


本文对mNGS技术应用于感染性疾病病原检测的质量管理进行了推荐,并给出了推荐强度。因为该技术可对部分病例的病原诊断产生决定性影响,现实中又存在种种问题,所以需要确保该技术的检验质量,并需要进行持续性评估。在评估结果明朗、中国国家药品监督管理局正式批准应用之前,理性、有节制、可信地应用该技术始终是一个挑战。既有的专家共识和本专家共识将有益于业界对该技术的恰当应用。



执笔 


陈宏斌(北京大学人民医院检验科),宁永忠(清华大 学附属垂杨柳医院检验科),鲁炳怀(中日友好医院呼吸与 危重症医学科),尹玉瑶(北京大学人民医院检验科)



编写组成员(按姓名拼音顺序)


阿祥仁(青海省人民医院检验科),安友仲(北京大学人民医院重症医学科),曹彬(中日友好医院呼吸与危重症医学科),曹敬荣(首都医科大学宣武医院检验科),陈佰义(中国医科大学附属第一医院感染科),陈宏斌(北京大学人民医院检验科),陈天艳(西安交通大学第一附属医院感染性疾病科),褚云卓(中国医科大学附属第一医院检验科),戴二黑(石家庄市第五医院检验科),戴媛媛(中国科学技术大学附属第一医院检验科),杜鸿(苏州大学附属第二医院检验科),杜艳(昆明医科大学第一附属医院医学检验科),高燕 (北京大学人民医院感染科),耿燕(西安交通大学第二附属医院检验科),公衍文(山东大学第二医院检验医学中心),谷丽(首都医科大学北京朝阳医院感染和临床微生物科), 顾兵(徐州医科大学附属医院检验科),胡必杰(复旦大学附属中山医院感染科),胡继红(国家卫生健康委临床检验中心微生物室),胡志东(天津医科大学总医院检验科),贾伟(宁夏医科大学总医院医学实验中心),李敏(上海交通大学医学院附属仁济医院检验科),李轶(河南省人民医院检验科),廖康(中山大学附属第一医院检验科),刘家云(空军军医大学第一附属医院检验科),刘根焰(南京医科大学第一附属医院检验学部),刘洪英(河北省人民医院感染性疾病科),刘文恩(中南大学湘雅医院检验科),刘学东(青岛市市立医院呼吸与危重症医学科),鲁炳怀(中日友好医院呼吸与危重症医学科),吕火烊(浙江省人民医院检验中心),马筱玲(中国科学技术大学附属第一医院检验科),穆红(天津市第一中心医院检验科),倪语星(上海交通大学医学院附属瑞金医院临床微生物科、医院感染控制管理科),宁永忠(清华大学附属垂杨柳医院检验科),邱海波(东南大学附属中大医院重症医学科),尚游(华中科技大学同济医学院附属协和医院重症医学科),佘丹阳(解放军总医院呼吸与危重症医学部),孙宏莉(中国医学科学院北京协和医院检验科),孙世俊(北京大学人民医院检验科),陶传敏(四川大学华西医院实验医学科),单斌(昆明医科大学第一附属医院检验科),王辉(北京大学人民医院检验科),王明贵(复旦大学附属华山医院抗生素研究所),王世富(山东大学齐鲁儿童医院临床微生物科),王一民(中日友好医院呼吸与危重症医学科),魏莲花(甘肃省人民医院检验科、甘肃省临床检验中心),吴文娟(同济大学附属东方医院医学检验科),伍勇(中南大学湘雅三院检验科),许建成(吉林大学第一医院检验科),许兰平(北京大学人民医院血液病研究所),杨青(浙江大学医学院附属第一医院检验科),杨志宁(山西省心血管病医院检验科),姚开虎(首都医科大学附属北京儿童医院微生物研究室),尹玉瑶(北京大学人民医院检验科),余方友(同济大学附属上海市肺科医院检验科),余跃天(上海交通大学医学院附属仁济医院重症医学科),俞云松(浙江大学医学院附属邵逸夫医院感染科),张静(复旦大学附属中山医院呼吸内科),张文宏(复旦大学附属华山医院感染科),赵彩彦(河北医科大学第三医院感染科),赵鸿(北京大学第一医院感染疾病科),赵建宏(河北医科大学第二医院检验科),郑美琴(温州医科大学附属眼视光医院检验科),周宏伟(南方医科大学珠江医院检验医学部),朱镭(山西省儿童医院临检中心),卓超(广州医科大学附属第一医院检验科)


* 志谢  中国医学科学院北京协和医院杜斌教授为本文提出的建议


* 参考文献:中华检验医学杂志 2021 年2 月第 44 卷第 2 期 Chin J Lab Med, February 2021, Vol. 44, No. 2


* * 基金项目:国家重点研发计划(2018YFE0102100);国家自然科学基金(81625014)


中华医学会检验医学分会临床微生物学组 中华医学会微生物学与免疫学分会临床微生物学组 中国医疗保健国际交流促进会临床微生物与感染分会 通信作者:王辉,Email:whuibj@163.com


声明:
1、凡本网注明“来源:小桔灯网”的所有作品,均为本网合法拥有版权或有权使用的作品,转载需联系授权。
2、凡本网注明“来源:XXX(非小桔灯网)”的作品,均转载自其它媒体,转载目的在于传递更多信息,并不代表本网赞同其观点和对其真实性负责。其版权归原作者所有,如有侵权请联系删除。
3、所有再转载者需自行获得原作者授权并注明来源。

最新评论

关闭

官方推荐 上一条 /3 下一条

客服中心 搜索 洽谈合作
返回顶部